21天学通Python.pdf
http://www.100md.com
2020年1月6日
![]() |
| 第1页 |
![]() |
| 第7页 |
![]() |
| 第12页 |
![]() |
| 第29页 |
![]() |
| 第32页 |
参见附件(29797KB,811页)。
21天学通Python,这是一本帮助你快速上手学习Python的教学书籍,全书一共分为三部分21章,帮助你由浅入深了解到Python!

21天学通Python简介
《21天学通Python》全面、系统、深入地讲解了Python编程基础语法与高级应用。在讲解过程中,通过大量实际操作的实例将Python语言知识全面、系统、深入地呈现给读者。此外,作者专门为本书录制了大量的配套教学视频,让读者通过分析实例、运行实例尽快熟悉Python编程,在学习中遇到问题时,也可以作为参考。
《21天学通Python》共分三篇。第一篇介绍Python语言的特点、安装、语法基础、程序流程控制、面向过程的编程方法、面向对象的编程方法、程序异常的处理;第二篇介绍了Python语言中的包与模块、迭代器、生成器、装饰器、上下文管理器等进阶语法,同时介绍了使用Python标准库中的文件系统处理、图形化界面编程、正则表达式、网络编程、多进(线)程编程、数据库编程。此外,还介绍了运用第三方库的Web网站编程、图片处理;第三篇通过两个案例介绍Python的综合编程技术。
《21天学通Python》在内容上涉及面广,从基本操作到高级技术及综合案例,涉及Python语言的基础语法和编程特性。《21天学通Python》在设计上浅显易懂、实例丰富,尤其适合广大编程初学者自学,也适合对Python语言感兴趣的爱好者作为参考用书。
21天学通Python作者
本书的作者团队成员为一线开发工程师、资深编程专家或专业培训师,在编程开发方面有着丰富的经验,并已出版过多本相关畅销书,颇受广大读者认可。长期积累的开发实战经验,结合对编程入门爱好者需求与特点的深入调查研究,本书的内容结构十分有利于编程爱好者和相关学员快速提高水平。
21天学通Python部分目录
第一篇Python编程基础
第1章编程与Python
1.1什么是编程
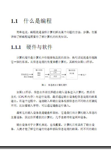
1.1.1硬件与软件
1.1.2编程语言
1.1.3编程与调试
1.2选择Python的理由
1.2.1Python是的自由软件
1.2.2Python是跨平台的
1.2.3Python功能强大
1.2.4Python清晰优雅
1.3安装Python
1.3.1在Windows下安装Python
1.3.2在Linux下安装Python
1.4选择开发工具
1.4.1Python自带开发工具:IDLE
1.4.2文本编辑器:Emacs
1.4.3Python开发工具:PythonWin
1.5编辑和运行Python程序
1.5.1你好,Python
1.5.2运行程序文件
1.5.3交互式运行Python
1.6小结
1.7本章习题
第2章Python起步
2.1Python语法基础
2.1.1缩进分层
2.1.2代码注释
2.1.3断行
2.2Python输入/输出
2.2.1接收键盘/输入
2.2.2显示处理结果
21天学通Python 截图

附件资料:




