软文写作与营销实战手册王建平.pdf
http://www.100md.com
2020年12月4日
![]() |
| 第1页 |
![]() |
| 第7页 |
![]() |
| 第18页 |
![]() |
| 第22页 |
![]() |
| 第31页 |
![]() |
| 第178页 |
参见附件(6261KB,286页)。
《软文写作与营销实战手册:软文写作技巧+文案创意+即刻引爆传播》从软文的基础性知识说起,通过详细的案例展示,教会文案从业者如何从软文的标题拟定、正文布局、关键词嵌入、故事嵌入、推广平台和方式选择、引爆策略等方面,快速入手,写好软文,做好文案,引爆传播,让营销事半功倍!

本书特色
1.全面呈现极实用的软文写作技巧与策略。软文如何拟写吸金标题?软文如何布局关键词?软文如何借势热点……各种软文写作技巧与策略教会你吸金大法,出手必能引爆传播!
2.软文案例极具代表性,软文平台极精准。高大上如华为、小米、苹果软文案例,小而美如咖啡、产品软文,可跟着实操,七天就能快速学会软文写作与营销技巧,快速出师!
3.图表、流程图、示意图一应俱全,涉及面极广。书中图文并茂,实操方法有示意图相搭配,一看即懂,一学即会!不管是软文技巧还是营销策略,涉及的行业领域非常广泛,几乎每个行业都能找到实用方法!是不可多得的实用宝典!
内容简介
每一个成功的产品和服务背后,都有出色的软文文案在支撑,不论是产品特色,还是产品的使用规范,软文都能在清晰传达信息的同时,带给消费者赏心悦目的感受。无论是闻名已久的脑白金,还是异军突起的加多宝,又或者是随处可见的电商、微商软文,都有着强大的营销能力,因此,对营销人员和企业文案来说,写好软文至关重要。
作者简介
花旗卓越创始人、第1任执行总裁,深圳聚贤商会发起人,知名自媒体联盟“微梦团”发起人。2008年8月从事SEO创业(SEO培训及网络营销策划、推广),其个人博客流量粉丝高达750万,曾获“2009年度阿里巴巴十大博客奖”,由马云亲笔签名授奖。他创造性地总结出“SEO独孤九剑”,并深入研究微信SEO,是中国把搜索营销+社群营销结合得好的网络营销专家
软文是什么
对于从未接触过营销的人来说,“软文”一词是费解的:文章虽有水平高低、题材不同、体裁相异,但何来软硬之分?其实,软文之所以成为独特文体,其精妙就在于名称中的“软”字。好的软文,如同绵里藏针,含而不露,当你终于意识到眼前其实是一篇营销文章时,已然落入了精心设计的广告陷阱中,换来的是会心一笑,并就此记住了营销内容。
软文写作的4大特点
软文的几大要点形成了软文的特点,从软文最基本的构成和功用来看,它有以下4大特点。
1.“软”
“软”是软文的首要特点,它的“软”是与硬广告的“硬”相对的。具体表现为:篇幅较短,字数一般控制在500字左右,这样既吸引读者,也便于转载传播:通俗易懂,即用浅显、言简意赅的文字表达,让读者易于接受;内容精彩,不同于过于张扬的广告宣传,而是于无声处影响消费者。比如:
韩寒的电影《后会无期》在放映前,其曾在微博上发布简短的文案:"听过很多道理,却依然过不好这一生"。
首先,这组文字及其简洁,文字很少,便于传播。在微博上,很多人都转发了这条微博,并且很多人还将这条文案作为自己的QQ、微信签名等,传播度极广。其次,这些文字虽然极少,但其表达的意思却非常明确,很容易引起大家的共鸣,越看越觉得说得有道理。如果是张扬的硬广告,其效果必然大打折扣。
2.“准”
任何一篇文章都要有主题,而软文短小精悍,更要求精准。所谓精准,就是软文写作者在写作之初一定要明确软文目的,面向的读者群,确定软文的噱头和矛盾以及定位软文的诱惑点。
确定以上要素后,着笔写作时,作者要注意行文,在保持文章精彩度的同时,要保证软文的真实性,不确定、没把握的不要写,更不要为了营造某种效果而夸大其词,歪曲事实。
3.“快”
说到“快”,可能很多人会觉得软文是速成品,速成品是软文的一个误区,也是一个偷工减料的严重现象。这里所说的"快”是指一篇成功的软文传播速度快,容易引发转载,要达到这样的效果,就要求写作者有足够的领域经验,对软文所宣传的内容精通,对所要表达的内容有深入调研,所以才会写起来表达准确、得心应手,一针见血地写出读者的心声
虽说术业有专攻,但不是领域精英的也不是不可以写出好的软文,这就要求写作者在写作之前要有调研,对软文涉及的领域内精华及经验有所了解和总结,这样才能写出较好的软文。
4.“新”
“新”主要针对新闻性软文而言,比如前文提到的新公司开张、上市、收购,新产品发布等,这种软文要求很高的时效性,及时报道才能及时传播扩散,也可以在短时间内提升企业形象。
软文写作与营销实战手册王建平截图




更多电子书请访问:爱分享 http:www.ishare1.cn 仅供学习和交流,请购买正版支持本书作者软文写作与营销实战手册:软文写作技巧+文案创意+即刻引爆传播
王健平 梁文◎著
人民邮电出版社
北京
更多电子书请访问:爱分享 http:www.ishare1.cn 仅供学习和交流,请购买正版支持本书作者图书在版编目(CIP)数据
软文写作与营销实战手册:软文写作技巧+文案创意+即刻引爆传
播王建平,梁文著.--北京:人民邮电出版社,2017.6
ISBN 978-7-115-45400-3
Ⅰ.①软… Ⅱ.①王…②梁… Ⅲ.①市场营销学—文书—写作—手
册 Ⅳ.①F713.50-62
中国版本图书馆CIP数据核字(2017)第071490号
◆著 王健平 梁文
责任编辑 李士振
责任印制 周昇亮
◆人民邮电出版社出版发行 北京市丰台区成寿寺路11号
邮编 100164 电子邮件 315@ptpress.com.cn
网址 http:www.ptpress.com.cn
三河市海波印务有限公司印刷
◆开本:700×1000 116
印张:14.5 2017年6月第1版
字数:358千字 2017年6月河北第1次印刷
定价:49.80元
读者服务热线:(010)81055296 印装质量热线:(010)81055316
反盗版热线:(010)81055315
广告经营许可证:京东工商广字第8052号
更多电子书请访问:爱分享 http:www.ishare1.cn 仅供学习和交流,请购买正版支持本书作者目 录
封面
扉页
内容提要
前言
第1章 软文为什么软,为什么硬
1.1 软文是什么
1.1.1 软文何软之有
1.1.2 软文的7种形式
1.1.3 软文传播的5大要素
1.1.4 软文写作的4大特点
1.2 软文的作用
1.2.1 软文的直接作用
1.2.2 软文的间接作用
1.2.3 软文在互联网营销中的作用
1.3 与时俱进的软文
1.3.1 报纸杂志软文,传统的新生机
1.3.2 店铺软文,电商营销新方式
1.3.3 微商软文,招商加盟新载体
第2章 内容连接一切,软文威力巨大
2.1 软文营销的优势
2.1.1 成本低,性价比高
2.1.2 容易传播,易于接受
2.1.3 传播持续性强,延伸效应
2.1.4 受众精准,操作灵活
2.2 软文助力企业营销
更多电子书请访问:爱分享 http:www.ishare1.cn 仅供学习和交流,请购买正版支持本书作者2.2.1 迪拜酒店,高档次软文营销
2.2.2 “凡客体”为什么火爆一时
2.2.3 加多宝“对不起”软文引发的效应
2.3 软文带来巨大价值
2.3.1 软文带来巨大的网络流量
2.3.2 软文让产品突出重围
2.3.3 软文塑造良好口碑
2.4 软文营销的工具
2.4.1 如何进行头脑风暴
2.4.2 如何使用思维导图
2.4.3 如何测试软文的情感影响指数
第3章 做个“标题党”很重要:软文标题如何拟定
3.1 发挥标题在软文中的价值
3.2 如何撰写精彩的软文标题
3.2.1 传统行业的标题设计
3.2.2 针对淘宝、京东等标题的设计
3.2.3 针对搜索引擎的标题设计
3.2.4 针对邮件营销的标题设计
3.2.5 微商软文的标题设计
3.2.6 传统平面媒体中的标题设计
3.3 软文标题速成的5个“大招”
3.4 用标题吸引用户的几大要点
3.4.1 设计软文标题的5大要素
3.4.2 如何判断标题的有效性
3.5 软文标题写作的3个误区
第4章 讨好搜索引擎:软文中的关键词如何设置
4.1 关键词的类别
4.2 关键词设计的6个策略
更多电子书请访问:爱分享 http:www.ishare1.cn 仅供学习和交流,请购买正版支持本书作者4.3 如何巧妙设置软文关键词
4.4 关键词布局的4大原则
4.5 如何巧妙使用关键词分析工具
4.5.1 百度指数
4.5.2 热搜词榜
4.5.3 微博话题榜
第5章 会讲故事才会营销:软文中的故事如何融入
5.1 软文营销中故事的力量
5.1.1 如何讲品牌故事
5.1.2 如何讲企业家的故事
5.1.3 如何讲消费者的故事
5.1.4 如何讲企业的故事
5.2 讲好软文故事的4个策略
5.3 事件营销中的软文写作技巧
5.4 软文故事的4个忌讳
第6章 内容也有“72变”:软文内容如何布局
6.1 类型不同,布局各异
6.1.1 新闻类软文的快速撰写技巧
6.1.2 行业类软文的快速撰写技巧
6.1.3 用户类软文的快速撰写技巧
6.1.4 电商产品类软文的快速撰写技巧
6.2 内容有料,也得排版点缀
6.2.1 标题如何突出更夺目
6.2.2 重点信息如何突出
6.2.3 图文混排如何更有美感
6.2.4 如何利用排版增强内容感染力
6.2.5 排版字体、字号如何设置
6.3 软文排版工具介绍
更多电子书请访问:爱分享 http:www.ishare1.cn 仅供学习和交流,请购买正版支持本书作者6.3.1 传统软文排版工具
6.3.2 微信、微博软文排版工具
6.3.3 电商、微商软文排版工具
第7章 巧搭热点快车:软文中如何融入新闻点
7.1 如何在软文标题中植入热点
7.2 如何在软文导语中植入新闻热点
7.3 软文新闻内容的选择角度
7.4 引入专业词汇,提升软文价值
7.5 如何在软文中巧妙设置热点关键词
第8章 有创意才有现象级:软文创意引爆13招
8.1 借历史之名说今人之事
8.2 巧借名人、热点效应
8.3 如何讲个动人的故事
8.4 数字奇兵
8.5 “扯虎皮做大旗?”
8.6 内幕与八卦引发好奇
8.7 亲密互动与平等对话
8.8 巧妙产生“反作用”
8.9 有话反着说
8.10 将错就错
8.11 设置诱惑
8.12 动真情,引发共鸣
8.13 问答访谈
第9章 找平台巧传播:软文如何传播与引爆
9.1 博客中的软文营销推广
9.1.1 找准角度写博客软文
9.1.2 不能只做“标题党”
9.2 新闻中的软文营销推广
更多电子书请访问:爱分享 http:www.ishare1.cn 仅供学习和交流,请购买正版支持本书作者9.2.1 新闻营销中的借新闻
9.2.2 新闻营销中的造新闻
9.2.3 新闻软文的发布
9.3 论坛营销推广
9.3.1 论坛营销要有的放矢
9.3.2 论坛推广的阶段与步骤
9.3.3 论坛推广的8个技巧
9.4 邮件营销推广
9.4.1 规划好邮件中的软文内容
9.4.2 邮件中软文的排版要恰当
9.5 微博推广营销
9.5.1 4种类型微博软文——让信息最快速度传播
9.5.2 微博热门话题——引发大量转发与讨论
9.5.3 做好企业官方微博
9.5.4 微博付费推广
9.6 微信推广营销
9.6.1 经营公众号和朋友圈
9.6.2 微信软文如何巧妙植入营销信息
9.6.3 图文并茂技巧
第10章 营销组合拳——软文营销策略制定
10.1 软文营销与事件营销如何结合
10.2 软文营销与口碑营销如何组合
10.3 软文营销与新闻营销的搭配策略
10.4 软文营销与娱乐营销如何搭配
第11章 防范风险——避开软文营销误区
11.1 软文写作的5个误区
11.2 软文营销的5个误区
11.3 软文营销的4类风险
更多电子书请访问:爱分享 http:www.ishare1.cn 仅供学习和交流,请购买正版支持本书作者内容提要
每一个成功的产品和服务背后,都有出色的软文文案在支撑,不论
是产品特色,还是产品的使用规范,软文都能在清晰传达信息的同时,带给消费者赏心悦目的感受。无论是闻名已久的脑白金,还是异军突起
的加多宝,又或者是随处可见的电商、微商软文,都有着强大的营销能
力,因此,对营销人员和企业文案来说,写好软文至关重要。
本书从软文的基础性知识说起,通过详细的案例展示,教会文案从
业者如何从软文的标题拟定、正文布局、关键词嵌入、故事嵌入、推广
平台和方式选择、引爆策略等方面,快速入手,写好软文,做好文案,引爆传播,让营销事半功倍!
更多电子书请访问:爱分享 http:www.ishare1.cn 仅供学习和交流,请购买正版支持本书作者前言
从2015年开始,中国经济步入深度调整期,企业走到转型升级发展
的关键时期。在这样的大环境下,不少企业压力重重,甚至黯然倒下。
放在企业面前的问题是:如何确保营销的性价比?如何能够用最小的代
价,获得最大可能的营销效率?
与此同时,在移动互联网大潮之下,传统媒体不得不有所让步,而
越来越多的受众关注度,也让微信、微博等自媒体领域拥有了广袤的眼
球经济基础,成为营销者争夺的重要阵地。
在上述重要因素的影响之下,软文重新回到营销市场的高地,成为
了人们所重视的营销工具。
那么,何谓软文?何谓软文营销?
软文,顾名思义,首先是为读者阅读而写作的文章,具有可读性、感染性、传播性,而其中之“软”,更是指文章必须以旁敲侧击、隐藏内
涵等手段进行商业主题的推广。
软文营销,即是以软文为主要工具和载体所进行的营销。近年来,软文营销大行其道,无论是久已成名的脑白金、加多宝、华为,还是赶
上了风口不断腾飞的小米,或者是作为传统互联网成功企业代表的淘
宝、京东,又或者是作为外来企业品牌文化的杜蕾斯,乃至于众多80
后、90后创业者打造的新兴品牌……他们的软文创作与营销方式,均有
其不同的特点和价值,值得学习,更值得思考。
实际上,软文曾经一度辉煌,在1999年到2003年,众多保健品企业
以软文为重要工具,进行一系列整合营销,取得了足以为后人称道的业
更多电子书请访问:爱分享 http:www.ishare1.cn 仅供学习和交流,请购买正版支持本书作者绩扩张。但随后却又因为种种原因,而被认为“过时”和“落伍”。但观察
当下时间节点上软文的再次崛起,将会是其获得长远影响力的重要开
始,代表着软文这一传统营销文体在新时代中的蜕变,也昭示着传统企
业营销手段的积极转向和全面升华。
须知,今天的软文创作和营销是不可分割的。一方面,营销包括优
化、推广、引流和传播,软文营销应能直接在各个媒体上都发挥这些作
用,并以此来指导软文的具体写作。另一方面,软文内容的创作目标,又要融入到企业整体营销方案制定和执行中,在潜移默化中运用内容去
配合营销重点,让客户在不知不觉中接受营销方案,形成良好的企业品
牌口碑。
不仅如此,企业还应该针对不同的行业、不同的传播媒体,打造不
同类型与风格的软文写作和营销,以最适当的标题、格式、内容和传播
载体来形成营销效果。
正因如此,每个企业都应重新审视自我的营销模式、团队构建、日
常执行,努力开辟其中足以发挥软文价值的舞台。正是为了满足这样的
需要,本书应运而生。
软文虽然名为软,但越是参与实践,就越会感到其犹如海洋般的浩
瀚、山岳般的厚重。众所周知,一家企业想要基业长青必先夯实基础,想要成为软文营销领域的成功者,就不应寄希望于幸运和机遇,而是要
脚踏实地,沉入其中,潜心钻研,才能最终学有所成、收获满满。
愿读者能在阅读本书的过程中,充分享受软文写作和营销的乐趣,领略从零起步最终走向巅峰的成就感!
更多电子书请访问:爱分享 http:www.ishare1.cn 仅供学习和交流,请购买正版支持本书作者第1章 软文为什么软,为什么硬
1.1 软文是什么
对于从未接触过营销的人来说,“软文”一词是费解的:文章虽有水
平高低、题材不同、体裁相异,但何来软硬之分?其实,软文之所以成
为独特文体,其精妙就在于名称中的“软”字。好的软文,如同绵里藏
针,含而不露,当你终于意识到眼前其实是一篇营销文章时,已然落入
了精心设计的广告陷阱中,换来的是会心一笑,并就此记住了营销内
容。
1.1.1 软文何软之有
和普通的硬性广告相比,软文追求润物无声的传播效果,讲究软硬
兼施,以无时无刻都在渗透人心的力量,将文字的营销价值发挥到极
致。
1.什么是软文
所谓软文,是指企业营销团队或个人通过在网络、报刊杂志、DM、智能手机等宣传载体上刊登的宣传性、阐释性或叙述性文章。其
作用、种类、形式、内容特点如下。
作用:通过分享故事、提供体验、专业评测或信息宣传等文字内
容,提升品牌形象和知名度,提高产品销售成绩。
更多电子书请访问:爱分享 http:www.ishare1.cn 仅供学习和交流,请购买正版支持本书作者种类:特定的新闻报道;信息共享文章;付费短文广告;案例分析
等。
形式:多样化特点明显。可以是一篇特写文章,也可以是论坛帖
子,或者是私人博客,还可以是微信朋友圈等。
内容:包括故事、图文、对话、访谈、日记等,还可以插入视频、音乐等互联网多媒体资讯内容。
2.“软”优势
软文具有硬性广告营销所无法提供的“软”优势,其表现如图1-1所
示。
▲图1-1 软文的“软”优势
传播性强。由于“软”的特点,好软文有营销内容之外的附加价值,对于普通读者群体来说,好软文必须首先意味着良好阅读体验和丰富知
识收获。由此,高质量的软文才能被人们广泛传播,这对提升产品品牌
知名度有很大好处。
精确性高。软文营销是有目的、有标准的,无论是内容的生产创
作,还是渠道的设置选择,都围绕着最终对潜在消费者的基本定位进
更多电子书请访问:爱分享 http:www.ishare1.cn 仅供学习和交流,请购买正版支持本书作者行。因此,软文的成功,能够为企业带来精准用户。
转化性强。软文中内含的营销信息,可以伴随其传播,持续对用户
的生活和消费观点带来影响,因此,好软文势必能够产生很高的用户转
化率,为企业带来大量订单。
3.“软”特点
无论是简单的付费文字广告,还是具有深厚原创功力的各类文章,软文都和传统营销中所使用的文案、广告有很大不同,具备多种特点,如表1-1所示。
表1-1 软文与传统文案、广告对比
主题集中。软文主旨不是零碎的,而是有完整主题的。即使再短的
软文,也应提供独特而专一的主题。文案、广告可以是一句简单的口
号,如“××取暖器为您带来春天般感受”,而软文则可以围绕该取暖器的
使用过程,打造出一个××取暖器为某人带来春天般温暖的故事。
分享充分。软文内容应该是阅读者可以积极与家人、朋友甚至陌生
人进行分享,进而分享各自的阅读体验,而普通的文案、广告往往并不
强调此点。
如某楼盘的广告单页上有建筑特点介绍、周边设施等信息,但阅读
对象的分享人群也仅限于有购房意向者。相反,该楼盘推出的软文《在
这里,我们面朝心中大海》,讲述了和购房压力有关的爱情故事,无论
是否马上有买房意愿的读者,都有可能分享给他人。
融入自由。软文的“软”,尤其表现在其对媒体、版面或传播渠道能
够整体自由融入的特点上。在传统纸媒上,往往会单独辟出一块区域作
更多电子书请访问:爱分享 http:www.ishare1.cn 仅供学习和交流,请购买正版支持本书作者为广告区,或者是杂志封面封底,或者是报纸的单独版面,这会导致读
者群体有意识地回避阅读这些内容,集中精力在“有意义”的信息上,营
销内容在其潜意识中和整体阅读体验上,都是与环境对抗而格格不入
的。
相比而言,软文强调能尊重媒体风格,如母婴论坛上的婴儿奶粉软
文,采取分享信息或进行问答的形式,与之相比,论坛用户选择的普通
交流形式也没有什么不同。通过类似方法,营销得以成功融入环境,走
到受众的意识中。
点睛
评价软文是否成功,当然不能仅用“软”作为唯一标准。但好的软文
带有强大的“软”化效应,并因此受到市场欢迎,认识到这一点,是学习
软文写作和营销的第一课。
1.1.2 软文的7种形式
软文内容千变万化,作为营销行业常见的文案写作方式,它有着独
特而长久的历史。软文从二战以后的美国兴起,到20世纪90年代传入中
国,经历了较长的市场考验,目前形成了下面的7种主要形式。
1.问答式
“痛点问题”,即提出能反映用户群体直接需求的问题,以回答引出
营销信息。如“你试过这样的美白方法吗”“应酬多总喝酒怎么护肝”“孩
子发烧吃什么药没有副作用”等,随后加以解答,如图1-2所示。
更多电子书请访问:爱分享 http:www.ishare1.cn 仅供学习和交流,请购买正版支持本书作者▲图1-2 痛点问题软文
“线索问题”,问题本身不代表具体需求,但能引出相关讨论。
如“朋友聚会我总不知道说什么”“怎样筹划一场婚礼”等,相关需求范围
很大,可以通过回答引导,向营销内容进行迁移。
“吸引问题”,抛出悬念问题,引人思考联想,随后自己进行解答。
如“干货分享:失业后白手起家到年收入30万我是如何做到的”(见图1-
3)“谁说十万以下不能装潢出好效果”等。
更多电子书请访问:爱分享 http:www.ishare1.cn 仅供学习和交流,请购买正版支持本书作者▲图1-3 抛出悬念的软文
2.故事式
故事是人类文明延续的重要载体,通过讲一个完整的故事,塑造出
企业的产品形象,能够给受众以强烈的心理暗示,使他们会在很短的时
间了解产品,使其未来的消费成为必然。
历史故事,如可口可乐的经典配方、肯德基创业励志故事等。
品牌故事,如国内某矿泉水利用软文,解释广告创意背后的品牌故
事等。
名人故事,将产品理念、品牌历史和名人加以结合,形成软文,加
深受众记忆。
企业故事,包括企业家故事、员工故事、消费者故事、互动故事
等。
3.情感式
情绪感染是广告营销的重要媒介,通过情感的充分表达,软文能够
传递大量信息,打造点对点营销行为,让品牌和读者之间产生共鸣。
家庭情感:“老公,办公累了,记得按摩颈椎”“女人节快乐,我的
爱人”“早点回家过年,别让父母等你太久!”从家庭成员情感出发构思
内容,如图1-4所示。
更多电子书请访问:爱分享 http:www.ishare1.cn 仅供学习和交流,请购买正版支持本书作者▲图1-4 家庭情感类软文
个人情绪:将个人的内心回忆、体验、诉求、愿景等方面打造成软
文题材,如“不会忘记,一起听碟片的校园梦”“想要一起去看海,你在
哪”等。
职业情感:体现对某个职业群体的关心,如“献给护士,感谢真正
的白衣天使”,该类型软文适合于专用产品的营销。
友情爱情:以朋友、情侣之间的情感作为写作内容,如“再忙也要
喝两杯,别忘了一起打拼的兄弟”“钻戒首饰:承诺是金——永不褪色的
爱情信物”等,如图1-5所示。
▲图1-5 爱情类软文
更多电子书请访问:爱分享 http:www.ishare1.cn 仅供学习和交流,请购买正版支持本书作者族群情感:近年来,随着社交软件的兴起,以互联网为联系手段的
社会族群进一步成长和凝聚,可以针对这些族群进行情感软文营销。
如“宋仲基的老婆们,去韩国团购吧”“尤文的真球迷,一定集合在这家
酒吧!”等。
4.新闻式
以新闻发布和报道的手法写作,将营销内容渗透其中,让软文更加
正式并具有说服力。这种形式的软文具有以下特点,如图1-6所示。
▲图1-6 新闻式软文的特点
能完整阐述信息。硬性广告由于受到自身局限,无法采取说理、叙
述的方式进行客观表现。但新闻式软文能够将企业需要传达的目标信息
表现得更为准确、详细和客观。
高性价比优势。一般而言,同样版面的企业新闻软文,所需要付出
的营销成本只是硬性广告的一半甚至更低。这种类型软文能够节约营销
更多电子书请访问:爱分享 http:www.ishare1.cn 仅供学习和交流,请购买正版支持本书作者成本。
及时传播。企业或产品发生了具有对外宣传价值的重大事件后,营
销团队需要尽可能迅速地将其中信息释放和传递出去。这种情况下,需
要利用新闻形式的软文才能做到。
危机公关功能。不可否认,企业发生品牌信用危机之后,最能够解
决问题的就是新闻营销。只有新闻软文才能具有危机公关的功能,而其
他任何形式的广告都不具备。
二次传播功能。新闻软文能够让媒体的发布和转载形成传播链条,从而引发大规模的二次传播,甚至病毒式传播。
5.恐吓式软文
这种形式的软文以恐吓为手段,以推广营销内容作为真实目的,通
过用文字描述其后果的严重性,引起受众的关注,从而加深他们对产品
的需求。
恐吓式软文看似手法简单,但在信息多元化的今天,想要成功已经
越来越困难,需要遵守下面的规则。
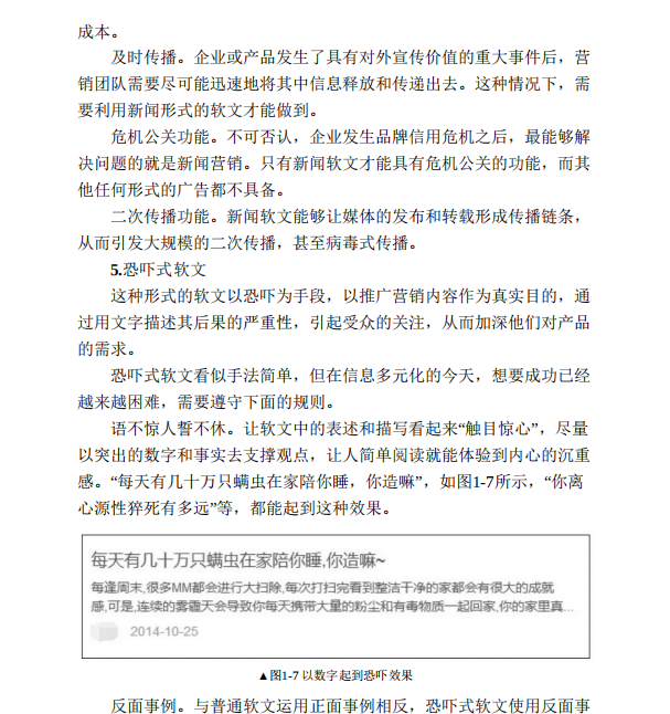
语不惊人誓不休。让软文中的表述和描写看起来“触目惊心”,尽量
以突出的数字和事实去支撑观点,让人简单阅读就能体验到内心的沉重
感。“每天有几十万只螨虫在家陪你睡,你造嘛”,如图1-7所示,“你离
心源性猝死有多远”等,都能起到这种效果。
▲图1-7 以数字起到恐吓效果
反面事例。与普通软文运用正面事例相反,恐吓式软文使用反面事
更多电子书请访问:爱分享 http:www.ishare1.cn 仅供学习和交流,请购买正版支持本书作者例来批评读者。例如,想要宣传能够为幼儿补钙的产品,可以重点描述
幼儿缺钙之后产生后果的严重性,将由此带来的家庭痛苦呈现在读者面
前。
唤起重视。无论采取何种方法对读者进行恐吓,一定要从恐吓转移
到引发读者的重视上去,不仅让他们感觉需求的重要程度,还要让他们
发现没有使用产品或服务将会造成更大的损失后果。
6.猎奇式软文
利用人们的好奇心,促使读者通过阅读软文转变成消费者,从而达
到推广企业产品、树立企业品牌的目的。
猎奇式软文可以采用以下的表现形式。
泄密式:如揭开风险投资的高冷面纱:四个直击VC心灵的问题
(见图1-8)一文中,作者将风险投资行业的一些信息进行拆解,并向
读者和盘托出,这种“泄密”抓住了读者内心想要了解更多真相的愿望,起到了强大的吸引作用。
▲图1-8 泄密式软文
反常式:整篇软文描写的都是和正常生活情理相反的现象,随后进
行解释,介绍产品或服务的高质量,从而实现营销。例如,在《八旬老
人每天一包烟,随性如此何以长寿》一文中,作者打破长寿者必须遵
循“健康生活习惯”的定例,让读者不禁想知道其背后有怎样的力量加以
支持。
怪异式:刻意突出产品或服务本身的奇特性,由此形成悬念,让读
更多电子书请访问:爱分享 http:www.ishare1.cn 仅供学习和交流,请购买正版支持本书作者者希望进一步了解真相。如《这家火锅店太牛,顾客抢着当服务员》的
软文中,从标题开始就在透露奇特古怪的事实,重点突出了顾客抢当兼
职服务员(实则为一次能够获取免单机会的活动)的现象,并由此将读
者吸引进入预订的营销情境中。
7.分享式软文
通过和读者进行积极的信息分享,将营销内容融入软文之中。这种
形式的软文亲和力强,意图在于提供阅读者平时难以轻易接触到的消费
信息。
“必买”清单。顾名思义,这是以“必买”内容作为标题和宗旨的软文
写作方式。例如,“新家装潢必买物品”“去××城必须品尝的美食”等。可
以将营销内容放在第二条或第三条上,这样既能够提升产品知名度,也
能借用其他行业领军品牌的名气,更能突显文章权威性,产生较高的传
播效率。
买家经验。淘宝等电商兴起之后,买家秀、买家评论等形式被消费
者普遍接受。可以仿照类似内容,写一篇购买产品心得或使用体验的文
章,无论发表在网络还是平面媒体上,都能产生很好的效果,如图1-9
所示。
更多电子书请访问:爱分享 http:www.ishare1.cn 仅供学习和交流,请购买正版支持本书作者▲图1-9 经验心得类软文
固定时间分享。在固定的节日、节气、活动期间所撰写的软文。春
节、中秋、圣诞、情人节等时间段,节日活动非常固定。在这段时间内
进行消费经验分享,能有明确的针对性,并很可能带来大量消费交易。
实验室软文。以实验室评测结果为名义进行分享,这种文章通常具
有很强的影响力、专业性,其表现出的高科学性也能令人信服,从而产
生强大的权威性和影响力。
技巧软文。以产品使用的小技巧、小知识作为中心,比如某些软件
产品或新科技家电等,非常适合采用此类型软文进行推广。
点睛
软文种类较多,在写作和推广时应有的放矢加以采用,也可以结合
新的市场需求和产品类型而积极创新。
1.1.3 软文传播的5大要素
软文是一种良好的传播载体。想要获得高效传播,必须重点考虑以
下5大要素:传播对象、传播形式、传播内容、传播渠道和传播时间。
1.传播对象
传播对象解决的是“向谁推广”问题。选准传播对象,传播才能产生
良好结果,这需要积极准确地锁定传播的目标群体。其具体方法如下,如图1-10所示。
更多电子书请访问:爱分享 http:www.ishare1.cn 仅供学习和交流,请购买正版支持本书作者▲图1-10 准确锁定目标群体的方法
了解产品用户群。在写作之前,先分析产品的主要使用者和主要购
买者,包括其收入、年龄、性别、工作、地域、教育背景等。
分析用户群阅读习惯。包括用户群喜欢的阅读载体、阅读方式、阅
读能力等。
了解用户群社交习惯。如习惯互联网社交,还是线下社交互动等。
2.传播形式
指软文营销通过何种表达方式将所需要表达的信息有效传递给目标
受众,从而使得其能够在潜移默化中接受引导。
设计好文体。如新闻类软文通常适合希望积极了解最新信息动态的
读者,评测类软文则适合有一定专业知识的读者,而喜欢互动性强的读
者则适合对话采访类软文,如图1-11所示。
▲图1-11 软文要设计好文体
设计好图文比例。是否需要加入图片、加入多大比例的图片,也是
在写作前应进行设计的问题。一般来说,更强调形象化体验的软文需要
较多图片,抽象性、理论性和权威性的软文则反之。
选择丰富素材。为了配合软文内容的传播,有可能需要进一步准备
素材,如在论坛文章后配发对应的产品视频、互动后发放的奖品等。这
些素材的使用,能进一步丰富传播形式,便于扩大用户对产品的了解。
3.传播内容
在软文写作前先对需要融入的营销内容进行规划,并对软文其他部
更多电子书请访问:爱分享 http:www.ishare1.cn 仅供学习和交流,请购买正版支持本书作者分内容做好安排。
产品功效。这是软文中最常见的传播内容,也是营销的点睛之笔,可以采取直白的介绍,也能够突出使用前后的变化。
价格优势。可以直接以数字对比进行展示,也可以用顾客购买后的
体验作为对应内容。
其他内容。一篇软文是否引人入胜,关键在于内容的铺垫是否自
然、充分上,因此,营销部分以外的其他内容需要精心安排。既可以是
情感抒发,也可以幽默搞笑见长,还可以纵论国际时事、历史典故或者
社会家庭生活。例如,“支付宝”的软文文案《梵高为什么自杀》,将艺
术史上著名画家梵高生平作为“其他内容”,吸引效果非常显著,如图1-
12所示。
更多电子书请访问:爱分享 http:www.ishare1.cn 仅供学习和交流,请购买正版支持本书作者▲图1-12 “支付宝”的软文《梵高为什么自杀》(部分)
4.传播渠道
选择在合适的信息载体上进行投放,尽量让渠道产生放大软文营销
价值的良好作用,以便读者能够更快地受到感染。
判断渠道价值。实践证明,并非任何软文都适合通过互联网和智能
手机渠道传播,平面媒体、广播或街头DM一样有着充分利用的价值。
因此,在软文写作前后,应分析品牌特性、产品功效最适合怎样的渠道
加以推广。
对渠道进行考察。在选定渠道之后,对其中不同传播平台按照规模
大小、运营时间、收费价格、对应人群、公信力、二次传播可能性等多
种因素进行考察,并将考察结果形成文字材料,同客户进行讨论,最终
更多电子书请访问:爱分享 http:www.ishare1.cn 仅供学习和交流,请购买正版支持本书作者选择渠道中特定的平台。
总结渠道差异。在和不同传播渠道接触并合作之后,应该专门形成
总结内容,比对不同渠道之间的质量和效率,并为今后软文营销做好选
择的准备。
5.传播时间
选择具体时间投放软文。软文虽然强调其持续性和长期性,但事实
上,出于媒体的限制性、企业经营的成本管理考虑,在传播时段的安排
上有一定技巧。
单一或系列。结合客户需求、产品特点和发布渠道等不同因素,选
择采用单一或系列方式来发布软文。
频率。围绕市场特点和客户想法,确定软文发表频率。通常情况
下,比较集中的品牌传播需求,如价格优惠活动、新品上市等,应该有
较高的频率。
展示时间。软文传播离不开展示过程,而初次传播、二次传播各自
需要的展示时间又各有不同。微博上软文初次传播的展示时间,要短于
微信公众号展示时间,而后者又要短于论坛时间,这就要根据客户对产
品营销的计划加以配合选择。
点睛
软文传播的要素各自有其特点和价值,从策划、写作到发布,都应
始终关注不同要素,积极发挥其相互影响作用。
1.1.4 软文写作的4大特点
软文的几大要点形成了软文的特点,从软文最基本的构成和功用来
看,它有以下4大特点。
1.“软”
更多电子书请访问:爱分享 http:www.ishare1.cn 仅供学习和交流,请购买正版支持本书作者“软”是软文的首要特点,它的“软”是与硬广告的“硬”相对的。具体
表现为:
篇幅较短,字数一般控制在500字左右,这样既吸引读者,也便于
转载传播;
通俗易懂,即用浅显、言简意赅的文字表达,让读者易于接受;
内容精彩,不同于过于张扬的广告宣传,而是于无声处影响消费
者。
比如:
韩寒的电影《后会无期》在放映前,其曾在微博上发布简短的文
案:“听过很多道理,却依然过不好这一生”。
首先,这组文字及其简洁,文字很少,便于传播。在微博上,很多
人都转发了这条微博,并且很多人还将这条文案作为自己的QQ、微信
签名等,传播度极广。其次,这些文字虽然极少,但其表达的意思却非
常明确,很容易引起大家的共鸣,越看越觉得说得有道理。如果是张扬
的硬广告,其效果必然大打折扣。
2.“准”
任何一篇文章都要有主题,而软文短小精悍,更要求精准。所谓精
准,就是软文写作者在写作之初一定要明确软文目的,面向的读者群,确定软文的噱头和矛盾以及定位软文的诱惑点。
确定以上要素后,着笔写作时,作者要注意行文,在保持文章精彩
度的同时,要保证软文的真实性,不确定、没把握的不要写,更不要为
了营造某种效果而夸大其词,歪曲事实。
3.“快”
说到“快”,可能很多人会觉得软文是速成品,速成品是软文的一个
误区,也是一个偷工减料的严重现象。这里所说的“快”是指一篇成功的
软文传播速度快,容易引发转载,要达到这样的效果,就要求写作者有
足够的领域经验,对软文所宣传的内容精通,对所要表达的内容有深入
更多电子书请访问:爱分享 http:www.ishare1.cn 仅供学习和交流,请购买正版支持本书作者调研,所以才会写起来表达准确、得心应手,一针见血地写出读者的心
声,如图1-13所示。
▲图1-13 软文写作“快”的秘诀
虽说术业有专攻,但不是领域精英的也不是不可以写出好的软文,这就要求写作者在写作之前要有调研,对软文涉及的领域内精华及经验
有所了解和总结,这样才能写出较好的软文。
4.“新”
“新”主要针对新闻性软文而言,比如前文提到的新公司开张、上
市、收购,新产品发布等,这种软文要求很高的时效性,及时报道才能
及时传播扩散,也可以在短时间内提升企业形象。
点睛
如果能够做到上述之一,软文便能发挥出极大的作用,如果全部做
到,那软文必然能带来极强的流量及高转化率。
更多电子书请访问:爱分享 http:www.ishare1.cn 仅供学习和交流,请购买正版支持本书作者1.2 软文的作用
一篇好的软文,不仅能够给企业带来销售量的提升,而且其本身还
是一个高质量的入口,能够让用户进入企业的持续营销范围。
1.2.1 软文的直接作用
软文的直接作用有以下几点。
1.吸引用户
无论是直接做产品营销的软文,还是扩大品牌知名度的软文,都需
要真正吸引用户,让他们产生兴趣,激发关注和购买行为。
在网络上,带有链接的软文发布后,能够使得企业官网或电商店铺
被用户点击、评论或收藏,尤其是想要被收购或者吸引投资的企业,这
种点击流量非常重要。
软文发布后,可以将产品功效广泛介绍给原本毫不知情的用户,让
有消费愿望的用户进一步了解购买途径、使用方式等。
通过新闻等类型所发布的软文,还能够让用户在不同时间、环境下
都注意到企业和品牌所发生的最新动态。
2.提高品牌知名度
通过软文宣传和介绍,以消费者体验、专家权威发言、实验室评测
等内容,提高企业品牌的信誉度。如某款纸尿裤(如图1-14),新上市
时并没有得到广泛认可,通过软文中提供的实验室比对项目的结果数
据,一举说服了市场,如图1-14所示。
更多电子书请访问:爱分享 http:www.ishare1.cn 仅供学习和交流,请购买正版支持本书作者▲图1-14 某纸尿裤评测软文
利用软文内容,帮助客户解决实际问题。某超市公众号推出的软文
中,介绍了生鲜水果的食用方法和营养构成,结合季节的变化,让原本
不懂得选择的用户对此有了更为深入的了解,客观上也增加了超市品牌
的号召力。
塑造企业形象。软文对企业家、员工事迹的描述,能够从人的侧面
说明企业产品质量,体现企业的经营理念和文化内涵。
3.传播作者价值观
软文之所以和广告不同,就在于其内容中更多带有个人分析部分,能够从个人视角出发影响读者,表达自我的价值观。
生活观。例如某健康产品,抓住“赚钱是为了更健康生活”的理念,以心灵散文类为主题内容,在改变用户人生态度的同时,扩大了产品的
潜在消费人群。
消费观。某品牌洗发水价格较高,作者在软文中以“用着chanel香
水,洗发水却是几十块的超市货”内容为重点,改变了消费者看待洗发
水的态度,如图1-15所示。
更多电子书请访问:爱分享 http:www.ishare1.cn 仅供学习和交流,请购买正版支持本书作者▲图1-15 传播消费观从而实现营销
产品观。帮助用户重新看待产品,丰富他们对价值的需求,扩大其
产品知识面。如某款原木地板的软文中,介绍了原木地板对婴幼儿学习
爬行的优点,使得产品在读者眼中有了不一样的定位。
点睛
软文直接作用的关键点在于“转化”,即将普通读者转化成软文读
者,再随之转化为潜在用户群体、购买群体,直到成为品牌忠实粉丝。
1.2.2 软文的间接作用
在软文发展多年之后的今天,一些营销人员发出由衷的感叹:软文
营销已经被普遍运用,受众已经变得越来越“难以对付”,有了免疫力。
的确,相比20世纪90年代脑白金、海尔、格力依靠软文创造的营销奇
迹,当今互联网时代的软文营销或许无法直接再创辉煌,但却因为其强
大的间接作用而具备更新的生命力。
软文的间接作用,包括对外和对内两方面。
更多电子书请访问:爱分享 http:www.ishare1.cn 仅供学习和交流,请购买正版支持本书作者1.对外作用
对优秀的软文,即使不去考虑其对营销业绩数字和利润的直接提
高,仅在对外展示上,就有如下的积极作用,如图1-16所示。
▲图1-16 软文对外展示中的积极作用
积累信任。销售基于信任。以微信朋友圈营销为例,相比陌生人而
言,用户更愿意购买熟人产品。在朋友圈的软文营销下,读者虽不会购
买软文中的某一特定产品,也会因为阅读行为和体验,对发布者产生特
有的信任感并不断积累,最终购买其他产品。
相互转载。不同营销团队或传播平台,可以通过相互转载来扩大范
围。例如,微博、论坛和微信之间,能够通过朋友的转载形成不断传
播,打造病毒式营销方式的基础。这样不仅可以在单一产品营销中获得
优势,也能扩大传播渠道的未来价值。
口碑效应。软文能够让原本并不关心产品或品牌本身的人也记住其
价值,并在日常交流时偶然进行表达,这种效果会带来群体效应。当口
碑传播人数达到一定范围后,无论受众在何时何地看到某行业的广告,都能想到软文中所提到的该行业的特有品牌。这种深刻而久远的印象,比硬性广告带来的短期营销效果更好。
号召力。如果营销团队能够不断在媒体渠道中发布优秀软文,制造
流行分享趋势,就有可能会反过来影响媒体和读者的心智,在不知不觉
更多电子书请访问:爱分享 http:www.ishare1.cn 仅供学习和交流,请购买正版支持本书作者中培养出他们对营销团队的长久依赖力。如一些微博微信大V,甚至会
出现即便发送软文后还会获得读者“打赏”(即给予现金支持)的现象。
2.对内作用
软文主要用途当然是针对购买者的,但如果充分发挥其价值,也能
够对企业内部的经营管理和运行发展起到良性的间接作用。
文化营销。企业文化建设,离不开内部刊物上软文的宣传。通过先
进事迹和产品理念软文,员工思想素质能够获得有效提高。无论是团队
精神还是忠诚度、执行力等,都可以通过软文一而再再而三的“培训”达
到更高境界。
降低成本。硬性广告虽然能够获得较好流量,但受众群体并不精
确,广告费用也很高。与此相比,单独一篇软文价格远远比需要竞价的
硬性广告费用低很多。如果考虑到较好的软文会获得一定数量的转载,企业实际付出的成本会更低。
产品定位、梳理营销脉络。软文营销既是具体的营销方式,也可以
成为营销管理的方式。在软文的定位、策划和写作前后, 企业需要进
行系统调研、周密策划、动态调整,而这一过程需要企业进行营销方案
的完善,并借以明确品牌、产品的定位,调整营销渠道重点。
点睛
软文的间接作用常常是潜在的而容易被忽视的,在软文营销之前就
制定适当计划,才能对其作用的力度和方向加以正确管理。
1.2.3 软文在互联网营销中的作用
网络软文在互联网营销中,发挥了越来越多的作用。在一些商业性
网站中,编辑不但要通过写作常规稿件来对信息加以发布,同时也需要
兼顾自身网站、客户企业的经济效益,编辑和发布不同软文。网络编辑
更多电子书请访问:爱分享 http:www.ishare1.cn 仅供学习和交流,请购买正版支持本书作者通过发布软文来直接参与互联网营销,成为商业活动重要的一分子,已
经是不争的事实。利用软文如何在互联网营销中发挥重要作用,也值得
思考与学习。
1.丰富用户体验
网络营销离不开网站。在对网站进行编辑时,不能仅是进行复制和
粘贴,而是要从网站用户的心理出发,进行软文的写作和编辑。
大众汽车曾经在该企业网站上发布最新两款甲壳虫产品系列,除了
利用Flash建立了虚拟的网上试驾体验,之后还推出了一系列用户体验分
享软文,其内容给用户带来了前所未有的新鲜感,直接制造了积极的互
联网用户感知方式,并最终生成了25份在线订单。
2.给用户现场体验
互联网营销同传统媒体营销的不同,在于前者强调碎片化传播,节
奏快、频率高。好的软文能够在互联网营销中给网友带来充分的现场
感,例如对Uber一系列城市活动的网络报道,从前期活动预热、中期活
动进程,到后期跟踪报道,都有着传统媒体所无法打造的现场直播感,并因此让网友感到强烈的参与和互动欲望,从而持续关注和Uber有关的
传媒渠道。
3.周期长、范围大
将软文用于网络营销,能够很快生效。好的软文一旦被发现,就会
因为互联网作用而被大量转载。事实证明,一些诞生于十几年前的互联
网软文,目前在网络中依然有所流传,并跨越了地域限制。
4.直接增加有效外链
在软文中加入带有企业网站的链接,如图1-17所示,能够借助搜索
引擎,让网友从软文网页界面进入推广者网站,增加被搜索引擎收录的
概率和排名。如果软文质量高,就能够大量推广网站。
更多电子书请访问:爱分享 http:www.ishare1.cn 仅供学习和交流,请购买正版支持本书作者▲图1-17 软文中可直接增加有效外链
5.提高关键词排名
软文中穿插关键词和长尾关键词,可以增加关键词的密度,加之外
链和流量的作用,会让关键词在搜索引擎中得到更高的排名。
点睛
网络营销想得到优良业绩,需要手段多样化、素材多元化,让软文
配合不同营销思路,发挥出不同的特色价值。
更多电子书请访问:爱分享 http:www.ishare1.cn 仅供学习和交流,请购买正版支持本书作者1.3 与时俱进的软文
1.3.1 报纸杂志软文,传统的新生机
网络营销行业的迅速发展,让很多人不由自主地认定,传统软文发
布渠道已经被时代所抛弃。实际上,传统媒体渠道,尤其是报纸杂志软
文,在软文营销发展中依然有着不可小视的推动作用。
报纸软文,主要是以文字和图画作为视觉刺激来吸引读者,这种软
文既不像网络信息那样容易受到读者的考证和质疑,也不会像电视广告
那样受到时间限制。因此报纸软文在软文传播中占据了重要地位。
1.报纸软文的特点
覆盖面广、发行量大。很多报纸面向省市地区发行,覆盖面具有针
对性,并有着很大的发行数量。
受众群体广泛而稳定。一般而言,除了偶尔读报的普通读者外,大
部分报纸读者或是在家订阅报纸,或是在单位订阅。
版面空间特殊。大多数地方性或综合性报纸,都会将版面划分成不
同类型,这能够让报纸软文被不同需求的读者所接受,如图1-18所示。
更多电子书请访问:爱分享 http:www.ishare1.cn 仅供学习和交流,请购买正版支持本书作者▲图1-18 报纸软文
容易被接受和信任。与互联网网站给人们的印象不同,报纸是过往
时代中代表正统、官方形象的舆论媒体,报纸所刊登的信息,更容易被
主流消费群体所接受和信任。通过报纸软文来进行品牌推广的企业客
户,也正是看中这一点。
具备行业号召力。所谓行业号召力,是指对不同行业受众的影响程
度。如体育用品类软文,通常可以选择体育报刊进行登载,而科技类报
纸也经常是电子通信类企业软文的选择。
报刊杂志具有采访权。相比之下大多数网站并没有采访权,通常都
是采集信息对网站内容进行充实。因此,发表在报纸上的软文经常会被
网站所转载,等同于报纸软文并不需要花费成本就进入网络推广渠道。
2.媒体选择
更多电子书请访问:爱分享 http:www.ishare1.cn 仅供学习和交流,请购买正版支持本书作者不同的报纸杂志,其刊登费用不等,但同样需要进行审核。在选择
过程中,需要注意媒体的级别不同。
中央级报纸杂志。如《人民日报》《工人日报》《光明日报》《法
制日报》等。其审核严格,软文刊登机会较少,费用也很高。
行业级报纸杂志。如《中国工商报》《中国消费者报》《体坛周
报》《音乐周报》《科技日报》等,适合专业性较强的软文营销。
地方报刊杂志。如《安徽日报》《新民晚报》《燕赵都市报》以及
各市级报纸,相对门槛较低,便于地方软文营销。
3.写作原则
报纸杂志类软文撰写,有特定的规则需要遵守。
尽量不要放在广告版面,在软文排版时,也要注意最好周围都是内
容、风格相近的正文。如果是行业级报纸杂志,其周围或前后最好是和
整体行业有关的系列报道、专版、专栏等。
软文撰写风格应避免硬广告中的直接夸赞口吻,回避容易导致消费
者认识到营销本质的一切名词、文风、图片。
报刊软文的语言必须精炼而书面化,能够迅速表达产品和品牌所具
有的独特性、功能性和内涵性。
点睛
报刊软文需要接受更为严格的监管审核,在软文内容写作和编辑上
应更加谨慎地操作。
1.3.2 店铺软文,电商营销新方式
电商的崛起对传统零售行业的冲击,伴随着每年“双十一”淘宝、京
东业绩的攀升,体现得越来越明显。相比各行业巨头,选择以淘宝、京
东、亚马逊等作为创业平台的中小零售者,更需要以软文这种性价比较
更多电子书请访问:爱分享 http:www.ishare1.cn 仅供学习和交流,请购买正版支持本书作者高的营销方式来实现最初的利润积累和品牌扩张,即便是已经成熟的电
商企业,对互联网网店的“装修”,也少不了店铺软文的参与。
电商店铺软文营销,有下列写作技巧。
1.篇幅短小精悍
无论是陈列在电商店铺内部,还是在网络上进行传播,电商软文都
需要做到短小精悍、言简意赅,能够让读者在较短时间内就对内容加以
了解。文章中多使用短句,或者是网民耳熟能详的网络用语,容易激活
人们内心的阅读兴趣,如图1-19所示。
▲图1-19 电商软文要短小精悍
2.巧妙加入网店链接
由于淘宝店铺不容易被搜索引擎直接搜索到,可以通过域名转入等
方式,收录一些有流量的行业关键字域名,再将这些域名放入软文中进
行传播。
还可以寻找已经被搜索引擎收录的网站,再将店铺的软文发布到这
些平台上,借助其他网站平台快速获得关键字排名。
3.增加细节
在店铺软文的文字篇幅中,插入视频、录音、动画、照片等,相应
更多电子书请访问:爱分享 http:www.ishare1.cn 仅供学习和交流,请购买正版支持本书作者素材应该精美直观,这样能够和软文文字形成视觉和逻辑上的充分联
系,从而带来明显的营销效果,如图1-20所示。
▲图1-20 在软文中增加多个细节
4.提升权重
在著名的平面媒体或门户网站上,刊登店铺的新闻事件、营销荣誉
等,再将发布上去的新闻制作成为图片格式,插入到店铺软文中。这样
就能有效增加消费者对店铺的认知度,同时扩大店铺品牌。
5.淘宝客推广
如果营销主体是单一的淘宝店铺,可以进行淘宝客推广,即和相关
网站站长进行合作,同他们彼此交换相关友情链接。或者制作出简易的
网站,通过低成本的开源网站、博客程序来进行淘宝客操作。
6.编辑宝贝关键字
用特殊符号隔开关键字,形成不一样的“软文”。淘宝系统规定,商
品名称最多不能超过三十字,为此营销团队可以将某热销商品名称中加
入店名称或优惠活动名称,这样就能够利用搜索系统来形成推广力度。
更多电子书请访问:爱分享 http:www.ishare1.cn 仅供学习和交流,请购买正版支持本书作者7.旺旺软文
可以点击旺旺的“系统设置”—“设置状态”,随后输入新上架商品介
绍,或最新打折消息、优惠活动等。应注意其概括性而不能冗长。这样
当用户看到旺旺时,就会将相关营销信息传递出去。
8.淘宝空间软文
每个淘宝注册用户都有系统分配的个人空间,可以将之作为营销空
间来发布软文,也可以在淘宝社区发帖,注意对那些已经被编辑加精的
帖子进行模仿并创作,发表之后继续进行顶帖和维护。只要帖子能够获
得足够流量,店铺浏览量也会有所增加。
点睛
电商软文的目的在于推动读者直接产生购买行为。因此,需要充分
考虑读者对文章的“可接受性”,切忌过分炫耀、夸大和矫饰,否则容易
引起怀疑和反感。
1.3.3 微商软文,招商加盟新载体
选择微商,意味着在社交圈中已有的好友中进行宣传推广、获得代
理,意味着将个人之间的情感联系转化成为更多订单和收入。对于大多
数从事微商的普通人来说,如何在现有的朋友圈中增加更多好友,是从
事微商获得成功的关键性工作,通过精心设计创作和发布招商软文,能
让充分的正能量带来源源不断的新朋友。
在微商的招商软文中,“诱惑”两个字显得非常重要。只有产品和服
务信息发挥足够诱惑力,才能让客户真正有兴趣进行联系沟通,深入了
解。
1.形式突出
微商的招商软文,首先应具备足够吸引人注意的形式。包括画面排
更多电子书请访问:爱分享 http:www.ishare1.cn 仅供学习和交流,请购买正版支持本书作者版是否精美、色彩是否醒目、独特的字体设计等,都能让微商软文显得
与众不同,如图1-21所示。相反,视觉感平庸、内容一般的微商软文很
容易被忽略甚至起到反作用。
2.情感集中
微商软文需要拉近和潜在客户的情感。因此,在微商软文中,情感
语言的使用非常充分,往往是将对方当成事业合伙人,而并非经销商。
某面膜企业在其微商营销中使用的软文,将客户称呼为“姐妹们”,并利用女性节日的气氛,发布了讲述职业女性在工作和生活中试图取得
平衡的故事软文。这篇软文深入客户生活,打动了她们的情感,晓之以
理,动之以情,成为了劝说她们加入经销的最有效方式。
更多电子书请访问:爱分享 http:www.ishare1.cn 仅供学习和交流,请购买正版支持本书作者▲图1-21 微商软文要形式突出
3.优惠充分
微商软文要适当透露出销售政策,政策是招商过程中客户非常关心
的问题。可以用软文讲述某客户是如何通过企业给出的优惠销售政策,获得了个人事业成功。如一篇在朋友圈流传甚广的文章,讲述某中年妇
女在广场舞活动中,结识了一位同龄阿姨,其女儿担任某家用日化品企
更多电子书请访问:爱分享 http:www.ishare1.cn 仅供学习和交流,请购买正版支持本书作者业营销部门经理。通过这层关系,这位中年妇女拿到了微商平台优惠的
代理资格,并一跃成为地区最大的销售商。
充分的优惠内容,可以渗透在软文中的以下方面:
提供培训。对原本毫不了解行业特点的加盟代理人员进行免费培
训,直到其能够自主独立开拓业务。
避免竞争。承诺在客户代理的区域内不再增加新的代理渠道,避免
相互竞争减少收益。
无瓶颈。提醒客户,加入本行业的销售体系并不需要资金成本或销
售业绩的考核,即无需任何门槛就能进入。
产品和行业前景。重点展示产品的功能、价值,描述行业现有发展
水平和未来能触及的战略高度,以吸引更多用户深入了解。
4.利益诱惑
微商营销如果不能给用户以利益诱惑,就不可能扩大和提升企业营
销体系。因此,微商招商软文传递的信息可以概括为:经营产品才能让
读者迅速赚到钱。
一般的微商招商软文包括下面这些利益诱惑。
成功经验。可以在软文中简单介绍产品提供方如企业、上级销售商
之前的成功历史,包括用数字、荣誉来展示其杰出之处,尤其要让用户
感到自己跟对了人而不会吃亏。
资金实力。在软文中适当透露企业或自己的资金实力,或者用利润
的展示汇报内容,或者用业余生活中支出水准描述等,从而让用户发自
内心地羡慕、信任和期待。
反馈内容。用已经获得利润的客户的反馈和评论,作为软文内容的
一部分。如客户所上报的利润数字、发出的感谢信等,这些内容的阅读
能提升读者信心并最终加入营销。
除了上述部分之外,软文所透露的理念和决心、联系方式等,都体
现了对于用户的承诺。帮助建立起良好的承诺感,将是微商发展过程中
更多电子书请访问:爱分享 http:www.ishare1.cn 仅供学习和交流,请购买正版支持本书作者软文所发挥的最关键作用。
点睛
招商软文中所承诺的具体条件,一定要在客户加盟后予以兑现,保
证后续的人员跟进和服务,从而保持招商工作完整,赢得客户信任。
更多电子书请访问:爱分享 http:www.ishare1.cn 仅供学习和交流,请购买正版支持本书作者第2章 内容连接一切,软文威力巨
大
2.1 软文营销的优势
2.1.1 成本低,性价比高
从20世纪90年代开始,软文成本低、性价比高的特点就已经被营销
界充分认识。在央视广告标王达到上千万元人民币时,脑白金却首先依
靠软文力量,将自己推上了保健产业的王座。
早期脑白金营销策略主打软文营销,他们首先选择权威报刊杂志刊
登有关新闻软文,这些软文表面上是科普知识和科技新闻,诸如《人类
可以长生不老吗》《两颗深入原子弹》等,实际上却迎合消费者心理,普及产品概念。随后,又继续以科普知识的传递来吸引客户,并找准时
机,刊登启事,用软文制造新闻,表示能够向客户提供咨询,从而吸引
客户前来了解产品。
脑白金营销案例,体现出软文在节约成本方面的重要优势,主要体
现在下列不同侧面。
推广影响大。报刊杂志或门户网站,阅读者众多,跨越不同年龄段
和阶层,覆盖不同职业、身份。能用最少的钱让最多人了解到产品信
息。
更多电子书请访问:爱分享 http:www.ishare1.cn 仅供学习和交流,请购买正版支持本书作者营销竞争对手少。一般而言,软文刊发不会消耗传播媒体太多资
源,也就不会引发激烈竞争导致价格上升。
免费发布可能。2009年,百度贴吧中的“魔兽世界吧”登出题为“贾
君鹏,你妈妈喊你回家吃饭了”的帖子,演变成为全国性网络热点。这
条实际上是为“魔兽世界”游戏而打造的软文,发布的载体利用了免费服
务的百度贴吧,因此其传播成本几乎接近为零。
点睛
伴随软文营销越来越受人重视,其成本也在不断攀升,但总体来
看,只要利用得当,软文依然是近年内最有经济效率的营销方式。
2.1.2 容易传播,易于接受
软文营销和硬广告营销的最大区别在于:前者让消费者自动成为受
众,记住品牌形象,后者则试图强迫消费者成为受众,被动接受营销内
容。这导致越来越多的人无法发自内心地接受硬广告营销内容。
软文《19年的等待,一份让她泪流满面的礼物》,如图2-1所示,讲述了在一对夫妻结婚19周年纪念日的那天,妻子却因为工业区食堂几
千号人的现状而一筹莫展:财务账目一团乱,员工管理也很复杂……而
老公对此却不闻不问,继续上网玩游戏。面对漠不关心的丈夫,妻子伤
心地哭泣,老公却不以为然地走到身边说:“食堂管理真的那么麻烦?
不如我和你去看看。”等走进食堂,她发现那里已经多了一批IC卡机
器,原来是老公给自己提前订下的惊喜礼物。
这篇软文将工厂、企事业单位食堂所使用的IC卡机器产品形象,巧
妙地融入到普通夫妻日常生活的场景中,并因此产生了对任何普通读者
都能起到作用的传播动力和感化情怀。试想,如果类似产品选择硬广告
营销,则很难达到这样圆融和自然的效果。
更多电子书请访问:爱分享 http:www.ishare1.cn 仅供学习和交流,请购买正版支持本书作者▲图2-1 软文易于传播,易于接受
通常而言,软文易传播、易接受的优势,来源于这种营销方式的以
下特征。
1.内容
软文内容大都经过巧妙设计,相对硬性广告的直接表述,具有较高
的文学性和感染力。
语言。软文语言多变,可文学艺术化,可口头自然化。
风格。文体风格不拘一格,从新闻、故事,到对话、段子,都能承
载软文营销内容。
人物。软文中通常会有具体人物及其际遇出现,可以引发受众
的“代入感”和“角色感”。
事件。软文描述事件或贴近生活现实,或符合读者理想期望,或打
破常规制造荒诞,都能制造出有效的阅读记忆,如图2-2即为读者制造
了有效的记忆。
更多电子书请访问:爱分享 http:www.ishare1.cn 仅供学习和交流,请购买正版支持本书作者▲图2-2 贴近生活现实,制造有效的阅读记忆
2.传播方式
硬性广告传播方式需要占用受众固定时间和空间位置,而软文传播
则突破了既有界限,能够发挥充分的自由。
碎片化时间传播。利用智能手机载体和移动互联网功能,能够做到
随时随地进行软文营销。
集中化传播。企业可以将软文传播和会员管理等营销手段加以结
合,提升营销效率。
平台化传播。软文能集中在论坛版块、网站专栏进行传播,硬广则
很难获得这样的“待遇”。
3.人性化
软文广告相对硬广告更符合现代人的心理追求和审美取向,实际上
具备了人性化营销的内在力量。
情感性。软文努力拉近与受众的心灵距离,比硬广告更充分体贴消
费群体的内心想法,更有“人情味”。
服务性。以介绍知识、分享经验、普及产品功能用途为内容的软
更多电子书请访问:爱分享 http:www.ishare1.cn 仅供学习和交流,请购买正版支持本书作者文,能够为普通读者完善知识结构,满足其生活和工作需要。
中介性。软文中提供的链接以及形成的互动,能对有相似需求的人
群加以聚合,并可以为企业组织社交营销模式打造基础。
点睛
软文内容中不应有超过全文长度3%左右的专业术语或理论介绍,否则很容易破坏其应具备的易接受、易传播特性。
2.1.3 传播持续性强,延伸效应
在“快餐式”消费成为习惯的时代里,软文能够通过互联网等平台做
到广泛传播,还会由于其内容风格、策划方式,形成持续性强的延伸效
应。
在《贾君鹏,鲁大师叫你“清扫”电脑!》一文中,以“贾君鹏,你
妈妈喊你回家吃饭!”这句当时风靡网络的句子作为文章开头,描述了
贾君鹏不知道被全国网民叫了多少次,也不知被多少人喊去做了多少事
情,实在太累了。眼看要过年了,鲁大师却金口一开说:“贾君鹏,鲁
大师叫你‘清扫’电脑!”随后,文章介绍了如何利用鲁大师软件进行电脑
全方位清扫的方法,并借机进行了对这款软件的营销,如图2-3所示。
分析这篇软文的特点,其优势在于充分借用了其发布前期的网络事
件,在“贾君鹏,你妈妈喊你回家吃饭”的热点尚未完全过去后,利用时
间的延续性,成功将网民的恶搞模仿热情对接到新的关注点上,并取得
了相当的成功。
软文传播的持续性优势,集中表现在以下几大营销模式中。
更多电子书请访问:爱分享 http:www.ishare1.cn 仅供学习和交流,请购买正版支持本书作者▲图2-3 鲁大师借助“贾君鹏”话题形成延伸传播
1.时间延续
向前延伸。即抓住被互联网或社会舆论充分“炒热”的事件加以延
伸,利用关键词、关键人物的一致性来为软文营销助力。
向后延伸。在重大节日、公众事件发生之前,通过把握舆论传播规
律,提前进行“预热”炒作。如在春运开始之前,利用每年回家、售票、交通所必然出现的关注流量,创作并发布与出行产品有关的软文。图2-
4所示为利用春节回家话题进行的软文营销。
更多电子书请访问:爱分享 http:www.ishare1.cn 仅供学习和交流,请购买正版支持本书作者▲图2-4 利用春节回家话题进行软文营销
2.内容延续
评论形式。在软文发表一定时间后,以读者名义写一些关于软文的
读后感或评论,以便促进交流,并吸引更多新读者去阅读。
分节形式。如果软文是较长的,或是成系列的,可以不一次性发
表,而是分成几部分进行多次发表,从而有效延长软文生命的周期。
转载形式。软文可以不一次性在某平台发表,而是只发表在部分网
站、博客或论坛上。制造出单独热点之后,再继续以转载形式发表到其
他行业的平台上。
3.受众延续
读者固定化。在微博、微信公众号等营销平台上,用户人群是由其
兴趣点引导构成的,这直接决定了软文阅读受众群体的固定化:在同一
微博或微信公众号上,无论推出何种营销内容的软文,接受群体都基本
近似。
社交分享。软文内容可以凭借社交分享行为,从小群体扩散到更大
的人际网络圈子中。如此特性带来了传播行为的延续。
流量入口平稳。只要不被删除,即使软文关注量减少(如不再在论
坛置顶、不在网站首页等),有实际需求的用户还是会通过搜索行为阅
更多电子书请访问:爱分享 http:www.ishare1.cn 仅供学习和交流,请购买正版支持本书作者读内容,并因此而被导入企业官网或店铺,从而形成长期有效的客户流
量。
点睛
软文有其持续性的营销空间,但风险也会随之加大,必须正视软文
内容中可能存在的问题,避免由于持续营销而带来的不利影响。
2.1.4 受众精准,操作灵活
在产品推广和品牌营销中,面对的是不同行业、不同需求的客户,无论采取何种营销方式,都应更加注重精准化营销,进行灵活操作,才
能增加整体推广的效果。在这方面,软文具有很强的优势。
中国移动的短号集群网业务,面向不同的客户群体,结合其不同的
现实需要,推出了内容不同的软文。
其中,第一篇主要内容为在佛山的外地打工者,南下打拼时和同村
五个人一块儿出来,但大家找的工作不同,于是便因此分开了,工作中
没有可以谈心说话的人,也无法联系。后来有人申请,建立了移动短号
群,终于能够安心地相互多联系了,如图2-5所示。
▲图2-5 中国移动短号集群网业务面对打工者的软文
第二篇主要内容为一家公司销售部门的主管,负责领导整个部门三
十多位销售代表,这让他不胜其烦,后来有人建议他给销售部门建一个
更多电子书请访问:爱分享 http:www.ishare1.cn 仅供学习和交流,请购买正版支持本书作者短号群,部门工作果然方便了很多,还为公司省下一大笔花费,如图2-
6所示。
▲图2-6 中国移动短号集群网业务面对企业团队的软文
第三篇主要内容是赵先生为家里人申请了一个短号集群网,不久
后,懂事的儿子利用短号集群网,和贤惠的妻子一起召集家人,为赵先
生打造了生日惊喜晚宴,令他感动异常……如图2-7所示。
▲图2-7 中国移动短号集群网业务面对家庭的软文
营销不仅是销售产品的需要,也是服务工作的一部分,不少传统营
销手段往往会忽略掉其中的服务特性,导致对整个精准化营销效果产生
致命影响。与此相比,软文能够通过独特方式,最灵活地对用户精准区
分、针对传播,为他们带去各自不同的服务体验。
软文的精准特点,重点体现在下列环节。
1.策划环节精准
更多电子书请访问:爱分享 http:www.ishare1.cn 仅供学习和交流,请购买正版支持本书作者软文的策划犹如起跑阶段,能否一击而中受众的心理需求,则取决
于起跑之时设定的具体目标。策划精准程度主要来自于以下几个方面。
个人特点。软文不是简单地将用户脸谱化、类型化,而是力求将消
费者个人特点同软文中的人物进行比对和结合,令消费者在阅读完后不
由自主地联想到自我需求。
消费习惯。不同职业、不同收入和不同阶层,有不同的消费习惯,软文在策划内容时必然会对此加以考虑和应对。
生活兴趣爱好。普通硬广限于篇幅和文风无法深入到消费群体日常
生活的细节描述中,但软文却完全可以做到这一点,通过对用户的全面
了解和准确定位建立营销优势。
2.推广平台精确
有些软文选择专一平台进行营销,有些则选择多渠道的整合推广,无论其中的哪一种,其关键性优势还是在于平台的精确化。
平台价值考量。发布软文之前,会先对发布平台与消费群体之间的
紧密度进行评估与衡量。随后再从其中选择出最有价值的渠道组合,这
能让软文发布更为科学、高效。
阅读量直观体现。软文的阅读量大多都能通过互联网进行计算和评
价,其体现出的营销结果也非常便于统计,可以随时进行调整。例如,一些产品的软文在门户网站首页所得到的阅读量,甚至不如小众专业的
垂直论坛,根据数据计算之后,就能够立即调整渠道。
3.推广时间地点精准
硬广营销很容易出现一股脑“扫街”“全铺“现象,软文发布则会从时
间与地点两个方面进行预先考虑和设计。
时间精确。结合购买习惯、市场环境和产品周期,软文能将营销时
间段控制到以天计算甚至以小时计算,保证投放时间能产生最大效益。
地点精准。无论选择地域性质的互联网平台,还是选择可以覆盖到
省区、地区、国家范围的传统媒体,软文都可以做到只针对某一地理位
更多电子书请访问:爱分享 http:www.ishare1.cn 仅供学习和交流,请购买正版支持本书作者置用户的推广。
点睛
精准性是软文的最突出优势。从不同产品的属性出发,灵活操作很
快能够得到效果反馈。
更多电子书请访问:爱分享 http:www.ishare1.cn 仅供学习和交流,请购买正版支持本书作者2.2 软文助力企业营销
2.2.1 迪拜酒店,高档次软文营销
迪拜帆船酒店,位于阿拉伯联合酋长国迪拜市,又名阿拉伯塔酒
店,为全世界最豪华的酒店之一。2007年,为了拓展中国市场,该酒店
利用两篇高档次的软文,成功获得了普遍关注。
其中第一篇发表于《长江商报》,刊登的新闻文章标题为《全球唯
一七星级酒店:26吨黄金装饰》,第二篇则是2010年发表在《北京青年
报》的文章《迪拜七星级酒店六成中国客,消费能力让人吃惊》,如图
2-8所示。这两篇文章先后被人民网、新华网、搜狐、腾讯、新浪等大
型门户网站所收录转载,并被其他更多平面媒体所引用。在短短的时间
里,迪拜帆船酒店进入了中国高消费群体的视野,也成为了内地富商、精英人士、明星大腕乐于前往游玩入住的中东首选酒店。根据统计,从
2010年以后,迪拜帆船酒店的客人中有超过10%来自中国,该企业投入
的软文成本与此相比,几乎可以忽略不计。
▲图2-8 迪拜酒店的软文营销
更多电子书请访问:爱分享 http:www.ishare1.cn 仅供学习和交流,请购买正版支持本书作者相比其他同类普通企业,迪拜酒店所提供的住宿服务显然是全球最
高档的,但这样的企业依然采取软文营销,其原因可以做出以下解读。
高档传播渠道。如果产品瞄准的是高收入人群,那么选择最能代表
主流文化影响力的传播渠道,是企业必须重点考虑的营销方案。由于相
关渠道的硬广资源往往已经被市场竞争分配殆尽,因此选择软文介入高
档传播渠道成为必然。
奢侈品更有新闻点。高价格、高附加值体验和精良质量,能够作为
舆论焦点打造成为新闻稿件,方便进行炒作。
性价比更突出。即使进行大规模软文的营销投入,相对高档产品的
利润,也能产生很高的性价比。
点睛
高档软文营销可以多使用新闻媒体软文,并注意挑选成熟优秀的写
手,最好能同时具备优良写作文笔和深厚行业经验。
2.2.2 “凡客体”为什么火爆一时
2010年7月,凡客诚品邀请青年作家韩寒、演员王璐丹担任其形象
代言人,与之共同使用的网络宣传文案迅速走红,成为火爆一时的“凡
客体”,如图2-9所示。网友们自发将形象代言人更换成为小沈阳、犀利
哥、李宇春、赵忠祥、贝克汉姆、哆啦A梦等,其文笔调侃而令人捧
腹。这则以“爱……,不爱……,是……,不是……,我是……”为基本
叙述方式的剖白式广告最早出现在公交站牌上,却似乎在不经意间走入
了许多人的生活。
为何“凡客体”能够火爆一时,甚至在凡客这家企业已经严重衰落时
依旧占领着中国一代网民的记忆?究其原因,在于这篇软文的推广走的
是草根路线,意在对主流文化进行颠覆,彰显品牌个性形象的同时,突
更多电子书请访问:爱分享 http:www.ishare1.cn 仅供学习和交流,请购买正版支持本书作者出了身为普通人也可以为自己代言的存在感。这篇软文给受众带来的感
受既像是文字阅读,也像是态度彰显,很容易在受众模仿并传播的过程
中,编织出巨大的软“病毒营销”陷阱。
▲图2-9 凡客体火爆一时
“凡客体”的火爆,展现出了企业软文的另一面优势,即可以通过受
众群体自发甚至无意识的传播,塑造出企业的品牌形象。
传播点制造。在软文策划和写作过程中选择合适的传播点,例如以
新奇、有趣、幽默、个性化、贴合受众心理等作为传播内容,就能多样
化地带动二次转发或模仿创作,扩大传播范围,延续传播时间。这一优
势尤其体现在面向普通阶层的产品或服务上。
多渠道立体营销。“凡客体”最初只是发布在户外广告媒体上,随后
在互联网上的走红证明,网络时代信息迁移速度的加快,有助于将软文
影响力在短时期内扩大,形成全渠道营销。
凸显产品特点。“凡客体”的走红,有意无意间体现了其最初产品设
计的创意理念、迎合的消费阶层,这也恰好体现出软文的功效,即能够
更为直接地在受众心理上塑造出产品带来的体验。
点睛
更多电子书请访问:爱分享 http:www.ishare1.cn 仅供学习和交流,请购买正版支持本书作者“凡客体”的走红堪称成功,但在某种程度上也限制了该企业产品的
档次定位。因此,在策划和推广软文中,需要把握好迎合的“度”,更不
能满足于一两次软文营销带来的成功。
2.2.3 加多宝“对不起”软文引发的效应
2013年1月31日,加多宝在与王老吉的“广告词”官司中败诉。2月4
日下午14点开始的两小时内,加多宝官方微博连发四条微博软文。这四
条微博实际上是一组平面创意,画面主角是四位不同肤色的小男孩,虽
然天真无邪,但却在伤心地嚎啕大哭,看起来委屈得令人心软。画面旁
的文字内容则以大号的“对不起”吸引眼球,其下内容有“是我们出生草
根,彻彻底底是民企的基因”“是我们无能,卖凉茶可以,打官司不
行”等描述,如图2-10所示。这些文字加上图片,看起来悲情、无助而
义愤填膺。很快,这组微博软文以“对不起体”系列走红网络,当之无愧
地成为经典微博软文营销案例。
更多电子书请访问:爱分享 http:www.ishare1.cn 仅供学习和交流,请购买正版支持本书作者▲图2-10 加多宝“对不起”体营销
“对不起体”帮助加多宝收获了广泛关注量,24小时内,这四条微博
已经被直接转发34951次,直接评论9270次。事实证明,软文营销的形
式不拘一格,不必像传统营销那样循规蹈矩或单一宣传,另辟蹊径可以
成为软文的终极价值所在。
替代作用。在软文营销兴起之前,国内企业品牌遭遇公关危机时,习惯于用官方声明加以应对,给人的感觉却难逃敷衍。事实上,用形式
多变、贴合地气的软文进行应答,更容易打动消费群体。
快速反应。软文发挥作用通常极为迅速,而能够抢先占领消费者的
心智阵地,抓住时间资源优势,形成首因效应,更是软文营销难以取代
的价值。
更多电子书请访问:爱分享 http:www.ishare1.cn 仅供学习和交流,请购买正版支持本书作者营造话题。官司结束,原本会导致加多宝产品话题告一段落,但该
企业反其道而行之,继续用微博软文造成争议性话题,顺利获得更大的
影响力。对任何品牌而言,这都不失为一种不费力而“讨好”的营销思
路。
点睛
利用“对不起”式的争议话题内容进行软文营销,需要注意把握尺度
和分寸,并在推出之后辅之以其他市场营销政策,以期得到消费者内心
的理解与认同。
更多电子书请访问:爱分享 http:www.ishare1.cn 仅供学习和交流,请购买正版支持本书作者2.3 软文带来巨大价值
2.3.1 软文带来巨大的网络流量
一篇优秀的软文,给企业网站带来的流量是相当惊人的,更为重要
的是,流量的转化率也往往比较高,能够间接提高网站产品的销售量。
百度贴吧上曾经出现过某体育产品企业的软文《来自不远的将来,愿意了解的请进》,如图2-11所示,在文章中,作者分享了2010年世界
杯比赛决赛的过程、比分和最终结果,信誓旦旦地表示这是他亲眼所看
到的。文章末尾,作者故作玄虚地写道:“请大家不要将我写下的信息
相互转发,可以直接留邮箱给我,我会告诉你更多未来一个月的事
情。”
软文出现之后,很多网友一边戏谑笑骂发帖者是“神经病”“搞笑”,一边留下了邮箱,期待戳穿这种貌似拙劣的玩笑和谎言,在短短数天
内,留下的邮箱高达几十万个之多。毋庸置疑,如此之多的邮箱,成为
了该企业下一步营销的重要资源。
▲图2-11 百度贴吧软文轻松获取流量
更多电子书请访问:爱分享 http:www.ishare1.cn 仅供学习和交流,请购买正版支持本书作者可以想象,如果走传统营销路线,无论是走上街头进行客户调研,还是从第三方机构购买客户资料,都不可能在如此短期内获得如此庞大
的客户资料数据。这足以证明,好的软文所能产生的引流效果是无法取
代的。
为什么软文能够带来巨大网络流量呢?其原因如下。
发布平台的区分效应。发布平台的存在,已经不同程度地对毫无特
征的人群进行了区分,案例中软文选择“世界杯”贴吧,正是利用了这一
优势。
关注力的差异性。想要得到有效流量,就要保证流量来源人群原本
就有接近产品的内心期望,换而言之,只有关注体育产品的人才会点击
该软文并留下邮箱。这就在平台区分基础上做出了进一步的筛选。
消费欲望的凸显。如果读者能够受到软文影响,主动留下联系方式
或主动访问链接,这样的人群相比其他人群有更多的消费需求。软文的
作用在于将他们从普通人群中“钓”出来进行下一步营销,并因此而能够
获得事半功倍的效果。
点睛
软文能带来巨大流量,但必须要设置好“钓饵”,或利用悬念与好
奇,或采取话题吸引,从而保证流量的高转化率。
2.3.2 软文让产品突出重围
2009年,宝洁公司获得了温哥华冬奥会美国队赞助权。虽然宝洁是
一家世界级企业,但奥运会赞助商无一例外都是世界排名前列的大企
业,在短短时间内,宝洁怎样让看似和体育无关的产品突出重围?
面对如此重大的压力,宝洁通过策划,创造出独特创意:产品虽然
看似和奥林匹克运动会毫无关系,但每位奥运会选手都有母亲,母亲照
更多电子书请访问:爱分享 http:www.ishare1.cn 仅供学习和交流,请购买正版支持本书作者顾家人离不开纸尿裤、洗洁产品、健康产品。母亲才是真正的家庭英
雄,人们应该感谢她们。随后,策划落实到了实际营销中,通过软文、广告片等形式进行推广宣传。这些营销形式让宝洁成为了这届冬奥会的
大赢家,在众多赞助商中,唯独宝洁的受欢迎程度上升了10%,广告曝
光次数达到60亿,并带来了1亿美元的额外销售额。
产品质量精良,并不是成功营销的充分条件,相反,利用软文进行
深入人心的推广,可以在一定程度上抵抗竞争对手带来的巨大压力,抓
住营销最佳时间点,尽可能吸收市场上趋于窘迫的推广资源。这也正是
尤其在重大节日、体育赛事、促销季等条件紧迫的情况下,软文更能发
挥强大优势的原因。
利用软文来帮助产品突出重围,是软文营销的应有作用,其过程离
不开其下列特点,如图2-12所示。
▲图2-12 软文在产品营销中的特点
陈述产品功效。软文能将产品功效的描述形象化,体现在细节表现
中,而并非“说明书”式的枯燥表达。
塑造附加价值。软文可以有效塑造出立体的附加价值,引发受众围
更多电子书请访问:爱分享 http:www.ishare1.cn 仅供学习和交流,请购买正版支持本书作者绕单一产品的联想,并产生感情倾向。
体现内涵文化。产品的研发、设计和销售过程,带有企业服务理念
和经营方针等内涵文化,硬广告除了堆砌名词和陈列口号外,很难像软
文那样将之展现在具体事例中。
点睛
运用软文帮助产品获得竞争优势,必须要先找准产品最大的特点,从而能在写作和推广中和其他产品进行积极有效的区分。
2.3.3 软文塑造良好口碑
在贵州茅台官方网站上,有这样一篇软文:
1915年,美国为庆祝巴拿马运河通航,在旧金山举行了“巴拿马万
国博览会“,贵州省推荐了茅台两家作坊参展,并以“茅台造酒公司”名
义统称为茅台酒。然而,那时的中国人被看做东亚病夫,用土陶罐盛装
的茅台酒也无人问津。眼看展会即将结束,中国代表心生一计,假装自
己失手摔坏了陶管,结果酒香四溢,让评委们顿时被吸引住,经过反复
品尝,一致认定这真是世界上最好的白酒,于是向茅台酒补发了金奖。
在旧时代让备受欺凌的中国人大长志气。
这篇软文从诞生到登上茅台官方网站,前后流传数十年,对茅台产
品良好口碑的建立有巨大功劳。无论其叙述内容是否真实可信,但有一
点不容忽视:能够说出好故事的软文,就能够带给产品以优良口碑。
软文是这样为产品打造口碑的:
故事口碑。通过故事的情节性、形象性进行充分传播,反复加深记
忆,从而带来口碑效应的强化。
历史口碑。以软文中对产品历史的回顾来打造形象,获得基于深厚
积淀而成就的口碑效应。
更多电子书请访问:爱分享 http:www.ishare1.cn 仅供学习和交流,请购买正版支持本书作者现实口碑。对产品带给用户的直接体验做出充分描述,引发软文受
众的联想,并因此而获得现实中的口碑传播价值。
点睛
软文的口碑效应并非空穴来风,在不同的营销手段中应充分利用各
种资源,配合软文营造产品口碑。
更多电子书请访问:爱分享 http:www.ishare1.cn 仅供学习和交流,请购买正版支持本书作者2.4 软文营销的工具
2.4.1 如何进行头脑风暴
头脑风暴,也称为智力激励法,来自于现代创造学奠基人、美国人
奥斯本的提倡,主要用于创造能力的集体训练。在软文营销准备过程
中,头脑风暴能够作为有效工具而发挥作用。
在软文策划过程中,撰写和营销人员可以通过会议形式,围绕软文
的营销目标,迅速而开放地讨论软文创意设计。
1.会议安排
每个人只需要用一两句话来表述其创意即可。
一般而言,这样的会议持续1小时左右,可以产生将近上百种创
意。
根据实践证明,最好的创意很有可能在会议即将结束时出现,因此
主持者可以适当根据情况延长5分钟的会议时间进行自由发言。
2.会议准备
由主持人事先设定好软文策划需要达成的营销目标。
安排好一到两名的现场记录人员。
确定十余名文案撰写员工、广告创意员。
3.会场安排
座位不应排成会议室或教室形状,而应尽量排成圆形或弧形。
现场应该有所有人能够看到的白板或黑板,便于进行板书表达。其
中一块应事先写好软文营销目标,另一块则对不同创意进行记录。
对形成的创意内容进行拍照记录,留下资料便于搜集和整理。
4.会议规则
更多电子书请访问:爱分享 http:www.ishare1.cn 仅供学习和交流,请购买正版支持本书作者事先进行气氛活跃,如由主持人讲几个幽默段子,或者出一些脑筋
急转弯问题等,从而让气氛更加融洽。
宣布规则,要求不得评价他人创意,在会议期间不单独进行交流和
讨论。在他人发言时不得打断。
头脑风暴会议中所有人提出的创意,在筛选确定之后应该交给执笔
写作人员进行筛选。
点睛
头脑风暴方法重在利用集体思考来进行共同研讨,能够带来比个人
单独思考更多有创意的价值,并打破常规经验,获得意想不到的成效。
2.4.2 如何使用思维导图
思维导图创始人为东尼·马赞,利用思维导图这一工具,进行有效
思考,有利于人脑的扩散思维。在软文营销开始之前,如果缺乏组织头
脑风暴会议的条件,不妨采用思维导图进行准备。图2-13所示为软文构
思时的思维导图。
1.使用原则
尽量利用一张思维导图,形成不断发散扩展的创意。
根据软文营销目标,首先列出第一时间出现在脑海中的创意,并作
为关键词记录下来。
对上述创意分别进行更大程度的发散,以便找到新的延伸关键词。
将每个延伸关键词都作为新的创意关键词进行思考、联想和总结,就能出现更多创意。
更多电子书请访问:爱分享 http:www.ishare1.cn 仅供学习和交流,请购买正版支持本书作者▲图2-13 软文构思时使用的思维导图
2.逆向思维
如果在准备过程中发现单一的思维导图有欠缺,还可以采取逆向思
维的方式进行。
首先阅读和分析原有的创意关键词。
其次列举出这些关键词的相反词汇,并围绕这些词汇制作新的思维
导图。
对逆向思维导图进行分析,并发现新的创意关键词,如果有必要可
以再做思维导图,直到寻找到满意的创意。
3.结构设定
利用思维导图来策划软文,重点在于结构设定上。可以围绕“点线
面体”和“起承转合”来安排导图的线索走向。
点:软文的主题、题目、论点,而“起、合”所反映的正是这
更多电子书请访问:爱分享 http:www.ishare1.cn 仅供学习和交流,请购买正版支持本书作者些“点”。
线:软文发展的线索,对应的正是“承、转”两部分。其中“承”能够
连接“起”,而“转”则能够对“点”中蕴含的问题加以展开,体现出其中矛
盾的激化。
面:是对“线”进行的展开,尤其是建立矛盾中的冲突和解决过程。
如果能在“面”部分设计出良好的对应方案,则所有“点”都能得以呼应。
体:包括对体裁的设计和选择、语言风格的确定,能够让文章更加
生动、形象和立体化。
点睛
思维导图的具体操作,可以根据《思维导图》《思维导图丛书》等
相关书籍进行参考学习,并加强日常实践操作,积累充分经验。
2.4.3 如何测试软文的情感影响指数
情感指数,是指读者对软文营销内容的关心程度,它能够衡量出文
章亲和力的高低。测试这一指数,重点在于测试软文的沟通能力——读
者想要看到的信息并非宣传和推广,而是有效沟通。只有当软文作者能
够站在读者角度,才能有可能让他们理解和接受更多信息。
1.情感指数测算
首先计算提到受众名字的次数。
其次计算提到公司(或产品)的次数。
用上述前者减去后者,获得的数值即情感指数。
如果情感指数为正数值,代表软文以读者作为中心;反之,如果情
感指数为负数,说明写作者和营销者将自我作为中心,需要进行调整和
修改。
2.增强情感指数
更多电子书请访问:爱分享 http:www.ishare1.cn 仅供学习和交流,请购买正版支持本书作者如果软文情感指数是负数值,则需要进行有效增强。
多增加“你”“你们”这样的第二人称代词,也可以使用第三人称的专
用名词,或者使用网络流行的“亲”,也可以使用消费者群体的代称,例
如高血压患者、公司白领、宝爸宝妈、爱美的女生等。
多提及目标群体利益,能够真正站在对方角度着想。在软文案例中
尽可能出现群体名称,或者加上涉及的姓名,实际上等同于重复提及目
标群。例如,“不断增加的体重,让许多女生饱受折磨,而小徐就是一
名多年减肥却遭遇失败的女孩子。”
暗指读者,以动词作为句子的开头,采用祈使句写作技巧如“现在
就来给自己的身体健康做个测试吧”等,这样能够有力地表达自己的观
点,其中暗含的主语就是代词“你们”。
点睛
并非所有的软文都需要测试情感指数,情感指数高的软文效果固然
好,但指数低的软文并不一定效果差。因此,这一评价指数还应结合具
体情况使用。
更多电子书请访问:爱分享 http:www.ishare1.cn 仅供学习和交流,请购买正版支持本书作者第3章 做个“标题党”很重要:软文
标题如何拟定
3.1 发挥标题在软文中的价值
在绝大多数软文中,标题无疑是最重要的因素。标题是营销团队将
产品价值展现给消费群体的开始步骤,同样,也可以看作面向未来客户
的第一句话。
《每周广播电视报》,主要提供电视节目内容和播放时间的相关预
告。随着互联网渠道的兴起,许多年轻人为主的家庭不再选择订阅该报
纸,反倒是中老年人的需求不断加强。为此,该报纸在某网站登出了一
篇软文,题为《给父母买新彩电,他们就能看到喜欢的节目吗》,由于
软文标题设计成功,效果远远超过了之前的硬广告。
软文标题的价值,在上述案例中可见一斑。一项调查表明:无论是
在平面媒体还是在网络媒体上,阅读标题的读者人数,通常是仔细阅读
正文读者的五倍。这是因为现代社会中,人们的时间和精力有限,因此
在阅读过程中,读者是否愿意进行了解的重要标准,取决于对标题的第
一印象。如果标题难以引起关注,就会导致阅读行为的中止。
具体分析标题在软文中的价值,可以分为下面几种发挥方式。
1.承诺暗示
更多电子书请访问:爱分享 http:www.ishare1.cn 仅供学习和交流,请购买正版支持本书作者好的标题,能够引导阅读者直面内心所存在的问题,并暗示将在文
中给他们提供特定承诺,从而顺利解决问题。通过阅读软文标题,他们
可以得到正反两方面的承诺暗示。
正面:提高身体、思想、经济、社会、情感上的满足度或安全感。
反面:减少或消除风险、担忧、损失、困境或任何令人不快的状
况。降低潜在的意外、不适可能,避免威望、财务上的降低。
无论采取上面哪种方法,标题都能利用承诺暗示来让用户产生内心
渴望,并专注于阅读正文内容。
2.突出用户需求
成功的软文标题,会让读者在一秒钟之内意识到整篇软文与自我社
会或家庭角色有关。这样,他们就会进一步阅读下去。
可以利用下面的方法来体现这一作用:
不要在标题中使用“我们”,而是应该尽量用“你”或“你们”。
用“今天开始……”之类的关键词组成软文标题。
以“你应该如何……“的方式来构建标题。
3.激发好奇心
软文标题的作用,还能通过激发读者好奇心来加以发挥。当读者原
本平静的情绪由于受到标题影响而产生波动,就会渴望了解详细内容。
提出矛盾,表明正文中将对某些矛盾加以解决,拓展读者思考空
间。
指出风险,让读者感到潜在风险,有所担忧,并试图加以更改。
提供诱惑,制造情感上、利益上的吸引力,在标题上加以展示,从
而促进读者的阅读动力。
点睛
标题对于软文水平的影响超出普通文章,在撰写软文主要内容前设
更多电子书请访问:爱分享 http:www.ishare1.cn 仅供学习和交流,请购买正版支持本书作者计好标题,是软文创作和营销获得成功的一半。
更多电子书请访问:爱分享 http:www.ishare1.cn 仅供学习和交流,请购买正版支持本书作者3.2 如何撰写精彩的软文标题
3.2.1 传统行业的标题设计
传统行业始终是软文营销的主角,标题设计对于软文推广的重要性
不言而喻。那么,如何设计好传统行业标题?应该从以下角度加以着
手。
1.以“新”诱人
越是传统行业中的产品,越是应该用打破传统的手法来吸引读者。
把握这样的特征,制造出具有新奇感的标题,就能够引发巨大轰动。
可以采取下列关键词如:首度、首次、领先、创新、风生水起等。
媒体发现:《记者观察:节后家政清洁服务风生水起》。
震撼舆论:《我市高端别墅群惊现“日光盘”》。
开创纪录:《让中国人感动的音质,率先步入全媒体时代》(某智
能手机软文)
2. 以“秘”示人
在许多顾客眼中,传统行业似乎已经没有秘密,但如果软文标题能
结合内容,营造出对传统行业内幕的“泄密”感,就能很大程度上启发读
者从另一个角度了解行业的愿望。
自我揭秘:《××产品究竟凭什么这么火》。
行业揭秘:《速溶咖啡,真的是在喝咖啡?》
用户揭秘:《大学生群体热衷创业,竟然是因为这个》
3.宣传式标题
利用这种风格的标题,如实讲明软文内容的要点,能够让人一目了
然,也符合传统行业真实、亲民、可信性强和活动较多的特点。
更多电子书请访问:爱分享 http:www.ishare1.cn 仅供学习和交流,请购买正版支持本书作者纪实:《××酒店服务技能比赛全纪实》。
新闻:《××建材城3.15活动低价引发市场争议》
荣誉:《××品牌空调再得佳绩获环保协会颁发奖项》
点睛
传统行业的软文标题设计,相对来说应略显保守、谨慎一些,才能
吸引这些行业的主流客户人群阅读正文。
3.2.2 针对淘宝、京东等标题的设计
在浩如烟海的网络世界中,电商对软文的需求是尤其显著的,通过
正确使用设计标题的技巧,既能够吸引眼球、增加点击率、提升转化
率,也能够巧妙揉入产品
关键词,增强被用户被搜索到的概率。
1.呼吁式标题
淘宝、京东等电商直接面对个体消费群体,而他们之所以会登录网
站,很大原因也在于想满足实际购买需要,因此,采取类似直接呼吁的
标题,能够起到很好的作用。
确认需求:如《春天,和自己来个浪漫约会吧》是某款香水在淘宝
店铺上的软文标题。
激发愿望:淘宝论坛上一篇关于移动硬盘的软文标题是《删掉这些
经典电影太可惜了,买个硬盘珍藏》。
指出可能:如《买门萨俱乐部指定玩具,给孩子通向名校的路》。
2. 提问式标题
在电商网页上,常见的是对产品功能的描述、性价比的夸赞,或者
是美轮美奂的图片。但如果突然出现意想不到的提问,反而会让用户停
止惯常的被动接受节奏,迎来深度思考,从而聚焦心智。
更多电子书请访问:爱分享 http:www.ishare1.cn 仅供学习和交流,请购买正版支持本书作者现实矛盾:指出用户现实中面临的困境,启发解决愿望,如《家里
灰尘总打扫不干净怎么办?》实际上是一款手持迷你吸尘器的软文。
价格问题:《价格不实惠?少抽一包烟换来男人脸面》,这是淘宝
论坛上为某款男士护肤露做的软文,直接在价格上形成优势,并给予回
答。
制造悬念:《我是怎样教会乡下婆婆煲汤的?》,是京东上以购买
评论形式发表的一篇智能电饭煲软文,这篇软文抓住分享点设置悬念问
题,得到了很好的效果。
3. 电商类软文标题技巧
巧妙使用各种符号加入标题。
带有数字能被更多关注并点击。
插入英文单词让标题显得醒目。
适当使用形象化的动词,如“扫街”“爆款”等。
标题中直接提到优惠。
将搜索量大的产品关键词放在标题中。
点睛
在正式利用电商软文标题之前,可以利用预览效果,对标题所生成
的具体效果进行评估。尤其应该结合电商店面设计来综合观察其效果。
3.2.3 针对搜索引擎的标题设计
搜索引擎类软文的标题设计,和软文中关键词布局有着紧密联系。
由于软文内容各异、风格不同,被搜索引擎收录或推广的重点,则落在
标题设计是否体现了关键词上。
1.选择标题长度
如果软文投放到某个门户网站,并希望因此而能充分利用搜索引擎
更多电子书请访问:爱分享 http:www.ishare1.cn 仅供学习和交流,请购买正版支持本书作者的价值,标题长度最长就不适宜超过65个字节,即通常在18~22个汉字
之间。否则,会因为字数太多、标题太长,而无法在搜索引擎中正常显
示。
2.对标题内容进行强调
可以利用粗体字、下划线和斜体字对标题加以强调,采用类似方法
进行强调过的标题,更容易被搜索引擎发现。
还可以利用网页title工具,以标题的格式,对软文标题进
行设定,从而便于被搜索引擎收录。
3.设计前进行检索
在设计并确定软文标题之后,尝试对其中关键词词组与整个标题进
行搜索,确保在搜索之后得到的结果中没有重复。这个步骤经常被软文
写作者和营销者所忽视,但这实际上是确保了软文标题在“百度”“搜
狗”“必应”等主流搜索引擎眼中的唯一性。
4.重点内容要放在标题前面
在搜索引擎提供的众多检索结果中,用户很容易将目光聚焦在标题
前半段,因此将重点内容放在标题前部很重要。如:《教你选择主流单
反,带上它去和朋友踏青》,比《想买一款好的照相机?主流单反大推
荐》要好。
5.放置网站名称
某些网站在垂直领域中有了一定知名度和权威性,站点的名称已经
成为品牌,因此可以将该品牌词体现在标题中。如:《蜂鸟网教你如何
挑选大屏手机》等。
点睛
在标题中不应放置过多重复意义的关键词,更不能放置和内容无关
的热门关键词,否则会被搜索引擎判为作弊,并因此遭到惩罚。
更多电子书请访问:爱分享 http:www.ishare1.cn 仅供学习和交流,请购买正版支持本书作者3.2.4 针对邮件营销的标题设计
邮件营销的成功基础,在于能让特定目标客户点击,通过其阅读并
接受邮件内容,形成购买转化率。因此,标题在邮件营销中起到的既是
引流作用,也有过滤作用。
1.邮件营销标题禁忌
不要在标题中运用标点符号,否则很容易导致邮件被系统自动屏
蔽。
不要在邮件标题中提到免费、促销、推广等字眼,否则会被归类为
垃圾邮件。
不要在邮件中直接使用网站、公司等名称,否则即使不被屏蔽也会
被用户反感。
2. 明确反映产品内容
指出给用户带来什么。如《承诺:公务员面试过关否则全额退
款》。
明确用户群体。如《为天下父母带来子女教育良方》。
描述产品功效。如《药到病除和风湿性关节炎说再见》。
3. 提供解决方案
事先对目标消费者进行充分的分析与了解,掌握他们最希望满足的
愿望,然后再将邮件营销内容构建成为营销方案,形成标题。
方法:如《帮助你克服疲劳的12种生活方法》,是推销某款功能性
饮料的邮件标题。
工具:《职场达人随身必备的高效办公工具》,这是一家办公用品
企业寻找代理销售商所发出的邮件标题。
知识:《长跑锻炼中需要注意的9个细节》,其中就包含了运动检
测仪的营销知识,本身也是很好的长跑爱好者交流邮件标题。
更多电子书请访问:爱分享 http:www.ishare1.cn 仅供学习和交流,请购买正版支持本书作者点睛
由于垃圾邮件泛滥,各大邮件系统都有强大的屏蔽垃圾邮件功能。
因此,必须要不断测试邮件效果,先发送给小范围人群,随后再根据其
使用和点击情况进行评估。
3.2.5 微商软文的标题设计
软文推广,是移动互联网时代微商最方便、最廉价的传播方式,通
过成功的软文文字,很容易进行有效转发、形成裂变,得到倍增的经营
利润。反之,如果不能学会设计软文标题,依靠硬性广告,就很难促进
微商的成交和扩大。
由于微商的发展目前主要集中于微博、微信平台上,如果标题能有
效打动读者,就能获得其关注,带来精准而长远的粉丝流量,比起传统
互联网可以产生更固定的影响。为此,标题设置可以利用下面几种方
法。
1.搜索关键字打造标题
在设计微信软文之前,结合百度风云榜或微博热门榜搜索关键词,确保能够吸引粉丝。
围绕产品或服务,设定关键词,如“江西挖掘机”。
在百度搜索下拉框中进行搜索,字数应该控制在8~15个。
根据百度搜索推荐的关键字,加以组合,围绕设定为软文标题。
2.名人效应
微信公众号中软文标题内提到的名人,越是出名,吸引力越大。这
种以名人作为背书的标题文章,转发率较高。
例如,《王石的养生心得》《马云称赞的良心企业》《李宇春爱吃
的面馆大曝光》等。需要注意的是,运用名人来为标题包装不能完全空
更多电子书请访问:爱分享 http:www.ishare1.cn 仅供学习和交流,请购买正版支持本书作者穴来风,最好有一定根据或出处,真正让名人效应和营销内容有效联系
起来。
3.打破常规式
由于微商推广传播的平台大多集中于自媒体,而自媒体因其受到限
制较小的优势,经常能够发出特立独行的“非主流声音”。因此软文标题
可以利用这一特点,着重进行打破常规式的设计。
“违反”传统道德框架:《结婚,女人到底得到了什么》实际上是一
则关于女性职业交流网站的软文,但却从对婚姻和家庭意义的“质疑”开
始,令人耳目一新。
违背生活常识:《热水给苹果洗澡,居然会“流血”》,这是某果蔬
清洁精的软文,打破了读者的日常知识层面,重新灌输产品价值和培养
自身需求。
违背市场认知:《年息14%!说不安全的人都错过了……》是某理
财公司的软文,针对市场中普遍的利息水平,该公司以软文来推广宣传
其资金保障的安全性,并用这样的标题进行传播。
点睛
微商软文标题尽量口语化、直接化,能造成话题,相对而言可以比
平面媒体软文标题设计得更开放、更有力。
3.2.6 传统平面媒体中的标题设计
传统平面媒体中的软文,形式多样、行业丰富,其中包括广告文
案、报纸软文、杂志软文、公关软文等。如果仅从内容角度上来对传统
平面媒体软文标题进行设计,可以分为对比式、新奇式、疑问式、趣味
式等,外在形式虽然千变万化,但其标题设计原则应该是相似的。
1.应精悍而忌空大
更多电子书请访问:爱分享 http:www.ishare1.cn 仅供学习和交流,请购买正版支持本书作者平面媒体和网络媒体不同,前者的版面资源是有限的,同时一旦确
定也不可能进行修改。因此,平面媒体软文标题应该更为精炼,形成软
文画龙点睛的一笔,篇幅不可随意,防止过长过多。
2.应正式且庄重
平面媒体如报纸、杂志等,其文字风格相对网络空间要更为正式、庄重。因此平面媒体软文标题不能设计得太夸大其词、求新求异,也不
能片面使用网络语言,导致用户阅读时犹如在观看“打印出来的网页”。
3.应内涵而忌直白
作为出版物,报纸和期刊都更多使用书面语言。平面媒体软文标题
设计者需要有一定的出版知识功底和书面写作能力,以确保标题具有新
意的情况下,又不会过于生硬直白而破坏阅读者体验。
点睛
传统媒体、出版物在软文植入中会更隐晦,标题一定要与消费者关
注的民生等问题紧密结合,才能吸引更多注意力。
更多电子书请访问:爱分享 http:www.ishare1.cn 仅供学习和交流,请购买正版支持本书作者3.3 软文标题速成的5个“大招”
在网络营销时代,软文标题不能依靠复制、粘贴和随意套用、更改
来迅速制造,而是要根据营销内容、传播渠道的改变,随时加以调整。
与此同时,软文并非文学作品,在标题设计上花费较多时间和精力,显
然既无法满足客户需求,也会降低营销效率。软文标题必须要能积极使
用“速成大招”,才能做到又快又好。
下面是软文标题速成的五个“大招”。
1.根据热点新闻设计标题
任何时间段都会有热点新闻,在拿到软文写作和营销任务后,用最
短的时间去搜索新浪、网易、搜狐和腾讯等几大国内主要门户网站,从
中找到能与之联系的新闻。围绕事件内容来设计标题。
在选择新闻时,要能够巧妙地将热点同产品特点进行联系。例如美
伊战争打响后,统一润滑油迅速推出了《多一点润滑,少一点摩擦》的
系列广告和软文,将战争与润滑油两个并不相关的事情通过标题联系在
一起,产生了强大的传播效果。
2.根据消费需求设计标题
在不同的消费人群中,消费需求也有所不同,搜素的关键词也会有
所不同。不妨首先分析目标消费人群,然后结合他们经常想到、听到和
看到的关键词,压缩标题选择空间,加快设计速度。
产品名称:这是最直接的消费需求。如《家用车,选它就对了》,如图3-1所示,《家庭装潢,缺不了这个材料》等。
更多电子书请访问:爱分享 http:www.ishare1.cn 仅供学习和交流,请购买正版支持本书作者▲图3-1 软文标题直接展现需求
购买目标:购买环节是完成消费的必经之路。如《小巷深处的精品
花卉店》《想吃夜宵小龙虾?××路上有精品大排档》等。
价格范围:价格的高低是消费需求的重要内容,可以用描述价格的
方式迅速组成标题,如《千元以下主流卡片机评测》《一万元不到去海
南心得分享》等。
3.亮眼词汇
一个打破了读者预想的词汇,能够在最短的时间内焕发光彩,并推
进阅读。因此,软文标题的速成法则中,离不开对这种亮眼词汇的选
择。
夸张语,如“从未”“至今”“全球”等。由于软文并不属于严格意义上
的广告,因此还可以适当考虑“最佳”“最好”等词语。
成语,结合一些品牌背后依托的文化内涵,运用成语进入标题。如
《狼烟四起,出境游网站最新排名榜》《相煎何太急,视频网站之争谁
主沉浮》等。
典故,包括中外历史、文学作品上的典故都可以使用,例如曾经有
一篇与奇虎360相关的文章《周鸿祎的葵花宝典,你敢照学吗??》,如图3-2所示,就非常巧妙地为360做了宣传。
更多电子书请访问:爱分享 http:www.ishare1.cn 仅供学习和交流,请购买正版支持本书作者▲图3-2 与奇虎360相关的推广
行业术语,适当运用行业术语,能让软文从标题开始就带有浓厚的
专业气质,如《容积率应该这样算》《产品降价,用企业新思维迎接市
场新常态》等。
网络流行语,《非诚勿扰,这家珠宝行有点傲娇》《不怕山寨,××
甜品老板笑称欢迎模仿》等。
4.文字游戏
采取文字游戏的方式,不仅会让标题本身不显得那么直白,还能够
令人在思考回味中反复关注其中内涵,点燃在实践中去了解的愿望。
谐音:《圣诞夜不是剩单夜,××咖啡陪你过节》等,能够带来会心
一笑,产生催化阅读直到消费的动力。
拆词:《监管+科技,黄牛党牛不了、事黄了》是一款手机春运抢
票App软件的推广文章,以新闻方式对春运情况进行播报,并运用拆词
方法,打造出别具一格的标题。
5.动态化与比拟化
如果一时找不到亮点词语来进行标题设计,不妨采取动态化与比拟
的方式入手。这样,标题就能突破原有的静态藩篱,在用户眼中生动起
来。这种标题往往需要突出气势和形象的不同,主要包括下面三种。
可能性:列举出多种可能,如《面对CPI高涨,你该选择储蓄还是
消费》等。
更多电子书请访问:爱分享 http:www.ishare1.cn 仅供学习和交流,请购买正版支持本书作者变化性:即指出品牌与以往的不同点,如《高档白酒突围,飞入寻
常百姓家》等。
对比性:凸显不同品牌、不同行业之间的差异,如《一喜一忧:移
动视频网站和传统媒体的内容争夺》等。
点睛
采取“五个大招”来速成软文标题,并非软文标题设计的万用灵药,在平时多积累相关素材,形成丰富模板,软文标题才能恰到好处。
更多电子书请访问:爱分享 http:www.ishare1.cn 仅供学习和交流,请购买正版支持本书作者3.4 用标题吸引用户的几大要点
3.4.1 设计软文标题的5大要素
软文标题的设计方法多样,需要设计者有开阔思维和充分准备。如
果一味模仿他人成功经验,就会拾人牙慧无法原创,导致软文内容虽好
却无法推广。在实践中,软文标题的设计应该重视下面5大要素。
1.形式简短凝练
软文标题尽量避免长句,用最少的字来传达最丰富的内容。否则,过于冗长的标题会令读者反感的同时,也会破坏阅读兴趣。
如一家为网络电商提供营销工具的企业,最初拟定的软文标题为
《网络营销工具为你带来巨大流量,创造惊人价值》,这样的标题无法
起到良好效果,经过修改后,标题定为《神器请拿好!选对网络营销的
工具》,既形象生动,又直击重点。
2.思想具有启发性
软文标题不能空洞,必须带有某种启发性,避免让用户看到标题后
毫无联想,根本不懂想要表达什么。标题也必须带有新意和内涵,起码
让人的注意力能够停留在标题上。
3.内容具有相关性
在着手进行软文写作之前,需要对阅读者和目标消费群两大群体进
行区分,再设计内容,将这两大群体紧密关联起来。这种关联性特质,也应积极体现在标题内容中,让阅读者立刻能联想到自我或家人、朋友
的需求。
在确定标题时,可以事先将内容锁定不同的营销对象,从而让标题
具有更精准的效应。如《90后加盟奶茶店,轻松买房结婚》,同样的招
更多电子书请访问:爱分享 http:www.ishare1.cn 仅供学习和交流,请购买正版支持本书作者商内容,在针对中年人时可以改为《下岗女工自强不息,奶茶店收入超
企业十倍》。
4.风格具有平台性
根据平台的不同特点,选择不同的标题风格。例如一个提问式的软
文标题,如《路边烧烤吃多了,健康怎么办?》,在博客上的传播效
果,显然就不如在微信上良好。针对这种情况,更重要的不是设计本
身,而是在设计出软文内容之后,设身处地想象如果自己就是用户,在
不同的传播渠道平台上看到这个标题,会产生怎样的体验。通过类似做
法,就能让标题的风格适应平台特性,具有更高附加值。
5.吸引具有力度性
除了标题外在的视觉化艺术设计(字体、字号、字色)等,标题本
身的内容,也应该尽可能地利用消费者心理需求来产生吸引效应。要抓
住短暂时间,利用消费者内心判断趋向,冲击他们的情绪,以好奇心、同情心、满足感或不安感等来发挥营销作用。
点睛
抓住软文标题的五大要素,需要在设计之前明确:软文标题给谁
看、如何看、在什么环境下看、看的过程体验和最终阅读结果如何。
3.4.2 如何判断标题的有效性
在标题的设计过程中,营销团队应该多方参考、广泛设想并最终推
出经得起考验的标题。但事实证明,一些标题虽然在设计者看来具
有“充分效果”,但无法经得住实践考验,浪费了时间和精力,却没有起
到应有作用。
某餐馆采用了移动互联网下单,随后再进店消费的服务模式。这一
模式的价值推广很适合使用软文进行。但由于标题设计者的错误,导致
更多电子书请访问:爱分享 http:www.ishare1.cn 仅供学习和交流,请购买正版支持本书作者营销手段没有产生想象中的作用,其标题定为《新消费模式,让就餐更
加方便》,既没有清楚表达,也无法让用户得到哪怕和实际利益相关的
暗示……
这一案例说明,软文标题不能想写就写,在写完之后,还需要进一
步评估和判断。可以采取下面的准则来判断标题的有效性。
1.表述是否清晰:将标题看作一句话,判断其内容是否全面清楚地
予以表达了。
2.有没有利益点:无论是明确还是暗示,标题都应该能和实际利益
紧密关联。
3.信息关键:标题是否将最重要的关键信息表露出来。
4.产品:可以包括如产品名称、特点、功效、价格优势等,必须要
让读者能有所联想。
5.影响力:是否能够充分地影响到读者在阅读标题时一瞬间的心
境。
6.标题长度:既不能超过20个字,也不能短于8~10个字为适合。
7.概括性:读者如果没有时间阅读正文,是否能够通过标题大致清
楚内容的方向。
8.语气:是否使用适合读者群体的语气,如对中老年人、青年读者
的群体就应分别使用不同的语气。
点睛
对软文标题有效性的评估,应由写作者和营销团队共同进行。否
则,很容易产生“光环效应”,导致单方面无法得到客观全面的评估结
果。
更多电子书请访问:爱分享 http:www.ishare1.cn 仅供学习和交流,请购买正版支持本书作者3.5 软文标题写作的3个误区
在软文标题的设计和创作中,除了应围绕产品和用户两方面进行重
点推广外,还需要防止步入误区。否则,非但软文质量本身受其影响,还会破坏营销推广的实际效果。
在实际操作中,软文标题经常容易陷入下列误区。
1.过分夸大
软文标题的设计创作,应该符合市场实际。这同软文的宣传性质并
不矛盾。
例如,某摩托车品牌的软文标题为《真男人,就该有一辆摩托》,恰如其分,充满感召力而并不浮夸嚣张。反之,如果改为《没有自己的
摩托?做男人太失败》,就显得过分自大而忽视现实,容易让潜在用户
群体为之反感。
2.修辞不当
在软文中,修辞是常见的宣传方法,但用在标题上,其尺度和标准
都应该更加严谨。如果修辞不当,很可能带来欠佳的宣传效果。例如某
款女士皮具的软文标题为《女人选对包,就是选对新肌肤》,似乎受到
了“香水是女人最后一件衣服”这一成功案例的启发,但读上去依然感觉
本体和喻体搭配不当。如果改为《选对包,比选对男伴更可靠》,效果
会显得出色不少。
3.强行宣传式
软文标题需要号召力、感染力,也需要鼓动和激情。但标题写作者
不能自命不凡,总是从营销利益出发,将用户看作缺乏独立思考的主
体,直接为他们进行角色设定和选择推断。这种强势做法反而会导致适
更多电子书请访问:爱分享 http:www.ishare1.cn 仅供学习和交流,请购买正版支持本书作者得其反。
例如,某款橄榄油软文标题为《去不了地中海,但可以选用××橄榄
油》,这款标题会形成逆反效应,读者会不由自主地想到,为什么我必
须要去地中海?你怎么知道我去不了?另一种可能是,读者明明去过地
中海,则更会对此标题不屑一顾。
除了上述误区外,软文标题还应防止名不副实、歪曲事实、违背社
会主义精神文明、对生命欠缺尊重等问题。
点睛
软文标题需要追求眼球效应,但营销团队也应重视长远利益,否则
即便短期内吸引了大量消费者,也会导致未来营销信誉度的下降。
更多电子书请访问:爱分享 http:www.ishare1.cn 仅供学习和交流,请购买正版支持本书作者第4章 讨好搜索引擎:软文中的关
键词如何设置
4.1 关键词的类别
关键词的选择,对软文质量有着至关重要的作用。写作者能够精准
设定关键词,才有可能精确对应潜在消费群,促使消费者通过各种其他
方法找到软文、明确需求、实现购买。
软文创作可以根据下面的类别标准来选择关键词。
1.热门程度
热门关键词:近期搜索量排名最靠前的关键词,如与热门新闻、社
会舆论、名人活动有关的词语。例如,“巴西世界杯”“雾霾问题”等。
一般关键词:搜索量普通的关键词,例如产品内容、企业品牌、消
费群体特征等。
冷门关键词:该类词汇搜索量较小,但针对那些专业性强的用户具
有更大价值。
2.长度分类
短尾关键词:即分类比较宽泛的关键词,通常不超过四个字,如手
机、电脑、汽车、日化品等。
长尾关键词:分类细致、更加垂直于特定需求的关键词,如女性智
更多电子书请访问:爱分享 http:www.ishare1.cn 仅供学习和交流,请购买正版支持本书作者能手机、游戏电脑、商务SUV汽车、男士日化品等。
3.使用方法分类
时间关键词。即在关键词前加上了时间表示,如最近、最新、今年
上半年等。这类关键词适用于消费需求和时间联系较为紧密的用户群
体。
问答关键词。从用户习惯出发,输入和问答内容有关的关键词。这
需要站在用户角度,发现其围绕产品和需求进行思考时会提出哪些问
题,结合问题,设置关键词。
核心关键词。每个企业和品牌都有特定的产品或者服务,并由此形
成核心竞争力,软文作者可以据此设定核心关键词,纳入软文内容中,产生直接效益。
品牌关键词。具有明确指向性,直接表现出企业品牌、产品商标的
名称等,对于进行品牌营销的软文,这种关键词非常重要。
点睛
在设计关键词时,既不能只围绕某一种类进行联想和分析,也不能
选择太多分类方法,这样会导致难以取舍、重点模糊。
更多电子书请访问:爱分享 http:www.ishare1.cn 仅供学习和交流,请购买正版支持本书作者4.2 关键词设计的6个策略
了解了关键词的基本知识后,为了设计出更好的关键词,需要详细
了解关键词设计的相关策略。
1.确定关键词
设计关键词的第一步是确定关键词。利用上述方法去确定关键词,此处不做详细说明;但谨记确定关键词的步骤,如图4-1所示:
▲图4-1 确定关键词的步骤
定目标。要确定关键词的目标是什么,是产品还是服务,是企业还
是
网站。
挑选词。挑选关键词。
检索验证。检索是否有相同关键词并验证。
最终确认。最终确认关键词。
2.选择关键词位置
关键词的位置也很关键。从整体上来说,应该遵循这样的几个原
更多电子书请访问:爱分享 http:www.ishare1.cn 仅供学习和交流,请购买正版支持本书作者则。
标题应该含有关键词。
最好在软文的第一段里也放入关键词。只有在开始的位置,多次曝
光你的关键词,才能让读者更为熟悉,即使读者因兴趣或其他事情无法
继续阅读,也看到了关键词,这就加深了他的印象。
从软文内容结构来说,在确认软文的排版完成后,可以调整关键
词,关键词的位置的横向优先级为:左边、中间、右边;竖向优先级
为:上面、中间、下面。
3.关键词的扩展
为了增加营销信息对消费者的刺激力度,以及增加被搜索引擎收录
的概率,还要对关键词进行扩展,关键词的扩展有很多种方法。
变相词汇
可以是选择关键词的同义词、近义词,例如:减肥和瘦身、宾馆和
酒店;也可以是关键词的扩写或者简写,例如:厦门大学和厦大、春节
联欢晚会和春晚;还可以是关键词的相关词语,例如:减肥与塑形、药
品与保健品等。
加长词汇
此处加长关键词并不是随便加长,而是将短词语变成长词语。例如
关键词是产品,那么可以加长为:地域+产品+服务、公司+产品+效
果、如何+产品效果等。例如:铁观音——安溪铁观音,减肥茶——如
何减肥呢?
4.运用搜索引擎
当确定关键词后,放在搜索引擎里搜索的时候,搜索结果会出现多
个与关键词不同但结果页面相同的词语。
5.嵌入关键词
将关键词嵌入到软文中是一个考验人的步骤。关键词不能随意地放
进软文里,否则会显得过于生硬,要保持软文的通顺、流畅。一般情况
更多电子书请访问:爱分享 http:www.ishare1.cn 仅供学习和交流,请购买正版支持本书作者下,关键词的密度应保持在3%~7%。这样的优化才会真正体现软文的
价值,因为用户的阅读体验才是最重要的!
6.关键词的特殊标识
为了更加强化关键词,可以利用一些手段将关键词区别于软文其他
内容。例如,可以更改关键词的字体、颜色,加粗、倾斜、下划线等,使得关键词更加醒目,能够让用户一眼识别,吸引用户注意力,这样才
能加深印象。
点睛
关键词设计,不但要注重词汇选择,更要注意位置、扩展等,综合
考虑,关键词的作用才会发挥到最大。
更多电子书请访问:爱分享 http:www.ishare1.cn 仅供学习和交流,请购买正版支持本书作者4.3 如何巧妙设置软文关键词
营销的目标在于提高品牌号召力,需要用软文进行营销的企业,绝
大多数都必须以突出关键词的方法来获得高曝光,积累应有的号召力。
如何巧妙设置并突出软文关键词,是营销团队应密切注意的重要环节。
1.确定选择范围
进行头脑风暴方法,用笔写下所有与公司、产品、服务、网站和消
费者对应需要的所有关键词,要站在消费人群方面去考虑,从他们的立
场上扩大关键词范围。注意,不要对这些关键词进行重要性排序,也不
要进行评价。
2.咨询意见和分析资料
在团队内部、团队外部(如亲戚、朋友、同事)进行咨询,询问他
们在听到上述关键词之后,还会联想到怎样的词语。
对企业营销资料和互联网上的关键词搜索记录进行分析,进一步扩
大关键词的选取范围。
参考有些主题接近的网站或软文,看看他们的关键词是怎样设定
的。
3.对关键词进行处理
将收集到的所有关键词进行组合,形成更为常用的词语或短语。不
要用普通的单个字或两个字组成的词语作为软文关键词,这样的关键词
难以进入搜索榜单。
?例如,在对产品分析之后,你发现有以下几个关键词:“韩
国、冰淇淋、加盟”,可以尝试将之组合成为“加盟韩国冰淇淋品牌”,这样有利于提高被搜索到的机会,也能有效提高软文的访问量。
更多电子书请访问:爱分享 http:www.ishare1.cn 仅供学习和交流,请购买正版支持本书作者对关键词进行筛选。将一些平时搜索量较少或太多的关键词加以去
除。例如“最好的”“实惠的”等形容词由于被使用得太宽泛,也应该去
掉。
4.突出关键词
在确定关键词之后,需要考虑将关键词具体放在文章的什么位置,其中包括文章开头、文章结尾和段落之间最精彩的地方。通过突出关键
词,能有效吸引搜索引擎和用户的注意。
通常而言,关键词的位置设计,要尊重上网用户的以下阅读习惯。
大多数情况下,用户会不由自主地以F形状的轨迹来阅读网页,这
种阅读习惯一旦形成就会基本确定。
用户会首先在网页最上部进行水平浏览,随后目光下移,浏览比上
一步较短的区域。
完成上两步之后,用户会沿网页左侧垂直浏览,这一步浏览速度较
慢,也比较仔细和全面。
点睛
成功设置关键词,既包括确定关键词内容,也包括对关键词出现位
置的选择,两者缺一不可。
更多电子书请访问:爱分享 http:www.ishare1.cn 仅供学习和交流,请购买正版支持本书作者4.4 关键词布局的4大原则
既然关键词对软文的价值至关重要,推广者就必须要懂得在一篇软
文中进行不同关键词的合理布局。绝大多数成功软文不可能只靠一个关
键词获得价值的发挥,有必要让关键词出现在不同的合适位置,相互配
合,用良好的位置状态形成合力。
来看一篇1000字左右的软文范例(加黑字体为关键词)。
成都吉他梦工场,弹奏梦想的音符
20世纪80年代,随着音乐在岁月里积淀的还有年少时的梦,在那样
的年代,每个少年心里都怀揣着一把吉他,它就像最初的梦想被小心呵
护,在80年代的新疆小县城里,就有这样一位少年。
1988年,那个刚上高一的少年拥有了自己的第一把吉他,在物质匮
乏的年代,那把吉他是如此弥足珍贵。106元,在现在看来或许微不足
道,但在那个一分钱可以买两个鸡蛋的年代里却是一笔巨款,少年为攒
足费用,从初中就开始收集废铜烂铁、酒瓶子,卖给废品站攒些零钱,少年的姐姐更是穷其工资,最终攒足钱为少年买了一把“红棉”牌古典吉
他,少年爱不释手,并开始自学演奏曲目。生活水平随着时间的推移慢
慢提高,曾经的少年也已有能力买得更好的吉他,但那把“红棉”牌古典
吉他却跟随少年一路辗转,始终被少年带在身边。
少年慢慢长大,但自己所弹奏出的第一个音符却成为他永生难忘的
美妙音乐,他在年少时萌生的自己动手做吉他的念头时刻萦绕耳边,挥
之不去。2000年,他开始收集手工吉他的制作资料,2003年将所有资料
收集完备,之后他又花了2年时间收集木材配件等,有志者事竟成,2005年由他亲手打造的第一把手工吉他诞生,他用了5年时间完成第一
更多电子书请访问:爱分享 http:www.ishare1.cn 仅供学习和交流,请购买正版支持本书作者件作品,这5年却让制作手工吉他成为他一生挚爱,2006年,他专程去
广州跟随中国著名手工制琴大师杨德威博士学习。至此,他的制琴技术
已经炉火纯青,更难得的是他的父亲受其影响,以近80岁的高龄研究制
琴技艺。
这个少年的名字叫张敬阳,除了手工吉他制作大师的身份之外,他
还是国内知名投资交易顾问,更在 2002年度荣获新疆乌鲁木齐“首届十
大杰出外来青年”荣誉。他将投资理财知识运用到制琴行业,开办成都
吉他梦工场文化传播有限公司,是中国第一家专为资深乐器演奏爱好者
提供吉他、小提琴、二胡、古筝等乐器自己手工DIY全程解决方案为主
题的连锁机构。吉他梦工场的琴由张敬阳和其父亲亲自手工打造,从琴
材选择到纯手工打造,每一步都极尽能工巧匠之能,每一个细节都力求
完美。吉他梦工厂的吉他在市场上享有很高的声誉,是高档手工吉他行
业典范。
分析该软文,可以学习到下列关键词的布局原则。
1.体现在标题中
文章标题可以根据实际要求添加关键词,一般情况下,比较贴近用
户生活、理想、情怀的产品关键词,更容易写入标题并发挥价值。
2.出现次数
关键词出现次数和软文总体长度有密切关系。可以将软文分为短、中和长三种类型进行设计。
短篇软文,通常在500字以内,整篇文章关键词出现4~5次即可。
中篇软文,字数通常在800字左右,关键词出现频率可以略高于短
篇。出现位置分别为文章标题、第一段、结尾和中间核心段落。
长篇软文,字数超过1000字,适当增加关键词频率,可以超过8
次,但不应高于10次。在文章首段、末尾和中间部分,可以每隔百余字
出现一次关键词。
3.小标题分类
更多电子书请访问:爱分享 http:www.ishare1.cn 仅供学习和交流,请购买正版支持本书作者在软文内部,可以结合实际设置一些小标题,并以小标题为契机,引入关键词。当然,如果软文本身篇幅不长,也可以省略小标题,只是
根据文章内容的推进加以分段,并在不同段落中分别设置相应种类的关
键词。这样,能够让关键词得到合理的分布,同时让整篇文章内容脉络
清晰、结构清楚。
4.出现频率
软文首段一定要设置关键词,从而起到吸引搜索引擎的作用。尤其
在首段从引子叙述过渡到文章主旨的内容中,应出现1~2个关键词。
在软文第二段及第三段部分,适当增加关键词出现频率,借以展开
文章的论点。
在随后的部分中,关键词密度应有所下降,但也不能减少得过于明
显。
最后一段是总结部分,关键词密度可以重新适当增加,即将文章正
反面论点进行综合分析,并得出最后结论。
点睛
关键词并不只是“词”,而是能够串联和影响整篇软文的重要因素。
着重对关键词布局进行规划与调整,能够提升整体软文的可读性。
更多电子书请访问:爱分享 http:www.ishare1.cn 仅供学习和交流,请购买正版支持本书作者4.5 如何巧妙使用关键词分析工具
巧妙使用关键字分析工具,能够帮助营销团队了解关键词是否顺利
被搜索引擎抓取,是否实现了既定的优化效果。其中,重点应包括关键
词的搜索量、关注度高低以及相关的变化趋势等,从而帮助制定营销计
划,决定是否对与关键词相关的内容进行修改。
目前,常见的关键词分析工具有下面几种。
4.5.1 百度指数
百度指数,网址为http:index.baidu.com。该项服务功能以百度平
台上网民行为数据作为基础,进行数据分享,能够为企业营销决策提供
参考依据。
通过百度指数,软文营销团队能够清楚了解某个特定关键词在百度
的搜索规模、涨跌态势和对应的新闻舆论变化。另外,还能了解哪些网
民在关注这些关键词、分布在什么地区,并提供相关的词给用户进行选
择,以便进一步察看。
在百度指数中,最实用的功能体现在以下两方面。
关键词在搜索引擎上近期的使用情况,包括最近7天、30天、90
天、半年和全部历史的搜索波动情况,如图4-2所示,这一功能可以充
分反映出最近一段时间内关键词在互联网上的被关注度。利用这个功
能,可以提前预测到下一个关注度较高的时间段,以便在该时间段到来
之前创作好软文,并准时发布。
更多电子书请访问:爱分享 http:www.ishare1.cn 仅供学习和交流,请购买正版支持本书作者▲图4-2 百度指数搜索结果
关键词在不同地域的使用情况。在“用户画像”功能上,可以了解同
一个关键词在不同省区之间的使用效果,并充分对比。这样,在软文创
作完成后,可以根据不同地域的搜索习惯进行重点投放,如图4-3所
示,为某关键词百度指数搜索形成人群画像。
更多电子书请访问:爱分享 http:www.ishare1.cn 仅供学习和交流,请购买正版支持本书作者▲图4-3 百度指数搜索形成人群画像
点睛
更多电子书请访问:爱分享 http:www.ishare1.cn 仅供学习和交流,请购买正版支持本书作者百度指数与其他关键词分析工具结合使用,效果更佳。
4.5.2 热搜词榜
热搜词榜,是将一定时期内网络搜索引擎中被查询最多的词语进行
数量排行所形成的榜单。其中,较有代表性的热搜词榜网站如
http:top.sogou.com(搜狗热搜词)、http:www.lnlnl.cn(热词网)和
http:top.baidu.com(百度风云榜)等。
对热搜词榜的利用,可以从以下两方面着手。
找到搜索数量高的词语,利用联想方法,将之和原本毫无关系的营
销主题加以联系。如营销主题为车膜,而通过查询热搜词网站得知热搜
量较高的词语有“儿童节”,就可以利用联想方法,从儿童在车内的健康
安全角度出发写作软文,最终推出××品牌车膜。
回避竞争度较高的热词。通常,搜索次数在50万以内的,竞争热度
很小;搜索次数在50万~100万之间的,竞争热度较小;搜索次数在100
万~300万之间的,竞争热度中等;300万~600万之间的,竞争热度较
高;当搜索次数达到600万以上,则竞争热度非常高。
在选用关键词时不妨先利用热搜词榜加以检查,如发现关键词的近
期搜索次数已经达到较高或非常高,就应该考虑选择其他关键词予以回
避。
点睛
热搜词在使用时要注意倾向性,尽量不要选择负面热词。
4.5.3 微博话题榜
微博热门话题榜,是新浪微博对平台上用户关注度、讨论量较大的
话题加以展示的榜单。其中,又具体分为总榜和分类榜单,总榜中又有
更多电子书请访问:爱分享 http:www.ishare1.cn 仅供学习和交流,请购买正版支持本书作者小时榜、24小时榜,分类榜单则包括明星、社会、时尚、生活、游戏等
不同类别。微博热门话题榜能够产生巨大曝光量,可以作为软文营销的
重要手段。
在参考微博话题榜设置关键词时,除了利用其中热门关键词之外,还要学会分析发布数和评论数两个数字。一般情况下,发布数意味关键
词引发话题的价值,而评论数则代表其延伸话题的能力,进行软文营销
时,可以围绕不同内容和需求,选择其中不同类型的词语。
点睛
关键词分析工具还包括谷歌的“搜索趋势“、Wordtracker、Keyworlddiscovery等网站,上述网站适用于有外文关键词需求的软文。
更多电子书请访问:爱分享 http:www.ishare1.cn 仅供学习和交流,请购买正版支持本书作者第5章 会讲故事才会营销:软文中
的故事如何融入
5.1 软文营销中故事的力量
5.1.1 如何讲品牌故事
在软文的叙事方法中,讲好品牌故事重要在种类。一个好故事能够
通过文字为消费者构建出良好的品牌形象,并不断加深其影响力。
1.有个性的故事
品牌故事的塑造不能平淡无奇,必须在真实可信的基础上,体现出
产品的历史、质地、技术等特点,让个性贯穿故事始终。应该具备的元
素如图5-1所示。
出人意料:以故事中情节的意外性,表现出企业产品和市场上同类
产品的不同。
传说特点:让故事看起来更像口口相传的民间佳话,而不是一望可
知的文学创作。
迎合用户:故事中所塑造的个性特点不能远离用户,必须和特定人
群相符合。
更多电子书请访问:爱分享 http:www.ishare1.cn 仅供学习和交流,请购买正版支持本书作者▲图5-1 有个性的故事应该具备的元素
2.有真情的故事
写品牌故事,不能过于追求表面的文字华丽、主题的高端大气。尤
其在当下年代,越是远离消费者情感,越是无法打动对方,相反,只有
从高处着眼、从低处入手,通过细节的真实来营造情感,才能让消费者
为之动容。
个人际遇:写消费者个人和产品有关的际遇,用生活的细节来传递
品牌对个人的关怀。
亲情爱情友情:亲人、恋人和友人,是真情故事中最吸引人的三种
更多电子书请访问:爱分享 http:www.ishare1.cn 仅供学习和交流,请购买正版支持本书作者角色和关系。
适当煽情:写真情品牌故事不妨设置一些能打动受众的场景,渲染
其中人物所承受的压力,让受众有充分的代入感。
某汽车SUV品牌在互联网相关论坛上发布的一篇软文故事,讲述了
汽车使用者是如何从山沟走到大城市,并通过自己的努力拼搏和省吃俭
用,最终从打工仔做到公司副总,购买了该SUV型号汽车。他喜欢用这
款车带上家人在春暖花开时去乡下老家旅游,尽情享受工作以后的温情
时光。
这篇故事传递的内容有关亲情,因此很容易引发不同购买能力、不
同文化背景的人产生相同的共鸣。
3.有“距离感”的故事
特定产品或服务的品牌故事,可以同受众有一定的距离,恰当选择
好这种距离感,就能令消费人群感受到品牌蕴含的宝贵价值,为了获取
价值而选择认同品牌文化、追随品牌影响。
时间距离:选择有特定历史背景和时代特征的故事,能够让品牌更
加厚重。
空间距离:让品牌故事发生在异国他乡或具有民族风情,显得与众
不同,不落俗套。
阶层距离:品牌故事中相关人物不是普通消费者,而是大师、明
星、政治家等。
“黄鹤楼(感恩)”香烟的品牌故事与中国著名的京剧大师梅兰芳有
关。这是一段“滴水之恩,当以涌泉相报”的感恩故事,在抗战时期,黄
鹤楼创始人简氏兄弟曾多次捐资赞助梅兰芳的演艺事业。而梅兰芳大师
为了报简氏兄弟的知遇之恩,在简氏兄弟经营出现困境后也多次为其义
演,不收取分文酬劳,演绎了一段感恩故事。这段感恩故事的传播也
给“黄鹤楼(感恩)”香烟带来了较高的品牌附加值。
这段品牌故事有意选择历史久远的民国时代作为背景,既传递出品
更多电子书请访问:爱分享 http:www.ishare1.cn 仅供学习和交流,请购买正版支持本书作者牌的悠久,营造出时间上的距离感,又突出了大师和普通人之间的距离
感,让消费者为了拉近这种距离感而愿意亲近产品。
4.有亲切感的故事
和距离感不同,和普通人日常生活息息相关的产品或服务,其软文
应该围绕亲切感来形成文章核心内容,而不至于脱离现实。
身边人物:选择普通人作为品牌故事的主角,写他们的日常生活,使受众感同身受。
突出共性:强调只是众多品牌故事中的一例,以小见大,以个体代
表集体。
叙述语气:让故事如普通人的自述,口语化痕迹稍重,以拉家常的
方式来打动消费者。
《淘宝》卖家杂志中有过一篇故事:
“我在年初开了个淘宝店,主要卖女孩子的衣服。生意慢慢变好
了,我一个人忙不过来,就把大学刚毕业的妹妹找过来做客服。现在,还差一个漂亮的、符合衣服特点的女孩子做麻豆。大家都知道,麻豆对
于服装店的重要性,为了花钱雇一个麻豆,我花了不少功夫。最初,我
在招聘网站上发了不少信息,结果都不满意,有的女孩薪水要求太高,还有的希望能直接代言大品牌,借此走红。我觉得这样的太好高骛远,不切实际。最后,我偶然看到淘宝下面有个频道叫作淘工作,里面主要
都是发布网店需要人才的信息,确实很不错。于是我赶紧发布了招聘麻
豆的信息,列出了要求和待遇,没想到,过两天就有一个条件不错的女
孩子来应聘,她在大城市外企公司上班,业余时间想要兼职,于是上淘
频道寻求工作。经过视频面试,我觉得她很务实,也很开朗,对工作理
解也非常到位。就这样,我找到了自己想要的麻豆……”
这篇故事娓娓道来,初看只是普通卖家在和大家分享创业中的一桩
小事,但实际上却很好地宣传了淘宝中的淘频道子品牌。由于故事中的
主人公是普通的店主和女孩子,发生的事情也是淘频道中寻常发生的招
更多电子书请访问:爱分享 http:www.ishare1.cn 仅供学习和交流,请购买正版支持本书作者聘过程,再加上语气平缓自然,能够令读者轻松阅读之余在脑海中留下
对品牌的深刻印象。
点睛
品牌故事不可能面面俱到。抓住产品特点,或以个性动人,或传递
真情,或拉近距离,或拉远时空,就能让品牌神形兼备、立体丰满。
5.1.2 如何讲企业家的故事
企业家个人形象如何,同企业影响成效有着密切联系。很多时候,企业家本人就是企业产品的最佳代言人,越是影响力大、竞争力强的企
业,越会重视企业家个人品牌,甚至更换一名企业高管,都会直接改变
企业在资本市场中的表现,抬高或降低股票价格。由此可知,在利用软
文讲企业品牌故事的过程中,讲好企业家故事也是至关重要的。
将企业家故事作为软文主题,在目前的品牌营销中屡见不鲜。简单
地将企业家生平经历写出来,无法得到足够关注,更谈不上传递文化。
抓住企业家身上的闪光点,才能成就精彩有效的软文故事。
企业家故事可以分为下面几大类型。
1.创业传奇型
无论是改革开放初期,还是互联网创业时代,无数创业者都为了财
富和事业梦想在打拼。或许其起步过程相对平淡,但只要经过挖掘,就
能发现企业家于草根时期就具备的勇敢、创新精神,拥有的远见卓识,体现出的人格魅力。稍加包装,就能形成抓人眼球、燃烧热血的创业传
奇。
突出动机:对企业家最初选择产品和行业的动机加以渲染突出,最
好能充满感染力。
先抑后扬:先强调企业家平凡时的辛酸,拉近和普通人的距离,凸
更多电子书请访问:爱分享 http:www.ishare1.cn 仅供学习和交流,请购买正版支持本书作者显此后的变化巨大。
典型代表:让企业家站到消费者中,描写其经历过的心态转变,使
其因真实感而获得认同。
世界闻名的化妆品品牌玫琳凯,有一篇相当成功的软文,讲述的正
是创始人玫琳凯的早期职业生涯故事,文章这样写道:
“玫琳凯出身贫寒。从学校毕业后,她开始卖不同产品,从最初的
卖书,到上门推销家庭护理产品。她对家庭护理的产品销售很成功,主
管们称赞了她的工作,但却从没有考虑给她加工资。不久后,甚至跟她
学习销售的男性员工都得到了升职,而她却依旧默默无闻。玫琳凯发
现,在当时的环境中,男人们并不相信一个女性能够在商业上取得成
功,她决定去证明他们是错的。于是她花费500美元,买下了别人的皮
肤护理产品经营权,并创办了自己的公司……”
这篇故事以玫琳凯的生平小传形式出现,从中折射努力工作进取的
精神,尤其表现出其力求战胜世俗偏见的独立人格力量。玫琳凯的故事
和女性化妆品所推崇的产品内涵获得很好结合,代表了许多职场女性的
心声,这些女性又正是产品的消费人群,从而产生了积极效果。
2.精神追求型
一家企业想要充分发扬品牌内涵,就要兼顾经济效益和社会效益,在互联网传播条件下,企业家行为的点滴会很快被传播到公众眼中。如
果能够在软文中渗透企业家个人生活中更高层次的精神追求,就能使得
企业形象充满道德号召力,并因此强化好感,获得更多粉丝。
当然,企业家也是人,软文的描述无需也不能把他们写成脱离了七
情六欲的圣人、神仙和道德楷模。抓住行为和言语中的闪光点,体现出
他们与普通人的稍有不同,反而能营造出真实立体的个人形象。
慈善行为:企业家在成功后如何回报社会、广行善事,符合传统文
化,利于社会评价提升。图5-2所示为某企业家的慈善行为描述。
更多电子书请访问:爱分享 http:www.ishare1.cn 仅供学习和交流,请购买正版支持本书作者▲图5-2 某企业家的慈善行为描述
返璞归真:企业家在从商之余依旧追求健康平淡的个人生活,志趣
高远,令人佩服的同时,又带来一丝神秘色彩。
兴趣爱好:不要片面地将企业家描写成为工作狂,而是适当描写一
些逸闻趣事,表现其生活情趣,这样更为“接地气”。
下面是一篇对某房产集团老总的软文报道节选:
“2014年10月29日,姚总当选为上海十大慈善人物的第二天,他的
微博上没有任何与此次颁奖有关的信息,却转发了一条汪小菲的微博。
汪小菲在微博众写道:为了每一个有女儿的爸爸,我捐十万,大家多帮
忙。姚总对这条微博评论道:心疼,为了孩子,我应捐5万。
随后,姚总表示,打算建立一个专项基金,用来救助遭遇不幸的孩
子。”
这段文字并非描写企业家在面对市场竞争时做出的重大决策,而是
抓住生活中平常的细节,体现出这位企业家心中的大爱,很好地从其中
传递了整个企业品牌文化的优秀根基。
3.人际网络型
没有任何一篇成功的企业家故事是只有企业家形象的。企业家和普
通人一样生活在种种复杂关系的人际网络中,为了表现出其特点,写作
时就要懂得从描写他如何建立、处理身边的各种关系着手,以少量篇幅
写他身边的人。当读者阅读这些故事时,就能更为全面地认识并了解企
业家。
更多电子书请访问:爱分享 http:www.ishare1.cn 仅供学习和交流,请购买正版支持本书作者家庭关系:如果情况允许,不妨将企业家的家人角色纳入故事,成
为很好的映衬材料。
善待下属:企业家的管理行为中包含着善待员工的人性化追求,这
看似和消费者无关,实际上决定了企业的精神风貌。
朋友关系:从朋友口中展现出的企业家风范,更加亲切而真实,令
读者信服。
例如一篇关于某集团女总经理的软文这样写道:
“柳总在集团刚刚成立不久之后上任,一心扑在工作上。由于市场
竞争压力大,集团新成立后收购了几家公司,需要加班加点进行营销项
目的讨论规划。而柳总的女儿又刚上幼儿园,每晚都需要母亲陪伴才能
入睡。于是柳总在加班后会每晚九点到家,上楼去女儿卧室哄孩子睡
觉,下属们则安静地待在楼下客厅,等柳总出来继续开会商讨。”
这段故事说得并不是企业内的事情,而是企业家如何处理家庭生活
和事业之间的矛盾。其中情节栩栩如生地展现出一个女强人怎样既关注
工作,又关心子女的多面姿态。在阅读中,人们很容易理解她的做法,同时也为甘心情愿如此支持配合的下属们所感染。
点睛
写企业家故事,更多需要将他们作为真实的人,而并非符号来看
待。着力挖掘其身为“人”的最大不同点,寻找他们为什么能够成功,进
而满足读者的窥探欲和学习欲。
5.1.3 如何讲消费者的故事
唯美的韩剧,在吸引无数中国女性观众的同时,带动一次又一次的
粉丝经济。与其艳羡这样的成果,软文写作者不妨让笔下的故事也如同
韩剧那样,能够让目标消费者对号入座,他们阅读其他消费者的故事,更多电子书请访问:爱分享 http:www.ishare1.cn 仅供学习和交流,请购买正版支持本书作者将自己想象成文章中的主角,体验其中种种的感动、喜悦、兴奋甚至是
痛苦。有了这样的代入感,消费者才会对产品从一而终。
正因如此,设计良好有效的消费情境,展示消费者在品牌影响下发
生的故事。这样,就能让更多人感受到品牌所传达的信息和情感,这是
故事营销的精髓所在。
写好消费者故事,需要在真实、客观和典型的基础上,拥有突出亮
点。
1.消费者的特定身份
如果消费者缺乏特定身份,故事写起来就会过于平淡。和普通人完
全没有区别,难以唤醒读者的注意力。
身份的特点必须在故事开头就予以点出,否则读者会失去阅读下去
的耐心。
名人效应:被大众所关注的名人和产品有联系,可以大加利用,但
绝不能杜撰。 ......
王健平 梁文◎著
人民邮电出版社
北京
更多电子书请访问:爱分享 http:www.ishare1.cn 仅供学习和交流,请购买正版支持本书作者图书在版编目(CIP)数据
软文写作与营销实战手册:软文写作技巧+文案创意+即刻引爆传
播王建平,梁文著.--北京:人民邮电出版社,2017.6
ISBN 978-7-115-45400-3
Ⅰ.①软… Ⅱ.①王…②梁… Ⅲ.①市场营销学—文书—写作—手
册 Ⅳ.①F713.50-62
中国版本图书馆CIP数据核字(2017)第071490号
◆著 王健平 梁文
责任编辑 李士振
责任印制 周昇亮
◆人民邮电出版社出版发行 北京市丰台区成寿寺路11号
邮编 100164 电子邮件 315@ptpress.com.cn
网址 http:www.ptpress.com.cn
三河市海波印务有限公司印刷
◆开本:700×1000 116
印张:14.5 2017年6月第1版
字数:358千字 2017年6月河北第1次印刷
定价:49.80元
读者服务热线:(010)81055296 印装质量热线:(010)81055316
反盗版热线:(010)81055315
广告经营许可证:京东工商广字第8052号
更多电子书请访问:爱分享 http:www.ishare1.cn 仅供学习和交流,请购买正版支持本书作者目 录
封面
扉页
内容提要
前言
第1章 软文为什么软,为什么硬
1.1 软文是什么
1.1.1 软文何软之有
1.1.2 软文的7种形式
1.1.3 软文传播的5大要素
1.1.4 软文写作的4大特点
1.2 软文的作用
1.2.1 软文的直接作用
1.2.2 软文的间接作用
1.2.3 软文在互联网营销中的作用
1.3 与时俱进的软文
1.3.1 报纸杂志软文,传统的新生机
1.3.2 店铺软文,电商营销新方式
1.3.3 微商软文,招商加盟新载体
第2章 内容连接一切,软文威力巨大
2.1 软文营销的优势
2.1.1 成本低,性价比高
2.1.2 容易传播,易于接受
2.1.3 传播持续性强,延伸效应
2.1.4 受众精准,操作灵活
2.2 软文助力企业营销
更多电子书请访问:爱分享 http:www.ishare1.cn 仅供学习和交流,请购买正版支持本书作者2.2.1 迪拜酒店,高档次软文营销
2.2.2 “凡客体”为什么火爆一时
2.2.3 加多宝“对不起”软文引发的效应
2.3 软文带来巨大价值
2.3.1 软文带来巨大的网络流量
2.3.2 软文让产品突出重围
2.3.3 软文塑造良好口碑
2.4 软文营销的工具
2.4.1 如何进行头脑风暴
2.4.2 如何使用思维导图
2.4.3 如何测试软文的情感影响指数
第3章 做个“标题党”很重要:软文标题如何拟定
3.1 发挥标题在软文中的价值
3.2 如何撰写精彩的软文标题
3.2.1 传统行业的标题设计
3.2.2 针对淘宝、京东等标题的设计
3.2.3 针对搜索引擎的标题设计
3.2.4 针对邮件营销的标题设计
3.2.5 微商软文的标题设计
3.2.6 传统平面媒体中的标题设计
3.3 软文标题速成的5个“大招”
3.4 用标题吸引用户的几大要点
3.4.1 设计软文标题的5大要素
3.4.2 如何判断标题的有效性
3.5 软文标题写作的3个误区
第4章 讨好搜索引擎:软文中的关键词如何设置
4.1 关键词的类别
4.2 关键词设计的6个策略
更多电子书请访问:爱分享 http:www.ishare1.cn 仅供学习和交流,请购买正版支持本书作者4.3 如何巧妙设置软文关键词
4.4 关键词布局的4大原则
4.5 如何巧妙使用关键词分析工具
4.5.1 百度指数
4.5.2 热搜词榜
4.5.3 微博话题榜
第5章 会讲故事才会营销:软文中的故事如何融入
5.1 软文营销中故事的力量
5.1.1 如何讲品牌故事
5.1.2 如何讲企业家的故事
5.1.3 如何讲消费者的故事
5.1.4 如何讲企业的故事
5.2 讲好软文故事的4个策略
5.3 事件营销中的软文写作技巧
5.4 软文故事的4个忌讳
第6章 内容也有“72变”:软文内容如何布局
6.1 类型不同,布局各异
6.1.1 新闻类软文的快速撰写技巧
6.1.2 行业类软文的快速撰写技巧
6.1.3 用户类软文的快速撰写技巧
6.1.4 电商产品类软文的快速撰写技巧
6.2 内容有料,也得排版点缀
6.2.1 标题如何突出更夺目
6.2.2 重点信息如何突出
6.2.3 图文混排如何更有美感
6.2.4 如何利用排版增强内容感染力
6.2.5 排版字体、字号如何设置
6.3 软文排版工具介绍
更多电子书请访问:爱分享 http:www.ishare1.cn 仅供学习和交流,请购买正版支持本书作者6.3.1 传统软文排版工具
6.3.2 微信、微博软文排版工具
6.3.3 电商、微商软文排版工具
第7章 巧搭热点快车:软文中如何融入新闻点
7.1 如何在软文标题中植入热点
7.2 如何在软文导语中植入新闻热点
7.3 软文新闻内容的选择角度
7.4 引入专业词汇,提升软文价值
7.5 如何在软文中巧妙设置热点关键词
第8章 有创意才有现象级:软文创意引爆13招
8.1 借历史之名说今人之事
8.2 巧借名人、热点效应
8.3 如何讲个动人的故事
8.4 数字奇兵
8.5 “扯虎皮做大旗?”
8.6 内幕与八卦引发好奇
8.7 亲密互动与平等对话
8.8 巧妙产生“反作用”
8.9 有话反着说
8.10 将错就错
8.11 设置诱惑
8.12 动真情,引发共鸣
8.13 问答访谈
第9章 找平台巧传播:软文如何传播与引爆
9.1 博客中的软文营销推广
9.1.1 找准角度写博客软文
9.1.2 不能只做“标题党”
9.2 新闻中的软文营销推广
更多电子书请访问:爱分享 http:www.ishare1.cn 仅供学习和交流,请购买正版支持本书作者9.2.1 新闻营销中的借新闻
9.2.2 新闻营销中的造新闻
9.2.3 新闻软文的发布
9.3 论坛营销推广
9.3.1 论坛营销要有的放矢
9.3.2 论坛推广的阶段与步骤
9.3.3 论坛推广的8个技巧
9.4 邮件营销推广
9.4.1 规划好邮件中的软文内容
9.4.2 邮件中软文的排版要恰当
9.5 微博推广营销
9.5.1 4种类型微博软文——让信息最快速度传播
9.5.2 微博热门话题——引发大量转发与讨论
9.5.3 做好企业官方微博
9.5.4 微博付费推广
9.6 微信推广营销
9.6.1 经营公众号和朋友圈
9.6.2 微信软文如何巧妙植入营销信息
9.6.3 图文并茂技巧
第10章 营销组合拳——软文营销策略制定
10.1 软文营销与事件营销如何结合
10.2 软文营销与口碑营销如何组合
10.3 软文营销与新闻营销的搭配策略
10.4 软文营销与娱乐营销如何搭配
第11章 防范风险——避开软文营销误区
11.1 软文写作的5个误区
11.2 软文营销的5个误区
11.3 软文营销的4类风险
更多电子书请访问:爱分享 http:www.ishare1.cn 仅供学习和交流,请购买正版支持本书作者内容提要
每一个成功的产品和服务背后,都有出色的软文文案在支撑,不论
是产品特色,还是产品的使用规范,软文都能在清晰传达信息的同时,带给消费者赏心悦目的感受。无论是闻名已久的脑白金,还是异军突起
的加多宝,又或者是随处可见的电商、微商软文,都有着强大的营销能
力,因此,对营销人员和企业文案来说,写好软文至关重要。
本书从软文的基础性知识说起,通过详细的案例展示,教会文案从
业者如何从软文的标题拟定、正文布局、关键词嵌入、故事嵌入、推广
平台和方式选择、引爆策略等方面,快速入手,写好软文,做好文案,引爆传播,让营销事半功倍!
更多电子书请访问:爱分享 http:www.ishare1.cn 仅供学习和交流,请购买正版支持本书作者前言
从2015年开始,中国经济步入深度调整期,企业走到转型升级发展
的关键时期。在这样的大环境下,不少企业压力重重,甚至黯然倒下。
放在企业面前的问题是:如何确保营销的性价比?如何能够用最小的代
价,获得最大可能的营销效率?
与此同时,在移动互联网大潮之下,传统媒体不得不有所让步,而
越来越多的受众关注度,也让微信、微博等自媒体领域拥有了广袤的眼
球经济基础,成为营销者争夺的重要阵地。
在上述重要因素的影响之下,软文重新回到营销市场的高地,成为
了人们所重视的营销工具。
那么,何谓软文?何谓软文营销?
软文,顾名思义,首先是为读者阅读而写作的文章,具有可读性、感染性、传播性,而其中之“软”,更是指文章必须以旁敲侧击、隐藏内
涵等手段进行商业主题的推广。
软文营销,即是以软文为主要工具和载体所进行的营销。近年来,软文营销大行其道,无论是久已成名的脑白金、加多宝、华为,还是赶
上了风口不断腾飞的小米,或者是作为传统互联网成功企业代表的淘
宝、京东,又或者是作为外来企业品牌文化的杜蕾斯,乃至于众多80
后、90后创业者打造的新兴品牌……他们的软文创作与营销方式,均有
其不同的特点和价值,值得学习,更值得思考。
实际上,软文曾经一度辉煌,在1999年到2003年,众多保健品企业
以软文为重要工具,进行一系列整合营销,取得了足以为后人称道的业
更多电子书请访问:爱分享 http:www.ishare1.cn 仅供学习和交流,请购买正版支持本书作者绩扩张。但随后却又因为种种原因,而被认为“过时”和“落伍”。但观察
当下时间节点上软文的再次崛起,将会是其获得长远影响力的重要开
始,代表着软文这一传统营销文体在新时代中的蜕变,也昭示着传统企
业营销手段的积极转向和全面升华。
须知,今天的软文创作和营销是不可分割的。一方面,营销包括优
化、推广、引流和传播,软文营销应能直接在各个媒体上都发挥这些作
用,并以此来指导软文的具体写作。另一方面,软文内容的创作目标,又要融入到企业整体营销方案制定和执行中,在潜移默化中运用内容去
配合营销重点,让客户在不知不觉中接受营销方案,形成良好的企业品
牌口碑。
不仅如此,企业还应该针对不同的行业、不同的传播媒体,打造不
同类型与风格的软文写作和营销,以最适当的标题、格式、内容和传播
载体来形成营销效果。
正因如此,每个企业都应重新审视自我的营销模式、团队构建、日
常执行,努力开辟其中足以发挥软文价值的舞台。正是为了满足这样的
需要,本书应运而生。
软文虽然名为软,但越是参与实践,就越会感到其犹如海洋般的浩
瀚、山岳般的厚重。众所周知,一家企业想要基业长青必先夯实基础,想要成为软文营销领域的成功者,就不应寄希望于幸运和机遇,而是要
脚踏实地,沉入其中,潜心钻研,才能最终学有所成、收获满满。
愿读者能在阅读本书的过程中,充分享受软文写作和营销的乐趣,领略从零起步最终走向巅峰的成就感!
更多电子书请访问:爱分享 http:www.ishare1.cn 仅供学习和交流,请购买正版支持本书作者第1章 软文为什么软,为什么硬
1.1 软文是什么
对于从未接触过营销的人来说,“软文”一词是费解的:文章虽有水
平高低、题材不同、体裁相异,但何来软硬之分?其实,软文之所以成
为独特文体,其精妙就在于名称中的“软”字。好的软文,如同绵里藏
针,含而不露,当你终于意识到眼前其实是一篇营销文章时,已然落入
了精心设计的广告陷阱中,换来的是会心一笑,并就此记住了营销内
容。
1.1.1 软文何软之有
和普通的硬性广告相比,软文追求润物无声的传播效果,讲究软硬
兼施,以无时无刻都在渗透人心的力量,将文字的营销价值发挥到极
致。
1.什么是软文
所谓软文,是指企业营销团队或个人通过在网络、报刊杂志、DM、智能手机等宣传载体上刊登的宣传性、阐释性或叙述性文章。其
作用、种类、形式、内容特点如下。
作用:通过分享故事、提供体验、专业评测或信息宣传等文字内
容,提升品牌形象和知名度,提高产品销售成绩。
更多电子书请访问:爱分享 http:www.ishare1.cn 仅供学习和交流,请购买正版支持本书作者种类:特定的新闻报道;信息共享文章;付费短文广告;案例分析
等。
形式:多样化特点明显。可以是一篇特写文章,也可以是论坛帖
子,或者是私人博客,还可以是微信朋友圈等。
内容:包括故事、图文、对话、访谈、日记等,还可以插入视频、音乐等互联网多媒体资讯内容。
2.“软”优势
软文具有硬性广告营销所无法提供的“软”优势,其表现如图1-1所
示。
▲图1-1 软文的“软”优势
传播性强。由于“软”的特点,好软文有营销内容之外的附加价值,对于普通读者群体来说,好软文必须首先意味着良好阅读体验和丰富知
识收获。由此,高质量的软文才能被人们广泛传播,这对提升产品品牌
知名度有很大好处。
精确性高。软文营销是有目的、有标准的,无论是内容的生产创
作,还是渠道的设置选择,都围绕着最终对潜在消费者的基本定位进
更多电子书请访问:爱分享 http:www.ishare1.cn 仅供学习和交流,请购买正版支持本书作者行。因此,软文的成功,能够为企业带来精准用户。
转化性强。软文中内含的营销信息,可以伴随其传播,持续对用户
的生活和消费观点带来影响,因此,好软文势必能够产生很高的用户转
化率,为企业带来大量订单。
3.“软”特点
无论是简单的付费文字广告,还是具有深厚原创功力的各类文章,软文都和传统营销中所使用的文案、广告有很大不同,具备多种特点,如表1-1所示。
表1-1 软文与传统文案、广告对比
主题集中。软文主旨不是零碎的,而是有完整主题的。即使再短的
软文,也应提供独特而专一的主题。文案、广告可以是一句简单的口
号,如“××取暖器为您带来春天般感受”,而软文则可以围绕该取暖器的
使用过程,打造出一个××取暖器为某人带来春天般温暖的故事。
分享充分。软文内容应该是阅读者可以积极与家人、朋友甚至陌生
人进行分享,进而分享各自的阅读体验,而普通的文案、广告往往并不
强调此点。
如某楼盘的广告单页上有建筑特点介绍、周边设施等信息,但阅读
对象的分享人群也仅限于有购房意向者。相反,该楼盘推出的软文《在
这里,我们面朝心中大海》,讲述了和购房压力有关的爱情故事,无论
是否马上有买房意愿的读者,都有可能分享给他人。
融入自由。软文的“软”,尤其表现在其对媒体、版面或传播渠道能
够整体自由融入的特点上。在传统纸媒上,往往会单独辟出一块区域作
更多电子书请访问:爱分享 http:www.ishare1.cn 仅供学习和交流,请购买正版支持本书作者为广告区,或者是杂志封面封底,或者是报纸的单独版面,这会导致读
者群体有意识地回避阅读这些内容,集中精力在“有意义”的信息上,营
销内容在其潜意识中和整体阅读体验上,都是与环境对抗而格格不入
的。
相比而言,软文强调能尊重媒体风格,如母婴论坛上的婴儿奶粉软
文,采取分享信息或进行问答的形式,与之相比,论坛用户选择的普通
交流形式也没有什么不同。通过类似方法,营销得以成功融入环境,走
到受众的意识中。
点睛
评价软文是否成功,当然不能仅用“软”作为唯一标准。但好的软文
带有强大的“软”化效应,并因此受到市场欢迎,认识到这一点,是学习
软文写作和营销的第一课。
1.1.2 软文的7种形式
软文内容千变万化,作为营销行业常见的文案写作方式,它有着独
特而长久的历史。软文从二战以后的美国兴起,到20世纪90年代传入中
国,经历了较长的市场考验,目前形成了下面的7种主要形式。
1.问答式
“痛点问题”,即提出能反映用户群体直接需求的问题,以回答引出
营销信息。如“你试过这样的美白方法吗”“应酬多总喝酒怎么护肝”“孩
子发烧吃什么药没有副作用”等,随后加以解答,如图1-2所示。
更多电子书请访问:爱分享 http:www.ishare1.cn 仅供学习和交流,请购买正版支持本书作者▲图1-2 痛点问题软文
“线索问题”,问题本身不代表具体需求,但能引出相关讨论。
如“朋友聚会我总不知道说什么”“怎样筹划一场婚礼”等,相关需求范围
很大,可以通过回答引导,向营销内容进行迁移。
“吸引问题”,抛出悬念问题,引人思考联想,随后自己进行解答。
如“干货分享:失业后白手起家到年收入30万我是如何做到的”(见图1-
3)“谁说十万以下不能装潢出好效果”等。
更多电子书请访问:爱分享 http:www.ishare1.cn 仅供学习和交流,请购买正版支持本书作者▲图1-3 抛出悬念的软文
2.故事式
故事是人类文明延续的重要载体,通过讲一个完整的故事,塑造出
企业的产品形象,能够给受众以强烈的心理暗示,使他们会在很短的时
间了解产品,使其未来的消费成为必然。
历史故事,如可口可乐的经典配方、肯德基创业励志故事等。
品牌故事,如国内某矿泉水利用软文,解释广告创意背后的品牌故
事等。
名人故事,将产品理念、品牌历史和名人加以结合,形成软文,加
深受众记忆。
企业故事,包括企业家故事、员工故事、消费者故事、互动故事
等。
3.情感式
情绪感染是广告营销的重要媒介,通过情感的充分表达,软文能够
传递大量信息,打造点对点营销行为,让品牌和读者之间产生共鸣。
家庭情感:“老公,办公累了,记得按摩颈椎”“女人节快乐,我的
爱人”“早点回家过年,别让父母等你太久!”从家庭成员情感出发构思
内容,如图1-4所示。
更多电子书请访问:爱分享 http:www.ishare1.cn 仅供学习和交流,请购买正版支持本书作者▲图1-4 家庭情感类软文
个人情绪:将个人的内心回忆、体验、诉求、愿景等方面打造成软
文题材,如“不会忘记,一起听碟片的校园梦”“想要一起去看海,你在
哪”等。
职业情感:体现对某个职业群体的关心,如“献给护士,感谢真正
的白衣天使”,该类型软文适合于专用产品的营销。
友情爱情:以朋友、情侣之间的情感作为写作内容,如“再忙也要
喝两杯,别忘了一起打拼的兄弟”“钻戒首饰:承诺是金——永不褪色的
爱情信物”等,如图1-5所示。
▲图1-5 爱情类软文
更多电子书请访问:爱分享 http:www.ishare1.cn 仅供学习和交流,请购买正版支持本书作者族群情感:近年来,随着社交软件的兴起,以互联网为联系手段的
社会族群进一步成长和凝聚,可以针对这些族群进行情感软文营销。
如“宋仲基的老婆们,去韩国团购吧”“尤文的真球迷,一定集合在这家
酒吧!”等。
4.新闻式
以新闻发布和报道的手法写作,将营销内容渗透其中,让软文更加
正式并具有说服力。这种形式的软文具有以下特点,如图1-6所示。
▲图1-6 新闻式软文的特点
能完整阐述信息。硬性广告由于受到自身局限,无法采取说理、叙
述的方式进行客观表现。但新闻式软文能够将企业需要传达的目标信息
表现得更为准确、详细和客观。
高性价比优势。一般而言,同样版面的企业新闻软文,所需要付出
的营销成本只是硬性广告的一半甚至更低。这种类型软文能够节约营销
更多电子书请访问:爱分享 http:www.ishare1.cn 仅供学习和交流,请购买正版支持本书作者成本。
及时传播。企业或产品发生了具有对外宣传价值的重大事件后,营
销团队需要尽可能迅速地将其中信息释放和传递出去。这种情况下,需
要利用新闻形式的软文才能做到。
危机公关功能。不可否认,企业发生品牌信用危机之后,最能够解
决问题的就是新闻营销。只有新闻软文才能具有危机公关的功能,而其
他任何形式的广告都不具备。
二次传播功能。新闻软文能够让媒体的发布和转载形成传播链条,从而引发大规模的二次传播,甚至病毒式传播。
5.恐吓式软文
这种形式的软文以恐吓为手段,以推广营销内容作为真实目的,通
过用文字描述其后果的严重性,引起受众的关注,从而加深他们对产品
的需求。
恐吓式软文看似手法简单,但在信息多元化的今天,想要成功已经
越来越困难,需要遵守下面的规则。
语不惊人誓不休。让软文中的表述和描写看起来“触目惊心”,尽量
以突出的数字和事实去支撑观点,让人简单阅读就能体验到内心的沉重
感。“每天有几十万只螨虫在家陪你睡,你造嘛”,如图1-7所示,“你离
心源性猝死有多远”等,都能起到这种效果。
▲图1-7 以数字起到恐吓效果
反面事例。与普通软文运用正面事例相反,恐吓式软文使用反面事
更多电子书请访问:爱分享 http:www.ishare1.cn 仅供学习和交流,请购买正版支持本书作者例来批评读者。例如,想要宣传能够为幼儿补钙的产品,可以重点描述
幼儿缺钙之后产生后果的严重性,将由此带来的家庭痛苦呈现在读者面
前。
唤起重视。无论采取何种方法对读者进行恐吓,一定要从恐吓转移
到引发读者的重视上去,不仅让他们感觉需求的重要程度,还要让他们
发现没有使用产品或服务将会造成更大的损失后果。
6.猎奇式软文
利用人们的好奇心,促使读者通过阅读软文转变成消费者,从而达
到推广企业产品、树立企业品牌的目的。
猎奇式软文可以采用以下的表现形式。
泄密式:如揭开风险投资的高冷面纱:四个直击VC心灵的问题
(见图1-8)一文中,作者将风险投资行业的一些信息进行拆解,并向
读者和盘托出,这种“泄密”抓住了读者内心想要了解更多真相的愿望,起到了强大的吸引作用。
▲图1-8 泄密式软文
反常式:整篇软文描写的都是和正常生活情理相反的现象,随后进
行解释,介绍产品或服务的高质量,从而实现营销。例如,在《八旬老
人每天一包烟,随性如此何以长寿》一文中,作者打破长寿者必须遵
循“健康生活习惯”的定例,让读者不禁想知道其背后有怎样的力量加以
支持。
怪异式:刻意突出产品或服务本身的奇特性,由此形成悬念,让读
更多电子书请访问:爱分享 http:www.ishare1.cn 仅供学习和交流,请购买正版支持本书作者者希望进一步了解真相。如《这家火锅店太牛,顾客抢着当服务员》的
软文中,从标题开始就在透露奇特古怪的事实,重点突出了顾客抢当兼
职服务员(实则为一次能够获取免单机会的活动)的现象,并由此将读
者吸引进入预订的营销情境中。
7.分享式软文
通过和读者进行积极的信息分享,将营销内容融入软文之中。这种
形式的软文亲和力强,意图在于提供阅读者平时难以轻易接触到的消费
信息。
“必买”清单。顾名思义,这是以“必买”内容作为标题和宗旨的软文
写作方式。例如,“新家装潢必买物品”“去××城必须品尝的美食”等。可
以将营销内容放在第二条或第三条上,这样既能够提升产品知名度,也
能借用其他行业领军品牌的名气,更能突显文章权威性,产生较高的传
播效率。
买家经验。淘宝等电商兴起之后,买家秀、买家评论等形式被消费
者普遍接受。可以仿照类似内容,写一篇购买产品心得或使用体验的文
章,无论发表在网络还是平面媒体上,都能产生很好的效果,如图1-9
所示。
更多电子书请访问:爱分享 http:www.ishare1.cn 仅供学习和交流,请购买正版支持本书作者▲图1-9 经验心得类软文
固定时间分享。在固定的节日、节气、活动期间所撰写的软文。春
节、中秋、圣诞、情人节等时间段,节日活动非常固定。在这段时间内
进行消费经验分享,能有明确的针对性,并很可能带来大量消费交易。
实验室软文。以实验室评测结果为名义进行分享,这种文章通常具
有很强的影响力、专业性,其表现出的高科学性也能令人信服,从而产
生强大的权威性和影响力。
技巧软文。以产品使用的小技巧、小知识作为中心,比如某些软件
产品或新科技家电等,非常适合采用此类型软文进行推广。
点睛
软文种类较多,在写作和推广时应有的放矢加以采用,也可以结合
新的市场需求和产品类型而积极创新。
1.1.3 软文传播的5大要素
软文是一种良好的传播载体。想要获得高效传播,必须重点考虑以
下5大要素:传播对象、传播形式、传播内容、传播渠道和传播时间。
1.传播对象
传播对象解决的是“向谁推广”问题。选准传播对象,传播才能产生
良好结果,这需要积极准确地锁定传播的目标群体。其具体方法如下,如图1-10所示。
更多电子书请访问:爱分享 http:www.ishare1.cn 仅供学习和交流,请购买正版支持本书作者▲图1-10 准确锁定目标群体的方法
了解产品用户群。在写作之前,先分析产品的主要使用者和主要购
买者,包括其收入、年龄、性别、工作、地域、教育背景等。
分析用户群阅读习惯。包括用户群喜欢的阅读载体、阅读方式、阅
读能力等。
了解用户群社交习惯。如习惯互联网社交,还是线下社交互动等。
2.传播形式
指软文营销通过何种表达方式将所需要表达的信息有效传递给目标
受众,从而使得其能够在潜移默化中接受引导。
设计好文体。如新闻类软文通常适合希望积极了解最新信息动态的
读者,评测类软文则适合有一定专业知识的读者,而喜欢互动性强的读
者则适合对话采访类软文,如图1-11所示。
▲图1-11 软文要设计好文体
设计好图文比例。是否需要加入图片、加入多大比例的图片,也是
在写作前应进行设计的问题。一般来说,更强调形象化体验的软文需要
较多图片,抽象性、理论性和权威性的软文则反之。
选择丰富素材。为了配合软文内容的传播,有可能需要进一步准备
素材,如在论坛文章后配发对应的产品视频、互动后发放的奖品等。这
些素材的使用,能进一步丰富传播形式,便于扩大用户对产品的了解。
3.传播内容
在软文写作前先对需要融入的营销内容进行规划,并对软文其他部
更多电子书请访问:爱分享 http:www.ishare1.cn 仅供学习和交流,请购买正版支持本书作者分内容做好安排。
产品功效。这是软文中最常见的传播内容,也是营销的点睛之笔,可以采取直白的介绍,也能够突出使用前后的变化。
价格优势。可以直接以数字对比进行展示,也可以用顾客购买后的
体验作为对应内容。
其他内容。一篇软文是否引人入胜,关键在于内容的铺垫是否自
然、充分上,因此,营销部分以外的其他内容需要精心安排。既可以是
情感抒发,也可以幽默搞笑见长,还可以纵论国际时事、历史典故或者
社会家庭生活。例如,“支付宝”的软文文案《梵高为什么自杀》,将艺
术史上著名画家梵高生平作为“其他内容”,吸引效果非常显著,如图1-
12所示。
更多电子书请访问:爱分享 http:www.ishare1.cn 仅供学习和交流,请购买正版支持本书作者▲图1-12 “支付宝”的软文《梵高为什么自杀》(部分)
4.传播渠道
选择在合适的信息载体上进行投放,尽量让渠道产生放大软文营销
价值的良好作用,以便读者能够更快地受到感染。
判断渠道价值。实践证明,并非任何软文都适合通过互联网和智能
手机渠道传播,平面媒体、广播或街头DM一样有着充分利用的价值。
因此,在软文写作前后,应分析品牌特性、产品功效最适合怎样的渠道
加以推广。
对渠道进行考察。在选定渠道之后,对其中不同传播平台按照规模
大小、运营时间、收费价格、对应人群、公信力、二次传播可能性等多
种因素进行考察,并将考察结果形成文字材料,同客户进行讨论,最终
更多电子书请访问:爱分享 http:www.ishare1.cn 仅供学习和交流,请购买正版支持本书作者选择渠道中特定的平台。
总结渠道差异。在和不同传播渠道接触并合作之后,应该专门形成
总结内容,比对不同渠道之间的质量和效率,并为今后软文营销做好选
择的准备。
5.传播时间
选择具体时间投放软文。软文虽然强调其持续性和长期性,但事实
上,出于媒体的限制性、企业经营的成本管理考虑,在传播时段的安排
上有一定技巧。
单一或系列。结合客户需求、产品特点和发布渠道等不同因素,选
择采用单一或系列方式来发布软文。
频率。围绕市场特点和客户想法,确定软文发表频率。通常情况
下,比较集中的品牌传播需求,如价格优惠活动、新品上市等,应该有
较高的频率。
展示时间。软文传播离不开展示过程,而初次传播、二次传播各自
需要的展示时间又各有不同。微博上软文初次传播的展示时间,要短于
微信公众号展示时间,而后者又要短于论坛时间,这就要根据客户对产
品营销的计划加以配合选择。
点睛
软文传播的要素各自有其特点和价值,从策划、写作到发布,都应
始终关注不同要素,积极发挥其相互影响作用。
1.1.4 软文写作的4大特点
软文的几大要点形成了软文的特点,从软文最基本的构成和功用来
看,它有以下4大特点。
1.“软”
更多电子书请访问:爱分享 http:www.ishare1.cn 仅供学习和交流,请购买正版支持本书作者“软”是软文的首要特点,它的“软”是与硬广告的“硬”相对的。具体
表现为:
篇幅较短,字数一般控制在500字左右,这样既吸引读者,也便于
转载传播;
通俗易懂,即用浅显、言简意赅的文字表达,让读者易于接受;
内容精彩,不同于过于张扬的广告宣传,而是于无声处影响消费
者。
比如:
韩寒的电影《后会无期》在放映前,其曾在微博上发布简短的文
案:“听过很多道理,却依然过不好这一生”。
首先,这组文字及其简洁,文字很少,便于传播。在微博上,很多
人都转发了这条微博,并且很多人还将这条文案作为自己的QQ、微信
签名等,传播度极广。其次,这些文字虽然极少,但其表达的意思却非
常明确,很容易引起大家的共鸣,越看越觉得说得有道理。如果是张扬
的硬广告,其效果必然大打折扣。
2.“准”
任何一篇文章都要有主题,而软文短小精悍,更要求精准。所谓精
准,就是软文写作者在写作之初一定要明确软文目的,面向的读者群,确定软文的噱头和矛盾以及定位软文的诱惑点。
确定以上要素后,着笔写作时,作者要注意行文,在保持文章精彩
度的同时,要保证软文的真实性,不确定、没把握的不要写,更不要为
了营造某种效果而夸大其词,歪曲事实。
3.“快”
说到“快”,可能很多人会觉得软文是速成品,速成品是软文的一个
误区,也是一个偷工减料的严重现象。这里所说的“快”是指一篇成功的
软文传播速度快,容易引发转载,要达到这样的效果,就要求写作者有
足够的领域经验,对软文所宣传的内容精通,对所要表达的内容有深入
更多电子书请访问:爱分享 http:www.ishare1.cn 仅供学习和交流,请购买正版支持本书作者调研,所以才会写起来表达准确、得心应手,一针见血地写出读者的心
声,如图1-13所示。
▲图1-13 软文写作“快”的秘诀
虽说术业有专攻,但不是领域精英的也不是不可以写出好的软文,这就要求写作者在写作之前要有调研,对软文涉及的领域内精华及经验
有所了解和总结,这样才能写出较好的软文。
4.“新”
“新”主要针对新闻性软文而言,比如前文提到的新公司开张、上
市、收购,新产品发布等,这种软文要求很高的时效性,及时报道才能
及时传播扩散,也可以在短时间内提升企业形象。
点睛
如果能够做到上述之一,软文便能发挥出极大的作用,如果全部做
到,那软文必然能带来极强的流量及高转化率。
更多电子书请访问:爱分享 http:www.ishare1.cn 仅供学习和交流,请购买正版支持本书作者1.2 软文的作用
一篇好的软文,不仅能够给企业带来销售量的提升,而且其本身还
是一个高质量的入口,能够让用户进入企业的持续营销范围。
1.2.1 软文的直接作用
软文的直接作用有以下几点。
1.吸引用户
无论是直接做产品营销的软文,还是扩大品牌知名度的软文,都需
要真正吸引用户,让他们产生兴趣,激发关注和购买行为。
在网络上,带有链接的软文发布后,能够使得企业官网或电商店铺
被用户点击、评论或收藏,尤其是想要被收购或者吸引投资的企业,这
种点击流量非常重要。
软文发布后,可以将产品功效广泛介绍给原本毫不知情的用户,让
有消费愿望的用户进一步了解购买途径、使用方式等。
通过新闻等类型所发布的软文,还能够让用户在不同时间、环境下
都注意到企业和品牌所发生的最新动态。
2.提高品牌知名度
通过软文宣传和介绍,以消费者体验、专家权威发言、实验室评测
等内容,提高企业品牌的信誉度。如某款纸尿裤(如图1-14),新上市
时并没有得到广泛认可,通过软文中提供的实验室比对项目的结果数
据,一举说服了市场,如图1-14所示。
更多电子书请访问:爱分享 http:www.ishare1.cn 仅供学习和交流,请购买正版支持本书作者▲图1-14 某纸尿裤评测软文
利用软文内容,帮助客户解决实际问题。某超市公众号推出的软文
中,介绍了生鲜水果的食用方法和营养构成,结合季节的变化,让原本
不懂得选择的用户对此有了更为深入的了解,客观上也增加了超市品牌
的号召力。
塑造企业形象。软文对企业家、员工事迹的描述,能够从人的侧面
说明企业产品质量,体现企业的经营理念和文化内涵。
3.传播作者价值观
软文之所以和广告不同,就在于其内容中更多带有个人分析部分,能够从个人视角出发影响读者,表达自我的价值观。
生活观。例如某健康产品,抓住“赚钱是为了更健康生活”的理念,以心灵散文类为主题内容,在改变用户人生态度的同时,扩大了产品的
潜在消费人群。
消费观。某品牌洗发水价格较高,作者在软文中以“用着chanel香
水,洗发水却是几十块的超市货”内容为重点,改变了消费者看待洗发
水的态度,如图1-15所示。
更多电子书请访问:爱分享 http:www.ishare1.cn 仅供学习和交流,请购买正版支持本书作者▲图1-15 传播消费观从而实现营销
产品观。帮助用户重新看待产品,丰富他们对价值的需求,扩大其
产品知识面。如某款原木地板的软文中,介绍了原木地板对婴幼儿学习
爬行的优点,使得产品在读者眼中有了不一样的定位。
点睛
软文直接作用的关键点在于“转化”,即将普通读者转化成软文读
者,再随之转化为潜在用户群体、购买群体,直到成为品牌忠实粉丝。
1.2.2 软文的间接作用
在软文发展多年之后的今天,一些营销人员发出由衷的感叹:软文
营销已经被普遍运用,受众已经变得越来越“难以对付”,有了免疫力。
的确,相比20世纪90年代脑白金、海尔、格力依靠软文创造的营销奇
迹,当今互联网时代的软文营销或许无法直接再创辉煌,但却因为其强
大的间接作用而具备更新的生命力。
软文的间接作用,包括对外和对内两方面。
更多电子书请访问:爱分享 http:www.ishare1.cn 仅供学习和交流,请购买正版支持本书作者1.对外作用
对优秀的软文,即使不去考虑其对营销业绩数字和利润的直接提
高,仅在对外展示上,就有如下的积极作用,如图1-16所示。
▲图1-16 软文对外展示中的积极作用
积累信任。销售基于信任。以微信朋友圈营销为例,相比陌生人而
言,用户更愿意购买熟人产品。在朋友圈的软文营销下,读者虽不会购
买软文中的某一特定产品,也会因为阅读行为和体验,对发布者产生特
有的信任感并不断积累,最终购买其他产品。
相互转载。不同营销团队或传播平台,可以通过相互转载来扩大范
围。例如,微博、论坛和微信之间,能够通过朋友的转载形成不断传
播,打造病毒式营销方式的基础。这样不仅可以在单一产品营销中获得
优势,也能扩大传播渠道的未来价值。
口碑效应。软文能够让原本并不关心产品或品牌本身的人也记住其
价值,并在日常交流时偶然进行表达,这种效果会带来群体效应。当口
碑传播人数达到一定范围后,无论受众在何时何地看到某行业的广告,都能想到软文中所提到的该行业的特有品牌。这种深刻而久远的印象,比硬性广告带来的短期营销效果更好。
号召力。如果营销团队能够不断在媒体渠道中发布优秀软文,制造
流行分享趋势,就有可能会反过来影响媒体和读者的心智,在不知不觉
更多电子书请访问:爱分享 http:www.ishare1.cn 仅供学习和交流,请购买正版支持本书作者中培养出他们对营销团队的长久依赖力。如一些微博微信大V,甚至会
出现即便发送软文后还会获得读者“打赏”(即给予现金支持)的现象。
2.对内作用
软文主要用途当然是针对购买者的,但如果充分发挥其价值,也能
够对企业内部的经营管理和运行发展起到良性的间接作用。
文化营销。企业文化建设,离不开内部刊物上软文的宣传。通过先
进事迹和产品理念软文,员工思想素质能够获得有效提高。无论是团队
精神还是忠诚度、执行力等,都可以通过软文一而再再而三的“培训”达
到更高境界。
降低成本。硬性广告虽然能够获得较好流量,但受众群体并不精
确,广告费用也很高。与此相比,单独一篇软文价格远远比需要竞价的
硬性广告费用低很多。如果考虑到较好的软文会获得一定数量的转载,企业实际付出的成本会更低。
产品定位、梳理营销脉络。软文营销既是具体的营销方式,也可以
成为营销管理的方式。在软文的定位、策划和写作前后, 企业需要进
行系统调研、周密策划、动态调整,而这一过程需要企业进行营销方案
的完善,并借以明确品牌、产品的定位,调整营销渠道重点。
点睛
软文的间接作用常常是潜在的而容易被忽视的,在软文营销之前就
制定适当计划,才能对其作用的力度和方向加以正确管理。
1.2.3 软文在互联网营销中的作用
网络软文在互联网营销中,发挥了越来越多的作用。在一些商业性
网站中,编辑不但要通过写作常规稿件来对信息加以发布,同时也需要
兼顾自身网站、客户企业的经济效益,编辑和发布不同软文。网络编辑
更多电子书请访问:爱分享 http:www.ishare1.cn 仅供学习和交流,请购买正版支持本书作者通过发布软文来直接参与互联网营销,成为商业活动重要的一分子,已
经是不争的事实。利用软文如何在互联网营销中发挥重要作用,也值得
思考与学习。
1.丰富用户体验
网络营销离不开网站。在对网站进行编辑时,不能仅是进行复制和
粘贴,而是要从网站用户的心理出发,进行软文的写作和编辑。
大众汽车曾经在该企业网站上发布最新两款甲壳虫产品系列,除了
利用Flash建立了虚拟的网上试驾体验,之后还推出了一系列用户体验分
享软文,其内容给用户带来了前所未有的新鲜感,直接制造了积极的互
联网用户感知方式,并最终生成了25份在线订单。
2.给用户现场体验
互联网营销同传统媒体营销的不同,在于前者强调碎片化传播,节
奏快、频率高。好的软文能够在互联网营销中给网友带来充分的现场
感,例如对Uber一系列城市活动的网络报道,从前期活动预热、中期活
动进程,到后期跟踪报道,都有着传统媒体所无法打造的现场直播感,并因此让网友感到强烈的参与和互动欲望,从而持续关注和Uber有关的
传媒渠道。
3.周期长、范围大
将软文用于网络营销,能够很快生效。好的软文一旦被发现,就会
因为互联网作用而被大量转载。事实证明,一些诞生于十几年前的互联
网软文,目前在网络中依然有所流传,并跨越了地域限制。
4.直接增加有效外链
在软文中加入带有企业网站的链接,如图1-17所示,能够借助搜索
引擎,让网友从软文网页界面进入推广者网站,增加被搜索引擎收录的
概率和排名。如果软文质量高,就能够大量推广网站。
更多电子书请访问:爱分享 http:www.ishare1.cn 仅供学习和交流,请购买正版支持本书作者▲图1-17 软文中可直接增加有效外链
5.提高关键词排名
软文中穿插关键词和长尾关键词,可以增加关键词的密度,加之外
链和流量的作用,会让关键词在搜索引擎中得到更高的排名。
点睛
网络营销想得到优良业绩,需要手段多样化、素材多元化,让软文
配合不同营销思路,发挥出不同的特色价值。
更多电子书请访问:爱分享 http:www.ishare1.cn 仅供学习和交流,请购买正版支持本书作者1.3 与时俱进的软文
1.3.1 报纸杂志软文,传统的新生机
网络营销行业的迅速发展,让很多人不由自主地认定,传统软文发
布渠道已经被时代所抛弃。实际上,传统媒体渠道,尤其是报纸杂志软
文,在软文营销发展中依然有着不可小视的推动作用。
报纸软文,主要是以文字和图画作为视觉刺激来吸引读者,这种软
文既不像网络信息那样容易受到读者的考证和质疑,也不会像电视广告
那样受到时间限制。因此报纸软文在软文传播中占据了重要地位。
1.报纸软文的特点
覆盖面广、发行量大。很多报纸面向省市地区发行,覆盖面具有针
对性,并有着很大的发行数量。
受众群体广泛而稳定。一般而言,除了偶尔读报的普通读者外,大
部分报纸读者或是在家订阅报纸,或是在单位订阅。
版面空间特殊。大多数地方性或综合性报纸,都会将版面划分成不
同类型,这能够让报纸软文被不同需求的读者所接受,如图1-18所示。
更多电子书请访问:爱分享 http:www.ishare1.cn 仅供学习和交流,请购买正版支持本书作者▲图1-18 报纸软文
容易被接受和信任。与互联网网站给人们的印象不同,报纸是过往
时代中代表正统、官方形象的舆论媒体,报纸所刊登的信息,更容易被
主流消费群体所接受和信任。通过报纸软文来进行品牌推广的企业客
户,也正是看中这一点。
具备行业号召力。所谓行业号召力,是指对不同行业受众的影响程
度。如体育用品类软文,通常可以选择体育报刊进行登载,而科技类报
纸也经常是电子通信类企业软文的选择。
报刊杂志具有采访权。相比之下大多数网站并没有采访权,通常都
是采集信息对网站内容进行充实。因此,发表在报纸上的软文经常会被
网站所转载,等同于报纸软文并不需要花费成本就进入网络推广渠道。
2.媒体选择
更多电子书请访问:爱分享 http:www.ishare1.cn 仅供学习和交流,请购买正版支持本书作者不同的报纸杂志,其刊登费用不等,但同样需要进行审核。在选择
过程中,需要注意媒体的级别不同。
中央级报纸杂志。如《人民日报》《工人日报》《光明日报》《法
制日报》等。其审核严格,软文刊登机会较少,费用也很高。
行业级报纸杂志。如《中国工商报》《中国消费者报》《体坛周
报》《音乐周报》《科技日报》等,适合专业性较强的软文营销。
地方报刊杂志。如《安徽日报》《新民晚报》《燕赵都市报》以及
各市级报纸,相对门槛较低,便于地方软文营销。
3.写作原则
报纸杂志类软文撰写,有特定的规则需要遵守。
尽量不要放在广告版面,在软文排版时,也要注意最好周围都是内
容、风格相近的正文。如果是行业级报纸杂志,其周围或前后最好是和
整体行业有关的系列报道、专版、专栏等。
软文撰写风格应避免硬广告中的直接夸赞口吻,回避容易导致消费
者认识到营销本质的一切名词、文风、图片。
报刊软文的语言必须精炼而书面化,能够迅速表达产品和品牌所具
有的独特性、功能性和内涵性。
点睛
报刊软文需要接受更为严格的监管审核,在软文内容写作和编辑上
应更加谨慎地操作。
1.3.2 店铺软文,电商营销新方式
电商的崛起对传统零售行业的冲击,伴随着每年“双十一”淘宝、京
东业绩的攀升,体现得越来越明显。相比各行业巨头,选择以淘宝、京
东、亚马逊等作为创业平台的中小零售者,更需要以软文这种性价比较
更多电子书请访问:爱分享 http:www.ishare1.cn 仅供学习和交流,请购买正版支持本书作者高的营销方式来实现最初的利润积累和品牌扩张,即便是已经成熟的电
商企业,对互联网网店的“装修”,也少不了店铺软文的参与。
电商店铺软文营销,有下列写作技巧。
1.篇幅短小精悍
无论是陈列在电商店铺内部,还是在网络上进行传播,电商软文都
需要做到短小精悍、言简意赅,能够让读者在较短时间内就对内容加以
了解。文章中多使用短句,或者是网民耳熟能详的网络用语,容易激活
人们内心的阅读兴趣,如图1-19所示。
▲图1-19 电商软文要短小精悍
2.巧妙加入网店链接
由于淘宝店铺不容易被搜索引擎直接搜索到,可以通过域名转入等
方式,收录一些有流量的行业关键字域名,再将这些域名放入软文中进
行传播。
还可以寻找已经被搜索引擎收录的网站,再将店铺的软文发布到这
些平台上,借助其他网站平台快速获得关键字排名。
3.增加细节
在店铺软文的文字篇幅中,插入视频、录音、动画、照片等,相应
更多电子书请访问:爱分享 http:www.ishare1.cn 仅供学习和交流,请购买正版支持本书作者素材应该精美直观,这样能够和软文文字形成视觉和逻辑上的充分联
系,从而带来明显的营销效果,如图1-20所示。
▲图1-20 在软文中增加多个细节
4.提升权重
在著名的平面媒体或门户网站上,刊登店铺的新闻事件、营销荣誉
等,再将发布上去的新闻制作成为图片格式,插入到店铺软文中。这样
就能有效增加消费者对店铺的认知度,同时扩大店铺品牌。
5.淘宝客推广
如果营销主体是单一的淘宝店铺,可以进行淘宝客推广,即和相关
网站站长进行合作,同他们彼此交换相关友情链接。或者制作出简易的
网站,通过低成本的开源网站、博客程序来进行淘宝客操作。
6.编辑宝贝关键字
用特殊符号隔开关键字,形成不一样的“软文”。淘宝系统规定,商
品名称最多不能超过三十字,为此营销团队可以将某热销商品名称中加
入店名称或优惠活动名称,这样就能够利用搜索系统来形成推广力度。
更多电子书请访问:爱分享 http:www.ishare1.cn 仅供学习和交流,请购买正版支持本书作者7.旺旺软文
可以点击旺旺的“系统设置”—“设置状态”,随后输入新上架商品介
绍,或最新打折消息、优惠活动等。应注意其概括性而不能冗长。这样
当用户看到旺旺时,就会将相关营销信息传递出去。
8.淘宝空间软文
每个淘宝注册用户都有系统分配的个人空间,可以将之作为营销空
间来发布软文,也可以在淘宝社区发帖,注意对那些已经被编辑加精的
帖子进行模仿并创作,发表之后继续进行顶帖和维护。只要帖子能够获
得足够流量,店铺浏览量也会有所增加。
点睛
电商软文的目的在于推动读者直接产生购买行为。因此,需要充分
考虑读者对文章的“可接受性”,切忌过分炫耀、夸大和矫饰,否则容易
引起怀疑和反感。
1.3.3 微商软文,招商加盟新载体
选择微商,意味着在社交圈中已有的好友中进行宣传推广、获得代
理,意味着将个人之间的情感联系转化成为更多订单和收入。对于大多
数从事微商的普通人来说,如何在现有的朋友圈中增加更多好友,是从
事微商获得成功的关键性工作,通过精心设计创作和发布招商软文,能
让充分的正能量带来源源不断的新朋友。
在微商的招商软文中,“诱惑”两个字显得非常重要。只有产品和服
务信息发挥足够诱惑力,才能让客户真正有兴趣进行联系沟通,深入了
解。
1.形式突出
微商的招商软文,首先应具备足够吸引人注意的形式。包括画面排
更多电子书请访问:爱分享 http:www.ishare1.cn 仅供学习和交流,请购买正版支持本书作者版是否精美、色彩是否醒目、独特的字体设计等,都能让微商软文显得
与众不同,如图1-21所示。相反,视觉感平庸、内容一般的微商软文很
容易被忽略甚至起到反作用。
2.情感集中
微商软文需要拉近和潜在客户的情感。因此,在微商软文中,情感
语言的使用非常充分,往往是将对方当成事业合伙人,而并非经销商。
某面膜企业在其微商营销中使用的软文,将客户称呼为“姐妹们”,并利用女性节日的气氛,发布了讲述职业女性在工作和生活中试图取得
平衡的故事软文。这篇软文深入客户生活,打动了她们的情感,晓之以
理,动之以情,成为了劝说她们加入经销的最有效方式。
更多电子书请访问:爱分享 http:www.ishare1.cn 仅供学习和交流,请购买正版支持本书作者▲图1-21 微商软文要形式突出
3.优惠充分
微商软文要适当透露出销售政策,政策是招商过程中客户非常关心
的问题。可以用软文讲述某客户是如何通过企业给出的优惠销售政策,获得了个人事业成功。如一篇在朋友圈流传甚广的文章,讲述某中年妇
女在广场舞活动中,结识了一位同龄阿姨,其女儿担任某家用日化品企
更多电子书请访问:爱分享 http:www.ishare1.cn 仅供学习和交流,请购买正版支持本书作者业营销部门经理。通过这层关系,这位中年妇女拿到了微商平台优惠的
代理资格,并一跃成为地区最大的销售商。
充分的优惠内容,可以渗透在软文中的以下方面:
提供培训。对原本毫不了解行业特点的加盟代理人员进行免费培
训,直到其能够自主独立开拓业务。
避免竞争。承诺在客户代理的区域内不再增加新的代理渠道,避免
相互竞争减少收益。
无瓶颈。提醒客户,加入本行业的销售体系并不需要资金成本或销
售业绩的考核,即无需任何门槛就能进入。
产品和行业前景。重点展示产品的功能、价值,描述行业现有发展
水平和未来能触及的战略高度,以吸引更多用户深入了解。
4.利益诱惑
微商营销如果不能给用户以利益诱惑,就不可能扩大和提升企业营
销体系。因此,微商招商软文传递的信息可以概括为:经营产品才能让
读者迅速赚到钱。
一般的微商招商软文包括下面这些利益诱惑。
成功经验。可以在软文中简单介绍产品提供方如企业、上级销售商
之前的成功历史,包括用数字、荣誉来展示其杰出之处,尤其要让用户
感到自己跟对了人而不会吃亏。
资金实力。在软文中适当透露企业或自己的资金实力,或者用利润
的展示汇报内容,或者用业余生活中支出水准描述等,从而让用户发自
内心地羡慕、信任和期待。
反馈内容。用已经获得利润的客户的反馈和评论,作为软文内容的
一部分。如客户所上报的利润数字、发出的感谢信等,这些内容的阅读
能提升读者信心并最终加入营销。
除了上述部分之外,软文所透露的理念和决心、联系方式等,都体
现了对于用户的承诺。帮助建立起良好的承诺感,将是微商发展过程中
更多电子书请访问:爱分享 http:www.ishare1.cn 仅供学习和交流,请购买正版支持本书作者软文所发挥的最关键作用。
点睛
招商软文中所承诺的具体条件,一定要在客户加盟后予以兑现,保
证后续的人员跟进和服务,从而保持招商工作完整,赢得客户信任。
更多电子书请访问:爱分享 http:www.ishare1.cn 仅供学习和交流,请购买正版支持本书作者第2章 内容连接一切,软文威力巨
大
2.1 软文营销的优势
2.1.1 成本低,性价比高
从20世纪90年代开始,软文成本低、性价比高的特点就已经被营销
界充分认识。在央视广告标王达到上千万元人民币时,脑白金却首先依
靠软文力量,将自己推上了保健产业的王座。
早期脑白金营销策略主打软文营销,他们首先选择权威报刊杂志刊
登有关新闻软文,这些软文表面上是科普知识和科技新闻,诸如《人类
可以长生不老吗》《两颗深入原子弹》等,实际上却迎合消费者心理,普及产品概念。随后,又继续以科普知识的传递来吸引客户,并找准时
机,刊登启事,用软文制造新闻,表示能够向客户提供咨询,从而吸引
客户前来了解产品。
脑白金营销案例,体现出软文在节约成本方面的重要优势,主要体
现在下列不同侧面。
推广影响大。报刊杂志或门户网站,阅读者众多,跨越不同年龄段
和阶层,覆盖不同职业、身份。能用最少的钱让最多人了解到产品信
息。
更多电子书请访问:爱分享 http:www.ishare1.cn 仅供学习和交流,请购买正版支持本书作者营销竞争对手少。一般而言,软文刊发不会消耗传播媒体太多资
源,也就不会引发激烈竞争导致价格上升。
免费发布可能。2009年,百度贴吧中的“魔兽世界吧”登出题为“贾
君鹏,你妈妈喊你回家吃饭了”的帖子,演变成为全国性网络热点。这
条实际上是为“魔兽世界”游戏而打造的软文,发布的载体利用了免费服
务的百度贴吧,因此其传播成本几乎接近为零。
点睛
伴随软文营销越来越受人重视,其成本也在不断攀升,但总体来
看,只要利用得当,软文依然是近年内最有经济效率的营销方式。
2.1.2 容易传播,易于接受
软文营销和硬广告营销的最大区别在于:前者让消费者自动成为受
众,记住品牌形象,后者则试图强迫消费者成为受众,被动接受营销内
容。这导致越来越多的人无法发自内心地接受硬广告营销内容。
软文《19年的等待,一份让她泪流满面的礼物》,如图2-1所示,讲述了在一对夫妻结婚19周年纪念日的那天,妻子却因为工业区食堂几
千号人的现状而一筹莫展:财务账目一团乱,员工管理也很复杂……而
老公对此却不闻不问,继续上网玩游戏。面对漠不关心的丈夫,妻子伤
心地哭泣,老公却不以为然地走到身边说:“食堂管理真的那么麻烦?
不如我和你去看看。”等走进食堂,她发现那里已经多了一批IC卡机
器,原来是老公给自己提前订下的惊喜礼物。
这篇软文将工厂、企事业单位食堂所使用的IC卡机器产品形象,巧
妙地融入到普通夫妻日常生活的场景中,并因此产生了对任何普通读者
都能起到作用的传播动力和感化情怀。试想,如果类似产品选择硬广告
营销,则很难达到这样圆融和自然的效果。
更多电子书请访问:爱分享 http:www.ishare1.cn 仅供学习和交流,请购买正版支持本书作者▲图2-1 软文易于传播,易于接受
通常而言,软文易传播、易接受的优势,来源于这种营销方式的以
下特征。
1.内容
软文内容大都经过巧妙设计,相对硬性广告的直接表述,具有较高
的文学性和感染力。
语言。软文语言多变,可文学艺术化,可口头自然化。
风格。文体风格不拘一格,从新闻、故事,到对话、段子,都能承
载软文营销内容。
人物。软文中通常会有具体人物及其际遇出现,可以引发受众
的“代入感”和“角色感”。
事件。软文描述事件或贴近生活现实,或符合读者理想期望,或打
破常规制造荒诞,都能制造出有效的阅读记忆,如图2-2即为读者制造
了有效的记忆。
更多电子书请访问:爱分享 http:www.ishare1.cn 仅供学习和交流,请购买正版支持本书作者▲图2-2 贴近生活现实,制造有效的阅读记忆
2.传播方式
硬性广告传播方式需要占用受众固定时间和空间位置,而软文传播
则突破了既有界限,能够发挥充分的自由。
碎片化时间传播。利用智能手机载体和移动互联网功能,能够做到
随时随地进行软文营销。
集中化传播。企业可以将软文传播和会员管理等营销手段加以结
合,提升营销效率。
平台化传播。软文能集中在论坛版块、网站专栏进行传播,硬广则
很难获得这样的“待遇”。
3.人性化
软文广告相对硬广告更符合现代人的心理追求和审美取向,实际上
具备了人性化营销的内在力量。
情感性。软文努力拉近与受众的心灵距离,比硬广告更充分体贴消
费群体的内心想法,更有“人情味”。
服务性。以介绍知识、分享经验、普及产品功能用途为内容的软
更多电子书请访问:爱分享 http:www.ishare1.cn 仅供学习和交流,请购买正版支持本书作者文,能够为普通读者完善知识结构,满足其生活和工作需要。
中介性。软文中提供的链接以及形成的互动,能对有相似需求的人
群加以聚合,并可以为企业组织社交营销模式打造基础。
点睛
软文内容中不应有超过全文长度3%左右的专业术语或理论介绍,否则很容易破坏其应具备的易接受、易传播特性。
2.1.3 传播持续性强,延伸效应
在“快餐式”消费成为习惯的时代里,软文能够通过互联网等平台做
到广泛传播,还会由于其内容风格、策划方式,形成持续性强的延伸效
应。
在《贾君鹏,鲁大师叫你“清扫”电脑!》一文中,以“贾君鹏,你
妈妈喊你回家吃饭!”这句当时风靡网络的句子作为文章开头,描述了
贾君鹏不知道被全国网民叫了多少次,也不知被多少人喊去做了多少事
情,实在太累了。眼看要过年了,鲁大师却金口一开说:“贾君鹏,鲁
大师叫你‘清扫’电脑!”随后,文章介绍了如何利用鲁大师软件进行电脑
全方位清扫的方法,并借机进行了对这款软件的营销,如图2-3所示。
分析这篇软文的特点,其优势在于充分借用了其发布前期的网络事
件,在“贾君鹏,你妈妈喊你回家吃饭”的热点尚未完全过去后,利用时
间的延续性,成功将网民的恶搞模仿热情对接到新的关注点上,并取得
了相当的成功。
软文传播的持续性优势,集中表现在以下几大营销模式中。
更多电子书请访问:爱分享 http:www.ishare1.cn 仅供学习和交流,请购买正版支持本书作者▲图2-3 鲁大师借助“贾君鹏”话题形成延伸传播
1.时间延续
向前延伸。即抓住被互联网或社会舆论充分“炒热”的事件加以延
伸,利用关键词、关键人物的一致性来为软文营销助力。
向后延伸。在重大节日、公众事件发生之前,通过把握舆论传播规
律,提前进行“预热”炒作。如在春运开始之前,利用每年回家、售票、交通所必然出现的关注流量,创作并发布与出行产品有关的软文。图2-
4所示为利用春节回家话题进行的软文营销。
更多电子书请访问:爱分享 http:www.ishare1.cn 仅供学习和交流,请购买正版支持本书作者▲图2-4 利用春节回家话题进行软文营销
2.内容延续
评论形式。在软文发表一定时间后,以读者名义写一些关于软文的
读后感或评论,以便促进交流,并吸引更多新读者去阅读。
分节形式。如果软文是较长的,或是成系列的,可以不一次性发
表,而是分成几部分进行多次发表,从而有效延长软文生命的周期。
转载形式。软文可以不一次性在某平台发表,而是只发表在部分网
站、博客或论坛上。制造出单独热点之后,再继续以转载形式发表到其
他行业的平台上。
3.受众延续
读者固定化。在微博、微信公众号等营销平台上,用户人群是由其
兴趣点引导构成的,这直接决定了软文阅读受众群体的固定化:在同一
微博或微信公众号上,无论推出何种营销内容的软文,接受群体都基本
近似。
社交分享。软文内容可以凭借社交分享行为,从小群体扩散到更大
的人际网络圈子中。如此特性带来了传播行为的延续。
流量入口平稳。只要不被删除,即使软文关注量减少(如不再在论
坛置顶、不在网站首页等),有实际需求的用户还是会通过搜索行为阅
更多电子书请访问:爱分享 http:www.ishare1.cn 仅供学习和交流,请购买正版支持本书作者读内容,并因此而被导入企业官网或店铺,从而形成长期有效的客户流
量。
点睛
软文有其持续性的营销空间,但风险也会随之加大,必须正视软文
内容中可能存在的问题,避免由于持续营销而带来的不利影响。
2.1.4 受众精准,操作灵活
在产品推广和品牌营销中,面对的是不同行业、不同需求的客户,无论采取何种营销方式,都应更加注重精准化营销,进行灵活操作,才
能增加整体推广的效果。在这方面,软文具有很强的优势。
中国移动的短号集群网业务,面向不同的客户群体,结合其不同的
现实需要,推出了内容不同的软文。
其中,第一篇主要内容为在佛山的外地打工者,南下打拼时和同村
五个人一块儿出来,但大家找的工作不同,于是便因此分开了,工作中
没有可以谈心说话的人,也无法联系。后来有人申请,建立了移动短号
群,终于能够安心地相互多联系了,如图2-5所示。
▲图2-5 中国移动短号集群网业务面对打工者的软文
第二篇主要内容为一家公司销售部门的主管,负责领导整个部门三
十多位销售代表,这让他不胜其烦,后来有人建议他给销售部门建一个
更多电子书请访问:爱分享 http:www.ishare1.cn 仅供学习和交流,请购买正版支持本书作者短号群,部门工作果然方便了很多,还为公司省下一大笔花费,如图2-
6所示。
▲图2-6 中国移动短号集群网业务面对企业团队的软文
第三篇主要内容是赵先生为家里人申请了一个短号集群网,不久
后,懂事的儿子利用短号集群网,和贤惠的妻子一起召集家人,为赵先
生打造了生日惊喜晚宴,令他感动异常……如图2-7所示。
▲图2-7 中国移动短号集群网业务面对家庭的软文
营销不仅是销售产品的需要,也是服务工作的一部分,不少传统营
销手段往往会忽略掉其中的服务特性,导致对整个精准化营销效果产生
致命影响。与此相比,软文能够通过独特方式,最灵活地对用户精准区
分、针对传播,为他们带去各自不同的服务体验。
软文的精准特点,重点体现在下列环节。
1.策划环节精准
更多电子书请访问:爱分享 http:www.ishare1.cn 仅供学习和交流,请购买正版支持本书作者软文的策划犹如起跑阶段,能否一击而中受众的心理需求,则取决
于起跑之时设定的具体目标。策划精准程度主要来自于以下几个方面。
个人特点。软文不是简单地将用户脸谱化、类型化,而是力求将消
费者个人特点同软文中的人物进行比对和结合,令消费者在阅读完后不
由自主地联想到自我需求。
消费习惯。不同职业、不同收入和不同阶层,有不同的消费习惯,软文在策划内容时必然会对此加以考虑和应对。
生活兴趣爱好。普通硬广限于篇幅和文风无法深入到消费群体日常
生活的细节描述中,但软文却完全可以做到这一点,通过对用户的全面
了解和准确定位建立营销优势。
2.推广平台精确
有些软文选择专一平台进行营销,有些则选择多渠道的整合推广,无论其中的哪一种,其关键性优势还是在于平台的精确化。
平台价值考量。发布软文之前,会先对发布平台与消费群体之间的
紧密度进行评估与衡量。随后再从其中选择出最有价值的渠道组合,这
能让软文发布更为科学、高效。
阅读量直观体现。软文的阅读量大多都能通过互联网进行计算和评
价,其体现出的营销结果也非常便于统计,可以随时进行调整。例如,一些产品的软文在门户网站首页所得到的阅读量,甚至不如小众专业的
垂直论坛,根据数据计算之后,就能够立即调整渠道。
3.推广时间地点精准
硬广营销很容易出现一股脑“扫街”“全铺“现象,软文发布则会从时
间与地点两个方面进行预先考虑和设计。
时间精确。结合购买习惯、市场环境和产品周期,软文能将营销时
间段控制到以天计算甚至以小时计算,保证投放时间能产生最大效益。
地点精准。无论选择地域性质的互联网平台,还是选择可以覆盖到
省区、地区、国家范围的传统媒体,软文都可以做到只针对某一地理位
更多电子书请访问:爱分享 http:www.ishare1.cn 仅供学习和交流,请购买正版支持本书作者置用户的推广。
点睛
精准性是软文的最突出优势。从不同产品的属性出发,灵活操作很
快能够得到效果反馈。
更多电子书请访问:爱分享 http:www.ishare1.cn 仅供学习和交流,请购买正版支持本书作者2.2 软文助力企业营销
2.2.1 迪拜酒店,高档次软文营销
迪拜帆船酒店,位于阿拉伯联合酋长国迪拜市,又名阿拉伯塔酒
店,为全世界最豪华的酒店之一。2007年,为了拓展中国市场,该酒店
利用两篇高档次的软文,成功获得了普遍关注。
其中第一篇发表于《长江商报》,刊登的新闻文章标题为《全球唯
一七星级酒店:26吨黄金装饰》,第二篇则是2010年发表在《北京青年
报》的文章《迪拜七星级酒店六成中国客,消费能力让人吃惊》,如图
2-8所示。这两篇文章先后被人民网、新华网、搜狐、腾讯、新浪等大
型门户网站所收录转载,并被其他更多平面媒体所引用。在短短的时间
里,迪拜帆船酒店进入了中国高消费群体的视野,也成为了内地富商、精英人士、明星大腕乐于前往游玩入住的中东首选酒店。根据统计,从
2010年以后,迪拜帆船酒店的客人中有超过10%来自中国,该企业投入
的软文成本与此相比,几乎可以忽略不计。
▲图2-8 迪拜酒店的软文营销
更多电子书请访问:爱分享 http:www.ishare1.cn 仅供学习和交流,请购买正版支持本书作者相比其他同类普通企业,迪拜酒店所提供的住宿服务显然是全球最
高档的,但这样的企业依然采取软文营销,其原因可以做出以下解读。
高档传播渠道。如果产品瞄准的是高收入人群,那么选择最能代表
主流文化影响力的传播渠道,是企业必须重点考虑的营销方案。由于相
关渠道的硬广资源往往已经被市场竞争分配殆尽,因此选择软文介入高
档传播渠道成为必然。
奢侈品更有新闻点。高价格、高附加值体验和精良质量,能够作为
舆论焦点打造成为新闻稿件,方便进行炒作。
性价比更突出。即使进行大规模软文的营销投入,相对高档产品的
利润,也能产生很高的性价比。
点睛
高档软文营销可以多使用新闻媒体软文,并注意挑选成熟优秀的写
手,最好能同时具备优良写作文笔和深厚行业经验。
2.2.2 “凡客体”为什么火爆一时
2010年7月,凡客诚品邀请青年作家韩寒、演员王璐丹担任其形象
代言人,与之共同使用的网络宣传文案迅速走红,成为火爆一时的“凡
客体”,如图2-9所示。网友们自发将形象代言人更换成为小沈阳、犀利
哥、李宇春、赵忠祥、贝克汉姆、哆啦A梦等,其文笔调侃而令人捧
腹。这则以“爱……,不爱……,是……,不是……,我是……”为基本
叙述方式的剖白式广告最早出现在公交站牌上,却似乎在不经意间走入
了许多人的生活。
为何“凡客体”能够火爆一时,甚至在凡客这家企业已经严重衰落时
依旧占领着中国一代网民的记忆?究其原因,在于这篇软文的推广走的
是草根路线,意在对主流文化进行颠覆,彰显品牌个性形象的同时,突
更多电子书请访问:爱分享 http:www.ishare1.cn 仅供学习和交流,请购买正版支持本书作者出了身为普通人也可以为自己代言的存在感。这篇软文给受众带来的感
受既像是文字阅读,也像是态度彰显,很容易在受众模仿并传播的过程
中,编织出巨大的软“病毒营销”陷阱。
▲图2-9 凡客体火爆一时
“凡客体”的火爆,展现出了企业软文的另一面优势,即可以通过受
众群体自发甚至无意识的传播,塑造出企业的品牌形象。
传播点制造。在软文策划和写作过程中选择合适的传播点,例如以
新奇、有趣、幽默、个性化、贴合受众心理等作为传播内容,就能多样
化地带动二次转发或模仿创作,扩大传播范围,延续传播时间。这一优
势尤其体现在面向普通阶层的产品或服务上。
多渠道立体营销。“凡客体”最初只是发布在户外广告媒体上,随后
在互联网上的走红证明,网络时代信息迁移速度的加快,有助于将软文
影响力在短时期内扩大,形成全渠道营销。
凸显产品特点。“凡客体”的走红,有意无意间体现了其最初产品设
计的创意理念、迎合的消费阶层,这也恰好体现出软文的功效,即能够
更为直接地在受众心理上塑造出产品带来的体验。
点睛
更多电子书请访问:爱分享 http:www.ishare1.cn 仅供学习和交流,请购买正版支持本书作者“凡客体”的走红堪称成功,但在某种程度上也限制了该企业产品的
档次定位。因此,在策划和推广软文中,需要把握好迎合的“度”,更不
能满足于一两次软文营销带来的成功。
2.2.3 加多宝“对不起”软文引发的效应
2013年1月31日,加多宝在与王老吉的“广告词”官司中败诉。2月4
日下午14点开始的两小时内,加多宝官方微博连发四条微博软文。这四
条微博实际上是一组平面创意,画面主角是四位不同肤色的小男孩,虽
然天真无邪,但却在伤心地嚎啕大哭,看起来委屈得令人心软。画面旁
的文字内容则以大号的“对不起”吸引眼球,其下内容有“是我们出生草
根,彻彻底底是民企的基因”“是我们无能,卖凉茶可以,打官司不
行”等描述,如图2-10所示。这些文字加上图片,看起来悲情、无助而
义愤填膺。很快,这组微博软文以“对不起体”系列走红网络,当之无愧
地成为经典微博软文营销案例。
更多电子书请访问:爱分享 http:www.ishare1.cn 仅供学习和交流,请购买正版支持本书作者▲图2-10 加多宝“对不起”体营销
“对不起体”帮助加多宝收获了广泛关注量,24小时内,这四条微博
已经被直接转发34951次,直接评论9270次。事实证明,软文营销的形
式不拘一格,不必像传统营销那样循规蹈矩或单一宣传,另辟蹊径可以
成为软文的终极价值所在。
替代作用。在软文营销兴起之前,国内企业品牌遭遇公关危机时,习惯于用官方声明加以应对,给人的感觉却难逃敷衍。事实上,用形式
多变、贴合地气的软文进行应答,更容易打动消费群体。
快速反应。软文发挥作用通常极为迅速,而能够抢先占领消费者的
心智阵地,抓住时间资源优势,形成首因效应,更是软文营销难以取代
的价值。
更多电子书请访问:爱分享 http:www.ishare1.cn 仅供学习和交流,请购买正版支持本书作者营造话题。官司结束,原本会导致加多宝产品话题告一段落,但该
企业反其道而行之,继续用微博软文造成争议性话题,顺利获得更大的
影响力。对任何品牌而言,这都不失为一种不费力而“讨好”的营销思
路。
点睛
利用“对不起”式的争议话题内容进行软文营销,需要注意把握尺度
和分寸,并在推出之后辅之以其他市场营销政策,以期得到消费者内心
的理解与认同。
更多电子书请访问:爱分享 http:www.ishare1.cn 仅供学习和交流,请购买正版支持本书作者2.3 软文带来巨大价值
2.3.1 软文带来巨大的网络流量
一篇优秀的软文,给企业网站带来的流量是相当惊人的,更为重要
的是,流量的转化率也往往比较高,能够间接提高网站产品的销售量。
百度贴吧上曾经出现过某体育产品企业的软文《来自不远的将来,愿意了解的请进》,如图2-11所示,在文章中,作者分享了2010年世界
杯比赛决赛的过程、比分和最终结果,信誓旦旦地表示这是他亲眼所看
到的。文章末尾,作者故作玄虚地写道:“请大家不要将我写下的信息
相互转发,可以直接留邮箱给我,我会告诉你更多未来一个月的事
情。”
软文出现之后,很多网友一边戏谑笑骂发帖者是“神经病”“搞笑”,一边留下了邮箱,期待戳穿这种貌似拙劣的玩笑和谎言,在短短数天
内,留下的邮箱高达几十万个之多。毋庸置疑,如此之多的邮箱,成为
了该企业下一步营销的重要资源。
▲图2-11 百度贴吧软文轻松获取流量
更多电子书请访问:爱分享 http:www.ishare1.cn 仅供学习和交流,请购买正版支持本书作者可以想象,如果走传统营销路线,无论是走上街头进行客户调研,还是从第三方机构购买客户资料,都不可能在如此短期内获得如此庞大
的客户资料数据。这足以证明,好的软文所能产生的引流效果是无法取
代的。
为什么软文能够带来巨大网络流量呢?其原因如下。
发布平台的区分效应。发布平台的存在,已经不同程度地对毫无特
征的人群进行了区分,案例中软文选择“世界杯”贴吧,正是利用了这一
优势。
关注力的差异性。想要得到有效流量,就要保证流量来源人群原本
就有接近产品的内心期望,换而言之,只有关注体育产品的人才会点击
该软文并留下邮箱。这就在平台区分基础上做出了进一步的筛选。
消费欲望的凸显。如果读者能够受到软文影响,主动留下联系方式
或主动访问链接,这样的人群相比其他人群有更多的消费需求。软文的
作用在于将他们从普通人群中“钓”出来进行下一步营销,并因此而能够
获得事半功倍的效果。
点睛
软文能带来巨大流量,但必须要设置好“钓饵”,或利用悬念与好
奇,或采取话题吸引,从而保证流量的高转化率。
2.3.2 软文让产品突出重围
2009年,宝洁公司获得了温哥华冬奥会美国队赞助权。虽然宝洁是
一家世界级企业,但奥运会赞助商无一例外都是世界排名前列的大企
业,在短短时间内,宝洁怎样让看似和体育无关的产品突出重围?
面对如此重大的压力,宝洁通过策划,创造出独特创意:产品虽然
看似和奥林匹克运动会毫无关系,但每位奥运会选手都有母亲,母亲照
更多电子书请访问:爱分享 http:www.ishare1.cn 仅供学习和交流,请购买正版支持本书作者顾家人离不开纸尿裤、洗洁产品、健康产品。母亲才是真正的家庭英
雄,人们应该感谢她们。随后,策划落实到了实际营销中,通过软文、广告片等形式进行推广宣传。这些营销形式让宝洁成为了这届冬奥会的
大赢家,在众多赞助商中,唯独宝洁的受欢迎程度上升了10%,广告曝
光次数达到60亿,并带来了1亿美元的额外销售额。
产品质量精良,并不是成功营销的充分条件,相反,利用软文进行
深入人心的推广,可以在一定程度上抵抗竞争对手带来的巨大压力,抓
住营销最佳时间点,尽可能吸收市场上趋于窘迫的推广资源。这也正是
尤其在重大节日、体育赛事、促销季等条件紧迫的情况下,软文更能发
挥强大优势的原因。
利用软文来帮助产品突出重围,是软文营销的应有作用,其过程离
不开其下列特点,如图2-12所示。
▲图2-12 软文在产品营销中的特点
陈述产品功效。软文能将产品功效的描述形象化,体现在细节表现
中,而并非“说明书”式的枯燥表达。
塑造附加价值。软文可以有效塑造出立体的附加价值,引发受众围
更多电子书请访问:爱分享 http:www.ishare1.cn 仅供学习和交流,请购买正版支持本书作者绕单一产品的联想,并产生感情倾向。
体现内涵文化。产品的研发、设计和销售过程,带有企业服务理念
和经营方针等内涵文化,硬广告除了堆砌名词和陈列口号外,很难像软
文那样将之展现在具体事例中。
点睛
运用软文帮助产品获得竞争优势,必须要先找准产品最大的特点,从而能在写作和推广中和其他产品进行积极有效的区分。
2.3.3 软文塑造良好口碑
在贵州茅台官方网站上,有这样一篇软文:
1915年,美国为庆祝巴拿马运河通航,在旧金山举行了“巴拿马万
国博览会“,贵州省推荐了茅台两家作坊参展,并以“茅台造酒公司”名
义统称为茅台酒。然而,那时的中国人被看做东亚病夫,用土陶罐盛装
的茅台酒也无人问津。眼看展会即将结束,中国代表心生一计,假装自
己失手摔坏了陶管,结果酒香四溢,让评委们顿时被吸引住,经过反复
品尝,一致认定这真是世界上最好的白酒,于是向茅台酒补发了金奖。
在旧时代让备受欺凌的中国人大长志气。
这篇软文从诞生到登上茅台官方网站,前后流传数十年,对茅台产
品良好口碑的建立有巨大功劳。无论其叙述内容是否真实可信,但有一
点不容忽视:能够说出好故事的软文,就能够带给产品以优良口碑。
软文是这样为产品打造口碑的:
故事口碑。通过故事的情节性、形象性进行充分传播,反复加深记
忆,从而带来口碑效应的强化。
历史口碑。以软文中对产品历史的回顾来打造形象,获得基于深厚
积淀而成就的口碑效应。
更多电子书请访问:爱分享 http:www.ishare1.cn 仅供学习和交流,请购买正版支持本书作者现实口碑。对产品带给用户的直接体验做出充分描述,引发软文受
众的联想,并因此而获得现实中的口碑传播价值。
点睛
软文的口碑效应并非空穴来风,在不同的营销手段中应充分利用各
种资源,配合软文营造产品口碑。
更多电子书请访问:爱分享 http:www.ishare1.cn 仅供学习和交流,请购买正版支持本书作者2.4 软文营销的工具
2.4.1 如何进行头脑风暴
头脑风暴,也称为智力激励法,来自于现代创造学奠基人、美国人
奥斯本的提倡,主要用于创造能力的集体训练。在软文营销准备过程
中,头脑风暴能够作为有效工具而发挥作用。
在软文策划过程中,撰写和营销人员可以通过会议形式,围绕软文
的营销目标,迅速而开放地讨论软文创意设计。
1.会议安排
每个人只需要用一两句话来表述其创意即可。
一般而言,这样的会议持续1小时左右,可以产生将近上百种创
意。
根据实践证明,最好的创意很有可能在会议即将结束时出现,因此
主持者可以适当根据情况延长5分钟的会议时间进行自由发言。
2.会议准备
由主持人事先设定好软文策划需要达成的营销目标。
安排好一到两名的现场记录人员。
确定十余名文案撰写员工、广告创意员。
3.会场安排
座位不应排成会议室或教室形状,而应尽量排成圆形或弧形。
现场应该有所有人能够看到的白板或黑板,便于进行板书表达。其
中一块应事先写好软文营销目标,另一块则对不同创意进行记录。
对形成的创意内容进行拍照记录,留下资料便于搜集和整理。
4.会议规则
更多电子书请访问:爱分享 http:www.ishare1.cn 仅供学习和交流,请购买正版支持本书作者事先进行气氛活跃,如由主持人讲几个幽默段子,或者出一些脑筋
急转弯问题等,从而让气氛更加融洽。
宣布规则,要求不得评价他人创意,在会议期间不单独进行交流和
讨论。在他人发言时不得打断。
头脑风暴会议中所有人提出的创意,在筛选确定之后应该交给执笔
写作人员进行筛选。
点睛
头脑风暴方法重在利用集体思考来进行共同研讨,能够带来比个人
单独思考更多有创意的价值,并打破常规经验,获得意想不到的成效。
2.4.2 如何使用思维导图
思维导图创始人为东尼·马赞,利用思维导图这一工具,进行有效
思考,有利于人脑的扩散思维。在软文营销开始之前,如果缺乏组织头
脑风暴会议的条件,不妨采用思维导图进行准备。图2-13所示为软文构
思时的思维导图。
1.使用原则
尽量利用一张思维导图,形成不断发散扩展的创意。
根据软文营销目标,首先列出第一时间出现在脑海中的创意,并作
为关键词记录下来。
对上述创意分别进行更大程度的发散,以便找到新的延伸关键词。
将每个延伸关键词都作为新的创意关键词进行思考、联想和总结,就能出现更多创意。
更多电子书请访问:爱分享 http:www.ishare1.cn 仅供学习和交流,请购买正版支持本书作者▲图2-13 软文构思时使用的思维导图
2.逆向思维
如果在准备过程中发现单一的思维导图有欠缺,还可以采取逆向思
维的方式进行。
首先阅读和分析原有的创意关键词。
其次列举出这些关键词的相反词汇,并围绕这些词汇制作新的思维
导图。
对逆向思维导图进行分析,并发现新的创意关键词,如果有必要可
以再做思维导图,直到寻找到满意的创意。
3.结构设定
利用思维导图来策划软文,重点在于结构设定上。可以围绕“点线
面体”和“起承转合”来安排导图的线索走向。
点:软文的主题、题目、论点,而“起、合”所反映的正是这
更多电子书请访问:爱分享 http:www.ishare1.cn 仅供学习和交流,请购买正版支持本书作者些“点”。
线:软文发展的线索,对应的正是“承、转”两部分。其中“承”能够
连接“起”,而“转”则能够对“点”中蕴含的问题加以展开,体现出其中矛
盾的激化。
面:是对“线”进行的展开,尤其是建立矛盾中的冲突和解决过程。
如果能在“面”部分设计出良好的对应方案,则所有“点”都能得以呼应。
体:包括对体裁的设计和选择、语言风格的确定,能够让文章更加
生动、形象和立体化。
点睛
思维导图的具体操作,可以根据《思维导图》《思维导图丛书》等
相关书籍进行参考学习,并加强日常实践操作,积累充分经验。
2.4.3 如何测试软文的情感影响指数
情感指数,是指读者对软文营销内容的关心程度,它能够衡量出文
章亲和力的高低。测试这一指数,重点在于测试软文的沟通能力——读
者想要看到的信息并非宣传和推广,而是有效沟通。只有当软文作者能
够站在读者角度,才能有可能让他们理解和接受更多信息。
1.情感指数测算
首先计算提到受众名字的次数。
其次计算提到公司(或产品)的次数。
用上述前者减去后者,获得的数值即情感指数。
如果情感指数为正数值,代表软文以读者作为中心;反之,如果情
感指数为负数,说明写作者和营销者将自我作为中心,需要进行调整和
修改。
2.增强情感指数
更多电子书请访问:爱分享 http:www.ishare1.cn 仅供学习和交流,请购买正版支持本书作者如果软文情感指数是负数值,则需要进行有效增强。
多增加“你”“你们”这样的第二人称代词,也可以使用第三人称的专
用名词,或者使用网络流行的“亲”,也可以使用消费者群体的代称,例
如高血压患者、公司白领、宝爸宝妈、爱美的女生等。
多提及目标群体利益,能够真正站在对方角度着想。在软文案例中
尽可能出现群体名称,或者加上涉及的姓名,实际上等同于重复提及目
标群。例如,“不断增加的体重,让许多女生饱受折磨,而小徐就是一
名多年减肥却遭遇失败的女孩子。”
暗指读者,以动词作为句子的开头,采用祈使句写作技巧如“现在
就来给自己的身体健康做个测试吧”等,这样能够有力地表达自己的观
点,其中暗含的主语就是代词“你们”。
点睛
并非所有的软文都需要测试情感指数,情感指数高的软文效果固然
好,但指数低的软文并不一定效果差。因此,这一评价指数还应结合具
体情况使用。
更多电子书请访问:爱分享 http:www.ishare1.cn 仅供学习和交流,请购买正版支持本书作者第3章 做个“标题党”很重要:软文
标题如何拟定
3.1 发挥标题在软文中的价值
在绝大多数软文中,标题无疑是最重要的因素。标题是营销团队将
产品价值展现给消费群体的开始步骤,同样,也可以看作面向未来客户
的第一句话。
《每周广播电视报》,主要提供电视节目内容和播放时间的相关预
告。随着互联网渠道的兴起,许多年轻人为主的家庭不再选择订阅该报
纸,反倒是中老年人的需求不断加强。为此,该报纸在某网站登出了一
篇软文,题为《给父母买新彩电,他们就能看到喜欢的节目吗》,由于
软文标题设计成功,效果远远超过了之前的硬广告。
软文标题的价值,在上述案例中可见一斑。一项调查表明:无论是
在平面媒体还是在网络媒体上,阅读标题的读者人数,通常是仔细阅读
正文读者的五倍。这是因为现代社会中,人们的时间和精力有限,因此
在阅读过程中,读者是否愿意进行了解的重要标准,取决于对标题的第
一印象。如果标题难以引起关注,就会导致阅读行为的中止。
具体分析标题在软文中的价值,可以分为下面几种发挥方式。
1.承诺暗示
更多电子书请访问:爱分享 http:www.ishare1.cn 仅供学习和交流,请购买正版支持本书作者好的标题,能够引导阅读者直面内心所存在的问题,并暗示将在文
中给他们提供特定承诺,从而顺利解决问题。通过阅读软文标题,他们
可以得到正反两方面的承诺暗示。
正面:提高身体、思想、经济、社会、情感上的满足度或安全感。
反面:减少或消除风险、担忧、损失、困境或任何令人不快的状
况。降低潜在的意外、不适可能,避免威望、财务上的降低。
无论采取上面哪种方法,标题都能利用承诺暗示来让用户产生内心
渴望,并专注于阅读正文内容。
2.突出用户需求
成功的软文标题,会让读者在一秒钟之内意识到整篇软文与自我社
会或家庭角色有关。这样,他们就会进一步阅读下去。
可以利用下面的方法来体现这一作用:
不要在标题中使用“我们”,而是应该尽量用“你”或“你们”。
用“今天开始……”之类的关键词组成软文标题。
以“你应该如何……“的方式来构建标题。
3.激发好奇心
软文标题的作用,还能通过激发读者好奇心来加以发挥。当读者原
本平静的情绪由于受到标题影响而产生波动,就会渴望了解详细内容。
提出矛盾,表明正文中将对某些矛盾加以解决,拓展读者思考空
间。
指出风险,让读者感到潜在风险,有所担忧,并试图加以更改。
提供诱惑,制造情感上、利益上的吸引力,在标题上加以展示,从
而促进读者的阅读动力。
点睛
标题对于软文水平的影响超出普通文章,在撰写软文主要内容前设
更多电子书请访问:爱分享 http:www.ishare1.cn 仅供学习和交流,请购买正版支持本书作者计好标题,是软文创作和营销获得成功的一半。
更多电子书请访问:爱分享 http:www.ishare1.cn 仅供学习和交流,请购买正版支持本书作者3.2 如何撰写精彩的软文标题
3.2.1 传统行业的标题设计
传统行业始终是软文营销的主角,标题设计对于软文推广的重要性
不言而喻。那么,如何设计好传统行业标题?应该从以下角度加以着
手。
1.以“新”诱人
越是传统行业中的产品,越是应该用打破传统的手法来吸引读者。
把握这样的特征,制造出具有新奇感的标题,就能够引发巨大轰动。
可以采取下列关键词如:首度、首次、领先、创新、风生水起等。
媒体发现:《记者观察:节后家政清洁服务风生水起》。
震撼舆论:《我市高端别墅群惊现“日光盘”》。
开创纪录:《让中国人感动的音质,率先步入全媒体时代》(某智
能手机软文)
2. 以“秘”示人
在许多顾客眼中,传统行业似乎已经没有秘密,但如果软文标题能
结合内容,营造出对传统行业内幕的“泄密”感,就能很大程度上启发读
者从另一个角度了解行业的愿望。
自我揭秘:《××产品究竟凭什么这么火》。
行业揭秘:《速溶咖啡,真的是在喝咖啡?》
用户揭秘:《大学生群体热衷创业,竟然是因为这个》
3.宣传式标题
利用这种风格的标题,如实讲明软文内容的要点,能够让人一目了
然,也符合传统行业真实、亲民、可信性强和活动较多的特点。
更多电子书请访问:爱分享 http:www.ishare1.cn 仅供学习和交流,请购买正版支持本书作者纪实:《××酒店服务技能比赛全纪实》。
新闻:《××建材城3.15活动低价引发市场争议》
荣誉:《××品牌空调再得佳绩获环保协会颁发奖项》
点睛
传统行业的软文标题设计,相对来说应略显保守、谨慎一些,才能
吸引这些行业的主流客户人群阅读正文。
3.2.2 针对淘宝、京东等标题的设计
在浩如烟海的网络世界中,电商对软文的需求是尤其显著的,通过
正确使用设计标题的技巧,既能够吸引眼球、增加点击率、提升转化
率,也能够巧妙揉入产品
关键词,增强被用户被搜索到的概率。
1.呼吁式标题
淘宝、京东等电商直接面对个体消费群体,而他们之所以会登录网
站,很大原因也在于想满足实际购买需要,因此,采取类似直接呼吁的
标题,能够起到很好的作用。
确认需求:如《春天,和自己来个浪漫约会吧》是某款香水在淘宝
店铺上的软文标题。
激发愿望:淘宝论坛上一篇关于移动硬盘的软文标题是《删掉这些
经典电影太可惜了,买个硬盘珍藏》。
指出可能:如《买门萨俱乐部指定玩具,给孩子通向名校的路》。
2. 提问式标题
在电商网页上,常见的是对产品功能的描述、性价比的夸赞,或者
是美轮美奂的图片。但如果突然出现意想不到的提问,反而会让用户停
止惯常的被动接受节奏,迎来深度思考,从而聚焦心智。
更多电子书请访问:爱分享 http:www.ishare1.cn 仅供学习和交流,请购买正版支持本书作者现实矛盾:指出用户现实中面临的困境,启发解决愿望,如《家里
灰尘总打扫不干净怎么办?》实际上是一款手持迷你吸尘器的软文。
价格问题:《价格不实惠?少抽一包烟换来男人脸面》,这是淘宝
论坛上为某款男士护肤露做的软文,直接在价格上形成优势,并给予回
答。
制造悬念:《我是怎样教会乡下婆婆煲汤的?》,是京东上以购买
评论形式发表的一篇智能电饭煲软文,这篇软文抓住分享点设置悬念问
题,得到了很好的效果。
3. 电商类软文标题技巧
巧妙使用各种符号加入标题。
带有数字能被更多关注并点击。
插入英文单词让标题显得醒目。
适当使用形象化的动词,如“扫街”“爆款”等。
标题中直接提到优惠。
将搜索量大的产品关键词放在标题中。
点睛
在正式利用电商软文标题之前,可以利用预览效果,对标题所生成
的具体效果进行评估。尤其应该结合电商店面设计来综合观察其效果。
3.2.3 针对搜索引擎的标题设计
搜索引擎类软文的标题设计,和软文中关键词布局有着紧密联系。
由于软文内容各异、风格不同,被搜索引擎收录或推广的重点,则落在
标题设计是否体现了关键词上。
1.选择标题长度
如果软文投放到某个门户网站,并希望因此而能充分利用搜索引擎
更多电子书请访问:爱分享 http:www.ishare1.cn 仅供学习和交流,请购买正版支持本书作者的价值,标题长度最长就不适宜超过65个字节,即通常在18~22个汉字
之间。否则,会因为字数太多、标题太长,而无法在搜索引擎中正常显
示。
2.对标题内容进行强调
可以利用粗体字、下划线和斜体字对标题加以强调,采用类似方法
进行强调过的标题,更容易被搜索引擎发现。
还可以利用网页title工具,以
行设定,从而便于被搜索引擎收录。
3.设计前进行检索
在设计并确定软文标题之后,尝试对其中关键词词组与整个标题进
行搜索,确保在搜索之后得到的结果中没有重复。这个步骤经常被软文
写作者和营销者所忽视,但这实际上是确保了软文标题在“百度”“搜
狗”“必应”等主流搜索引擎眼中的唯一性。
4.重点内容要放在标题前面
在搜索引擎提供的众多检索结果中,用户很容易将目光聚焦在标题
前半段,因此将重点内容放在标题前部很重要。如:《教你选择主流单
反,带上它去和朋友踏青》,比《想买一款好的照相机?主流单反大推
荐》要好。
5.放置网站名称
某些网站在垂直领域中有了一定知名度和权威性,站点的名称已经
成为品牌,因此可以将该品牌词体现在标题中。如:《蜂鸟网教你如何
挑选大屏手机》等。
点睛
在标题中不应放置过多重复意义的关键词,更不能放置和内容无关
的热门关键词,否则会被搜索引擎判为作弊,并因此遭到惩罚。
更多电子书请访问:爱分享 http:www.ishare1.cn 仅供学习和交流,请购买正版支持本书作者3.2.4 针对邮件营销的标题设计
邮件营销的成功基础,在于能让特定目标客户点击,通过其阅读并
接受邮件内容,形成购买转化率。因此,标题在邮件营销中起到的既是
引流作用,也有过滤作用。
1.邮件营销标题禁忌
不要在标题中运用标点符号,否则很容易导致邮件被系统自动屏
蔽。
不要在邮件标题中提到免费、促销、推广等字眼,否则会被归类为
垃圾邮件。
不要在邮件中直接使用网站、公司等名称,否则即使不被屏蔽也会
被用户反感。
2. 明确反映产品内容
指出给用户带来什么。如《承诺:公务员面试过关否则全额退
款》。
明确用户群体。如《为天下父母带来子女教育良方》。
描述产品功效。如《药到病除和风湿性关节炎说再见》。
3. 提供解决方案
事先对目标消费者进行充分的分析与了解,掌握他们最希望满足的
愿望,然后再将邮件营销内容构建成为营销方案,形成标题。
方法:如《帮助你克服疲劳的12种生活方法》,是推销某款功能性
饮料的邮件标题。
工具:《职场达人随身必备的高效办公工具》,这是一家办公用品
企业寻找代理销售商所发出的邮件标题。
知识:《长跑锻炼中需要注意的9个细节》,其中就包含了运动检
测仪的营销知识,本身也是很好的长跑爱好者交流邮件标题。
更多电子书请访问:爱分享 http:www.ishare1.cn 仅供学习和交流,请购买正版支持本书作者点睛
由于垃圾邮件泛滥,各大邮件系统都有强大的屏蔽垃圾邮件功能。
因此,必须要不断测试邮件效果,先发送给小范围人群,随后再根据其
使用和点击情况进行评估。
3.2.5 微商软文的标题设计
软文推广,是移动互联网时代微商最方便、最廉价的传播方式,通
过成功的软文文字,很容易进行有效转发、形成裂变,得到倍增的经营
利润。反之,如果不能学会设计软文标题,依靠硬性广告,就很难促进
微商的成交和扩大。
由于微商的发展目前主要集中于微博、微信平台上,如果标题能有
效打动读者,就能获得其关注,带来精准而长远的粉丝流量,比起传统
互联网可以产生更固定的影响。为此,标题设置可以利用下面几种方
法。
1.搜索关键字打造标题
在设计微信软文之前,结合百度风云榜或微博热门榜搜索关键词,确保能够吸引粉丝。
围绕产品或服务,设定关键词,如“江西挖掘机”。
在百度搜索下拉框中进行搜索,字数应该控制在8~15个。
根据百度搜索推荐的关键字,加以组合,围绕设定为软文标题。
2.名人效应
微信公众号中软文标题内提到的名人,越是出名,吸引力越大。这
种以名人作为背书的标题文章,转发率较高。
例如,《王石的养生心得》《马云称赞的良心企业》《李宇春爱吃
的面馆大曝光》等。需要注意的是,运用名人来为标题包装不能完全空
更多电子书请访问:爱分享 http:www.ishare1.cn 仅供学习和交流,请购买正版支持本书作者穴来风,最好有一定根据或出处,真正让名人效应和营销内容有效联系
起来。
3.打破常规式
由于微商推广传播的平台大多集中于自媒体,而自媒体因其受到限
制较小的优势,经常能够发出特立独行的“非主流声音”。因此软文标题
可以利用这一特点,着重进行打破常规式的设计。
“违反”传统道德框架:《结婚,女人到底得到了什么》实际上是一
则关于女性职业交流网站的软文,但却从对婚姻和家庭意义的“质疑”开
始,令人耳目一新。
违背生活常识:《热水给苹果洗澡,居然会“流血”》,这是某果蔬
清洁精的软文,打破了读者的日常知识层面,重新灌输产品价值和培养
自身需求。
违背市场认知:《年息14%!说不安全的人都错过了……》是某理
财公司的软文,针对市场中普遍的利息水平,该公司以软文来推广宣传
其资金保障的安全性,并用这样的标题进行传播。
点睛
微商软文标题尽量口语化、直接化,能造成话题,相对而言可以比
平面媒体软文标题设计得更开放、更有力。
3.2.6 传统平面媒体中的标题设计
传统平面媒体中的软文,形式多样、行业丰富,其中包括广告文
案、报纸软文、杂志软文、公关软文等。如果仅从内容角度上来对传统
平面媒体软文标题进行设计,可以分为对比式、新奇式、疑问式、趣味
式等,外在形式虽然千变万化,但其标题设计原则应该是相似的。
1.应精悍而忌空大
更多电子书请访问:爱分享 http:www.ishare1.cn 仅供学习和交流,请购买正版支持本书作者平面媒体和网络媒体不同,前者的版面资源是有限的,同时一旦确
定也不可能进行修改。因此,平面媒体软文标题应该更为精炼,形成软
文画龙点睛的一笔,篇幅不可随意,防止过长过多。
2.应正式且庄重
平面媒体如报纸、杂志等,其文字风格相对网络空间要更为正式、庄重。因此平面媒体软文标题不能设计得太夸大其词、求新求异,也不
能片面使用网络语言,导致用户阅读时犹如在观看“打印出来的网页”。
3.应内涵而忌直白
作为出版物,报纸和期刊都更多使用书面语言。平面媒体软文标题
设计者需要有一定的出版知识功底和书面写作能力,以确保标题具有新
意的情况下,又不会过于生硬直白而破坏阅读者体验。
点睛
传统媒体、出版物在软文植入中会更隐晦,标题一定要与消费者关
注的民生等问题紧密结合,才能吸引更多注意力。
更多电子书请访问:爱分享 http:www.ishare1.cn 仅供学习和交流,请购买正版支持本书作者3.3 软文标题速成的5个“大招”
在网络营销时代,软文标题不能依靠复制、粘贴和随意套用、更改
来迅速制造,而是要根据营销内容、传播渠道的改变,随时加以调整。
与此同时,软文并非文学作品,在标题设计上花费较多时间和精力,显
然既无法满足客户需求,也会降低营销效率。软文标题必须要能积极使
用“速成大招”,才能做到又快又好。
下面是软文标题速成的五个“大招”。
1.根据热点新闻设计标题
任何时间段都会有热点新闻,在拿到软文写作和营销任务后,用最
短的时间去搜索新浪、网易、搜狐和腾讯等几大国内主要门户网站,从
中找到能与之联系的新闻。围绕事件内容来设计标题。
在选择新闻时,要能够巧妙地将热点同产品特点进行联系。例如美
伊战争打响后,统一润滑油迅速推出了《多一点润滑,少一点摩擦》的
系列广告和软文,将战争与润滑油两个并不相关的事情通过标题联系在
一起,产生了强大的传播效果。
2.根据消费需求设计标题
在不同的消费人群中,消费需求也有所不同,搜素的关键词也会有
所不同。不妨首先分析目标消费人群,然后结合他们经常想到、听到和
看到的关键词,压缩标题选择空间,加快设计速度。
产品名称:这是最直接的消费需求。如《家用车,选它就对了》,如图3-1所示,《家庭装潢,缺不了这个材料》等。
更多电子书请访问:爱分享 http:www.ishare1.cn 仅供学习和交流,请购买正版支持本书作者▲图3-1 软文标题直接展现需求
购买目标:购买环节是完成消费的必经之路。如《小巷深处的精品
花卉店》《想吃夜宵小龙虾?××路上有精品大排档》等。
价格范围:价格的高低是消费需求的重要内容,可以用描述价格的
方式迅速组成标题,如《千元以下主流卡片机评测》《一万元不到去海
南心得分享》等。
3.亮眼词汇
一个打破了读者预想的词汇,能够在最短的时间内焕发光彩,并推
进阅读。因此,软文标题的速成法则中,离不开对这种亮眼词汇的选
择。
夸张语,如“从未”“至今”“全球”等。由于软文并不属于严格意义上
的广告,因此还可以适当考虑“最佳”“最好”等词语。
成语,结合一些品牌背后依托的文化内涵,运用成语进入标题。如
《狼烟四起,出境游网站最新排名榜》《相煎何太急,视频网站之争谁
主沉浮》等。
典故,包括中外历史、文学作品上的典故都可以使用,例如曾经有
一篇与奇虎360相关的文章《周鸿祎的葵花宝典,你敢照学吗??》,如图3-2所示,就非常巧妙地为360做了宣传。
更多电子书请访问:爱分享 http:www.ishare1.cn 仅供学习和交流,请购买正版支持本书作者▲图3-2 与奇虎360相关的推广
行业术语,适当运用行业术语,能让软文从标题开始就带有浓厚的
专业气质,如《容积率应该这样算》《产品降价,用企业新思维迎接市
场新常态》等。
网络流行语,《非诚勿扰,这家珠宝行有点傲娇》《不怕山寨,××
甜品老板笑称欢迎模仿》等。
4.文字游戏
采取文字游戏的方式,不仅会让标题本身不显得那么直白,还能够
令人在思考回味中反复关注其中内涵,点燃在实践中去了解的愿望。
谐音:《圣诞夜不是剩单夜,××咖啡陪你过节》等,能够带来会心
一笑,产生催化阅读直到消费的动力。
拆词:《监管+科技,黄牛党牛不了、事黄了》是一款手机春运抢
票App软件的推广文章,以新闻方式对春运情况进行播报,并运用拆词
方法,打造出别具一格的标题。
5.动态化与比拟化
如果一时找不到亮点词语来进行标题设计,不妨采取动态化与比拟
的方式入手。这样,标题就能突破原有的静态藩篱,在用户眼中生动起
来。这种标题往往需要突出气势和形象的不同,主要包括下面三种。
可能性:列举出多种可能,如《面对CPI高涨,你该选择储蓄还是
消费》等。
更多电子书请访问:爱分享 http:www.ishare1.cn 仅供学习和交流,请购买正版支持本书作者变化性:即指出品牌与以往的不同点,如《高档白酒突围,飞入寻
常百姓家》等。
对比性:凸显不同品牌、不同行业之间的差异,如《一喜一忧:移
动视频网站和传统媒体的内容争夺》等。
点睛
采取“五个大招”来速成软文标题,并非软文标题设计的万用灵药,在平时多积累相关素材,形成丰富模板,软文标题才能恰到好处。
更多电子书请访问:爱分享 http:www.ishare1.cn 仅供学习和交流,请购买正版支持本书作者3.4 用标题吸引用户的几大要点
3.4.1 设计软文标题的5大要素
软文标题的设计方法多样,需要设计者有开阔思维和充分准备。如
果一味模仿他人成功经验,就会拾人牙慧无法原创,导致软文内容虽好
却无法推广。在实践中,软文标题的设计应该重视下面5大要素。
1.形式简短凝练
软文标题尽量避免长句,用最少的字来传达最丰富的内容。否则,过于冗长的标题会令读者反感的同时,也会破坏阅读兴趣。
如一家为网络电商提供营销工具的企业,最初拟定的软文标题为
《网络营销工具为你带来巨大流量,创造惊人价值》,这样的标题无法
起到良好效果,经过修改后,标题定为《神器请拿好!选对网络营销的
工具》,既形象生动,又直击重点。
2.思想具有启发性
软文标题不能空洞,必须带有某种启发性,避免让用户看到标题后
毫无联想,根本不懂想要表达什么。标题也必须带有新意和内涵,起码
让人的注意力能够停留在标题上。
3.内容具有相关性
在着手进行软文写作之前,需要对阅读者和目标消费群两大群体进
行区分,再设计内容,将这两大群体紧密关联起来。这种关联性特质,也应积极体现在标题内容中,让阅读者立刻能联想到自我或家人、朋友
的需求。
在确定标题时,可以事先将内容锁定不同的营销对象,从而让标题
具有更精准的效应。如《90后加盟奶茶店,轻松买房结婚》,同样的招
更多电子书请访问:爱分享 http:www.ishare1.cn 仅供学习和交流,请购买正版支持本书作者商内容,在针对中年人时可以改为《下岗女工自强不息,奶茶店收入超
企业十倍》。
4.风格具有平台性
根据平台的不同特点,选择不同的标题风格。例如一个提问式的软
文标题,如《路边烧烤吃多了,健康怎么办?》,在博客上的传播效
果,显然就不如在微信上良好。针对这种情况,更重要的不是设计本
身,而是在设计出软文内容之后,设身处地想象如果自己就是用户,在
不同的传播渠道平台上看到这个标题,会产生怎样的体验。通过类似做
法,就能让标题的风格适应平台特性,具有更高附加值。
5.吸引具有力度性
除了标题外在的视觉化艺术设计(字体、字号、字色)等,标题本
身的内容,也应该尽可能地利用消费者心理需求来产生吸引效应。要抓
住短暂时间,利用消费者内心判断趋向,冲击他们的情绪,以好奇心、同情心、满足感或不安感等来发挥营销作用。
点睛
抓住软文标题的五大要素,需要在设计之前明确:软文标题给谁
看、如何看、在什么环境下看、看的过程体验和最终阅读结果如何。
3.4.2 如何判断标题的有效性
在标题的设计过程中,营销团队应该多方参考、广泛设想并最终推
出经得起考验的标题。但事实证明,一些标题虽然在设计者看来具
有“充分效果”,但无法经得住实践考验,浪费了时间和精力,却没有起
到应有作用。
某餐馆采用了移动互联网下单,随后再进店消费的服务模式。这一
模式的价值推广很适合使用软文进行。但由于标题设计者的错误,导致
更多电子书请访问:爱分享 http:www.ishare1.cn 仅供学习和交流,请购买正版支持本书作者营销手段没有产生想象中的作用,其标题定为《新消费模式,让就餐更
加方便》,既没有清楚表达,也无法让用户得到哪怕和实际利益相关的
暗示……
这一案例说明,软文标题不能想写就写,在写完之后,还需要进一
步评估和判断。可以采取下面的准则来判断标题的有效性。
1.表述是否清晰:将标题看作一句话,判断其内容是否全面清楚地
予以表达了。
2.有没有利益点:无论是明确还是暗示,标题都应该能和实际利益
紧密关联。
3.信息关键:标题是否将最重要的关键信息表露出来。
4.产品:可以包括如产品名称、特点、功效、价格优势等,必须要
让读者能有所联想。
5.影响力:是否能够充分地影响到读者在阅读标题时一瞬间的心
境。
6.标题长度:既不能超过20个字,也不能短于8~10个字为适合。
7.概括性:读者如果没有时间阅读正文,是否能够通过标题大致清
楚内容的方向。
8.语气:是否使用适合读者群体的语气,如对中老年人、青年读者
的群体就应分别使用不同的语气。
点睛
对软文标题有效性的评估,应由写作者和营销团队共同进行。否
则,很容易产生“光环效应”,导致单方面无法得到客观全面的评估结
果。
更多电子书请访问:爱分享 http:www.ishare1.cn 仅供学习和交流,请购买正版支持本书作者3.5 软文标题写作的3个误区
在软文标题的设计和创作中,除了应围绕产品和用户两方面进行重
点推广外,还需要防止步入误区。否则,非但软文质量本身受其影响,还会破坏营销推广的实际效果。
在实际操作中,软文标题经常容易陷入下列误区。
1.过分夸大
软文标题的设计创作,应该符合市场实际。这同软文的宣传性质并
不矛盾。
例如,某摩托车品牌的软文标题为《真男人,就该有一辆摩托》,恰如其分,充满感召力而并不浮夸嚣张。反之,如果改为《没有自己的
摩托?做男人太失败》,就显得过分自大而忽视现实,容易让潜在用户
群体为之反感。
2.修辞不当
在软文中,修辞是常见的宣传方法,但用在标题上,其尺度和标准
都应该更加严谨。如果修辞不当,很可能带来欠佳的宣传效果。例如某
款女士皮具的软文标题为《女人选对包,就是选对新肌肤》,似乎受到
了“香水是女人最后一件衣服”这一成功案例的启发,但读上去依然感觉
本体和喻体搭配不当。如果改为《选对包,比选对男伴更可靠》,效果
会显得出色不少。
3.强行宣传式
软文标题需要号召力、感染力,也需要鼓动和激情。但标题写作者
不能自命不凡,总是从营销利益出发,将用户看作缺乏独立思考的主
体,直接为他们进行角色设定和选择推断。这种强势做法反而会导致适
更多电子书请访问:爱分享 http:www.ishare1.cn 仅供学习和交流,请购买正版支持本书作者得其反。
例如,某款橄榄油软文标题为《去不了地中海,但可以选用××橄榄
油》,这款标题会形成逆反效应,读者会不由自主地想到,为什么我必
须要去地中海?你怎么知道我去不了?另一种可能是,读者明明去过地
中海,则更会对此标题不屑一顾。
除了上述误区外,软文标题还应防止名不副实、歪曲事实、违背社
会主义精神文明、对生命欠缺尊重等问题。
点睛
软文标题需要追求眼球效应,但营销团队也应重视长远利益,否则
即便短期内吸引了大量消费者,也会导致未来营销信誉度的下降。
更多电子书请访问:爱分享 http:www.ishare1.cn 仅供学习和交流,请购买正版支持本书作者第4章 讨好搜索引擎:软文中的关
键词如何设置
4.1 关键词的类别
关键词的选择,对软文质量有着至关重要的作用。写作者能够精准
设定关键词,才有可能精确对应潜在消费群,促使消费者通过各种其他
方法找到软文、明确需求、实现购买。
软文创作可以根据下面的类别标准来选择关键词。
1.热门程度
热门关键词:近期搜索量排名最靠前的关键词,如与热门新闻、社
会舆论、名人活动有关的词语。例如,“巴西世界杯”“雾霾问题”等。
一般关键词:搜索量普通的关键词,例如产品内容、企业品牌、消
费群体特征等。
冷门关键词:该类词汇搜索量较小,但针对那些专业性强的用户具
有更大价值。
2.长度分类
短尾关键词:即分类比较宽泛的关键词,通常不超过四个字,如手
机、电脑、汽车、日化品等。
长尾关键词:分类细致、更加垂直于特定需求的关键词,如女性智
更多电子书请访问:爱分享 http:www.ishare1.cn 仅供学习和交流,请购买正版支持本书作者能手机、游戏电脑、商务SUV汽车、男士日化品等。
3.使用方法分类
时间关键词。即在关键词前加上了时间表示,如最近、最新、今年
上半年等。这类关键词适用于消费需求和时间联系较为紧密的用户群
体。
问答关键词。从用户习惯出发,输入和问答内容有关的关键词。这
需要站在用户角度,发现其围绕产品和需求进行思考时会提出哪些问
题,结合问题,设置关键词。
核心关键词。每个企业和品牌都有特定的产品或者服务,并由此形
成核心竞争力,软文作者可以据此设定核心关键词,纳入软文内容中,产生直接效益。
品牌关键词。具有明确指向性,直接表现出企业品牌、产品商标的
名称等,对于进行品牌营销的软文,这种关键词非常重要。
点睛
在设计关键词时,既不能只围绕某一种类进行联想和分析,也不能
选择太多分类方法,这样会导致难以取舍、重点模糊。
更多电子书请访问:爱分享 http:www.ishare1.cn 仅供学习和交流,请购买正版支持本书作者4.2 关键词设计的6个策略
了解了关键词的基本知识后,为了设计出更好的关键词,需要详细
了解关键词设计的相关策略。
1.确定关键词
设计关键词的第一步是确定关键词。利用上述方法去确定关键词,此处不做详细说明;但谨记确定关键词的步骤,如图4-1所示:
▲图4-1 确定关键词的步骤
定目标。要确定关键词的目标是什么,是产品还是服务,是企业还
是
网站。
挑选词。挑选关键词。
检索验证。检索是否有相同关键词并验证。
最终确认。最终确认关键词。
2.选择关键词位置
关键词的位置也很关键。从整体上来说,应该遵循这样的几个原
更多电子书请访问:爱分享 http:www.ishare1.cn 仅供学习和交流,请购买正版支持本书作者则。
标题应该含有关键词。
最好在软文的第一段里也放入关键词。只有在开始的位置,多次曝
光你的关键词,才能让读者更为熟悉,即使读者因兴趣或其他事情无法
继续阅读,也看到了关键词,这就加深了他的印象。
从软文内容结构来说,在确认软文的排版完成后,可以调整关键
词,关键词的位置的横向优先级为:左边、中间、右边;竖向优先级
为:上面、中间、下面。
3.关键词的扩展
为了增加营销信息对消费者的刺激力度,以及增加被搜索引擎收录
的概率,还要对关键词进行扩展,关键词的扩展有很多种方法。
变相词汇
可以是选择关键词的同义词、近义词,例如:减肥和瘦身、宾馆和
酒店;也可以是关键词的扩写或者简写,例如:厦门大学和厦大、春节
联欢晚会和春晚;还可以是关键词的相关词语,例如:减肥与塑形、药
品与保健品等。
加长词汇
此处加长关键词并不是随便加长,而是将短词语变成长词语。例如
关键词是产品,那么可以加长为:地域+产品+服务、公司+产品+效
果、如何+产品效果等。例如:铁观音——安溪铁观音,减肥茶——如
何减肥呢?
4.运用搜索引擎
当确定关键词后,放在搜索引擎里搜索的时候,搜索结果会出现多
个与关键词不同但结果页面相同的词语。
5.嵌入关键词
将关键词嵌入到软文中是一个考验人的步骤。关键词不能随意地放
进软文里,否则会显得过于生硬,要保持软文的通顺、流畅。一般情况
更多电子书请访问:爱分享 http:www.ishare1.cn 仅供学习和交流,请购买正版支持本书作者下,关键词的密度应保持在3%~7%。这样的优化才会真正体现软文的
价值,因为用户的阅读体验才是最重要的!
6.关键词的特殊标识
为了更加强化关键词,可以利用一些手段将关键词区别于软文其他
内容。例如,可以更改关键词的字体、颜色,加粗、倾斜、下划线等,使得关键词更加醒目,能够让用户一眼识别,吸引用户注意力,这样才
能加深印象。
点睛
关键词设计,不但要注重词汇选择,更要注意位置、扩展等,综合
考虑,关键词的作用才会发挥到最大。
更多电子书请访问:爱分享 http:www.ishare1.cn 仅供学习和交流,请购买正版支持本书作者4.3 如何巧妙设置软文关键词
营销的目标在于提高品牌号召力,需要用软文进行营销的企业,绝
大多数都必须以突出关键词的方法来获得高曝光,积累应有的号召力。
如何巧妙设置并突出软文关键词,是营销团队应密切注意的重要环节。
1.确定选择范围
进行头脑风暴方法,用笔写下所有与公司、产品、服务、网站和消
费者对应需要的所有关键词,要站在消费人群方面去考虑,从他们的立
场上扩大关键词范围。注意,不要对这些关键词进行重要性排序,也不
要进行评价。
2.咨询意见和分析资料
在团队内部、团队外部(如亲戚、朋友、同事)进行咨询,询问他
们在听到上述关键词之后,还会联想到怎样的词语。
对企业营销资料和互联网上的关键词搜索记录进行分析,进一步扩
大关键词的选取范围。
参考有些主题接近的网站或软文,看看他们的关键词是怎样设定
的。
3.对关键词进行处理
将收集到的所有关键词进行组合,形成更为常用的词语或短语。不
要用普通的单个字或两个字组成的词语作为软文关键词,这样的关键词
难以进入搜索榜单。
?例如,在对产品分析之后,你发现有以下几个关键词:“韩
国、冰淇淋、加盟”,可以尝试将之组合成为“加盟韩国冰淇淋品牌”,这样有利于提高被搜索到的机会,也能有效提高软文的访问量。
更多电子书请访问:爱分享 http:www.ishare1.cn 仅供学习和交流,请购买正版支持本书作者对关键词进行筛选。将一些平时搜索量较少或太多的关键词加以去
除。例如“最好的”“实惠的”等形容词由于被使用得太宽泛,也应该去
掉。
4.突出关键词
在确定关键词之后,需要考虑将关键词具体放在文章的什么位置,其中包括文章开头、文章结尾和段落之间最精彩的地方。通过突出关键
词,能有效吸引搜索引擎和用户的注意。
通常而言,关键词的位置设计,要尊重上网用户的以下阅读习惯。
大多数情况下,用户会不由自主地以F形状的轨迹来阅读网页,这
种阅读习惯一旦形成就会基本确定。
用户会首先在网页最上部进行水平浏览,随后目光下移,浏览比上
一步较短的区域。
完成上两步之后,用户会沿网页左侧垂直浏览,这一步浏览速度较
慢,也比较仔细和全面。
点睛
成功设置关键词,既包括确定关键词内容,也包括对关键词出现位
置的选择,两者缺一不可。
更多电子书请访问:爱分享 http:www.ishare1.cn 仅供学习和交流,请购买正版支持本书作者4.4 关键词布局的4大原则
既然关键词对软文的价值至关重要,推广者就必须要懂得在一篇软
文中进行不同关键词的合理布局。绝大多数成功软文不可能只靠一个关
键词获得价值的发挥,有必要让关键词出现在不同的合适位置,相互配
合,用良好的位置状态形成合力。
来看一篇1000字左右的软文范例(加黑字体为关键词)。
成都吉他梦工场,弹奏梦想的音符
20世纪80年代,随着音乐在岁月里积淀的还有年少时的梦,在那样
的年代,每个少年心里都怀揣着一把吉他,它就像最初的梦想被小心呵
护,在80年代的新疆小县城里,就有这样一位少年。
1988年,那个刚上高一的少年拥有了自己的第一把吉他,在物质匮
乏的年代,那把吉他是如此弥足珍贵。106元,在现在看来或许微不足
道,但在那个一分钱可以买两个鸡蛋的年代里却是一笔巨款,少年为攒
足费用,从初中就开始收集废铜烂铁、酒瓶子,卖给废品站攒些零钱,少年的姐姐更是穷其工资,最终攒足钱为少年买了一把“红棉”牌古典吉
他,少年爱不释手,并开始自学演奏曲目。生活水平随着时间的推移慢
慢提高,曾经的少年也已有能力买得更好的吉他,但那把“红棉”牌古典
吉他却跟随少年一路辗转,始终被少年带在身边。
少年慢慢长大,但自己所弹奏出的第一个音符却成为他永生难忘的
美妙音乐,他在年少时萌生的自己动手做吉他的念头时刻萦绕耳边,挥
之不去。2000年,他开始收集手工吉他的制作资料,2003年将所有资料
收集完备,之后他又花了2年时间收集木材配件等,有志者事竟成,2005年由他亲手打造的第一把手工吉他诞生,他用了5年时间完成第一
更多电子书请访问:爱分享 http:www.ishare1.cn 仅供学习和交流,请购买正版支持本书作者件作品,这5年却让制作手工吉他成为他一生挚爱,2006年,他专程去
广州跟随中国著名手工制琴大师杨德威博士学习。至此,他的制琴技术
已经炉火纯青,更难得的是他的父亲受其影响,以近80岁的高龄研究制
琴技艺。
这个少年的名字叫张敬阳,除了手工吉他制作大师的身份之外,他
还是国内知名投资交易顾问,更在 2002年度荣获新疆乌鲁木齐“首届十
大杰出外来青年”荣誉。他将投资理财知识运用到制琴行业,开办成都
吉他梦工场文化传播有限公司,是中国第一家专为资深乐器演奏爱好者
提供吉他、小提琴、二胡、古筝等乐器自己手工DIY全程解决方案为主
题的连锁机构。吉他梦工场的琴由张敬阳和其父亲亲自手工打造,从琴
材选择到纯手工打造,每一步都极尽能工巧匠之能,每一个细节都力求
完美。吉他梦工厂的吉他在市场上享有很高的声誉,是高档手工吉他行
业典范。
分析该软文,可以学习到下列关键词的布局原则。
1.体现在标题中
文章标题可以根据实际要求添加关键词,一般情况下,比较贴近用
户生活、理想、情怀的产品关键词,更容易写入标题并发挥价值。
2.出现次数
关键词出现次数和软文总体长度有密切关系。可以将软文分为短、中和长三种类型进行设计。
短篇软文,通常在500字以内,整篇文章关键词出现4~5次即可。
中篇软文,字数通常在800字左右,关键词出现频率可以略高于短
篇。出现位置分别为文章标题、第一段、结尾和中间核心段落。
长篇软文,字数超过1000字,适当增加关键词频率,可以超过8
次,但不应高于10次。在文章首段、末尾和中间部分,可以每隔百余字
出现一次关键词。
3.小标题分类
更多电子书请访问:爱分享 http:www.ishare1.cn 仅供学习和交流,请购买正版支持本书作者在软文内部,可以结合实际设置一些小标题,并以小标题为契机,引入关键词。当然,如果软文本身篇幅不长,也可以省略小标题,只是
根据文章内容的推进加以分段,并在不同段落中分别设置相应种类的关
键词。这样,能够让关键词得到合理的分布,同时让整篇文章内容脉络
清晰、结构清楚。
4.出现频率
软文首段一定要设置关键词,从而起到吸引搜索引擎的作用。尤其
在首段从引子叙述过渡到文章主旨的内容中,应出现1~2个关键词。
在软文第二段及第三段部分,适当增加关键词出现频率,借以展开
文章的论点。
在随后的部分中,关键词密度应有所下降,但也不能减少得过于明
显。
最后一段是总结部分,关键词密度可以重新适当增加,即将文章正
反面论点进行综合分析,并得出最后结论。
点睛
关键词并不只是“词”,而是能够串联和影响整篇软文的重要因素。
着重对关键词布局进行规划与调整,能够提升整体软文的可读性。
更多电子书请访问:爱分享 http:www.ishare1.cn 仅供学习和交流,请购买正版支持本书作者4.5 如何巧妙使用关键词分析工具
巧妙使用关键字分析工具,能够帮助营销团队了解关键词是否顺利
被搜索引擎抓取,是否实现了既定的优化效果。其中,重点应包括关键
词的搜索量、关注度高低以及相关的变化趋势等,从而帮助制定营销计
划,决定是否对与关键词相关的内容进行修改。
目前,常见的关键词分析工具有下面几种。
4.5.1 百度指数
百度指数,网址为http:index.baidu.com。该项服务功能以百度平
台上网民行为数据作为基础,进行数据分享,能够为企业营销决策提供
参考依据。
通过百度指数,软文营销团队能够清楚了解某个特定关键词在百度
的搜索规模、涨跌态势和对应的新闻舆论变化。另外,还能了解哪些网
民在关注这些关键词、分布在什么地区,并提供相关的词给用户进行选
择,以便进一步察看。
在百度指数中,最实用的功能体现在以下两方面。
关键词在搜索引擎上近期的使用情况,包括最近7天、30天、90
天、半年和全部历史的搜索波动情况,如图4-2所示,这一功能可以充
分反映出最近一段时间内关键词在互联网上的被关注度。利用这个功
能,可以提前预测到下一个关注度较高的时间段,以便在该时间段到来
之前创作好软文,并准时发布。
更多电子书请访问:爱分享 http:www.ishare1.cn 仅供学习和交流,请购买正版支持本书作者▲图4-2 百度指数搜索结果
关键词在不同地域的使用情况。在“用户画像”功能上,可以了解同
一个关键词在不同省区之间的使用效果,并充分对比。这样,在软文创
作完成后,可以根据不同地域的搜索习惯进行重点投放,如图4-3所
示,为某关键词百度指数搜索形成人群画像。
更多电子书请访问:爱分享 http:www.ishare1.cn 仅供学习和交流,请购买正版支持本书作者▲图4-3 百度指数搜索形成人群画像
点睛
更多电子书请访问:爱分享 http:www.ishare1.cn 仅供学习和交流,请购买正版支持本书作者百度指数与其他关键词分析工具结合使用,效果更佳。
4.5.2 热搜词榜
热搜词榜,是将一定时期内网络搜索引擎中被查询最多的词语进行
数量排行所形成的榜单。其中,较有代表性的热搜词榜网站如
http:top.sogou.com(搜狗热搜词)、http:www.lnlnl.cn(热词网)和
http:top.baidu.com(百度风云榜)等。
对热搜词榜的利用,可以从以下两方面着手。
找到搜索数量高的词语,利用联想方法,将之和原本毫无关系的营
销主题加以联系。如营销主题为车膜,而通过查询热搜词网站得知热搜
量较高的词语有“儿童节”,就可以利用联想方法,从儿童在车内的健康
安全角度出发写作软文,最终推出××品牌车膜。
回避竞争度较高的热词。通常,搜索次数在50万以内的,竞争热度
很小;搜索次数在50万~100万之间的,竞争热度较小;搜索次数在100
万~300万之间的,竞争热度中等;300万~600万之间的,竞争热度较
高;当搜索次数达到600万以上,则竞争热度非常高。
在选用关键词时不妨先利用热搜词榜加以检查,如发现关键词的近
期搜索次数已经达到较高或非常高,就应该考虑选择其他关键词予以回
避。
点睛
热搜词在使用时要注意倾向性,尽量不要选择负面热词。
4.5.3 微博话题榜
微博热门话题榜,是新浪微博对平台上用户关注度、讨论量较大的
话题加以展示的榜单。其中,又具体分为总榜和分类榜单,总榜中又有
更多电子书请访问:爱分享 http:www.ishare1.cn 仅供学习和交流,请购买正版支持本书作者小时榜、24小时榜,分类榜单则包括明星、社会、时尚、生活、游戏等
不同类别。微博热门话题榜能够产生巨大曝光量,可以作为软文营销的
重要手段。
在参考微博话题榜设置关键词时,除了利用其中热门关键词之外,还要学会分析发布数和评论数两个数字。一般情况下,发布数意味关键
词引发话题的价值,而评论数则代表其延伸话题的能力,进行软文营销
时,可以围绕不同内容和需求,选择其中不同类型的词语。
点睛
关键词分析工具还包括谷歌的“搜索趋势“、Wordtracker、Keyworlddiscovery等网站,上述网站适用于有外文关键词需求的软文。
更多电子书请访问:爱分享 http:www.ishare1.cn 仅供学习和交流,请购买正版支持本书作者第5章 会讲故事才会营销:软文中
的故事如何融入
5.1 软文营销中故事的力量
5.1.1 如何讲品牌故事
在软文的叙事方法中,讲好品牌故事重要在种类。一个好故事能够
通过文字为消费者构建出良好的品牌形象,并不断加深其影响力。
1.有个性的故事
品牌故事的塑造不能平淡无奇,必须在真实可信的基础上,体现出
产品的历史、质地、技术等特点,让个性贯穿故事始终。应该具备的元
素如图5-1所示。
出人意料:以故事中情节的意外性,表现出企业产品和市场上同类
产品的不同。
传说特点:让故事看起来更像口口相传的民间佳话,而不是一望可
知的文学创作。
迎合用户:故事中所塑造的个性特点不能远离用户,必须和特定人
群相符合。
更多电子书请访问:爱分享 http:www.ishare1.cn 仅供学习和交流,请购买正版支持本书作者▲图5-1 有个性的故事应该具备的元素
2.有真情的故事
写品牌故事,不能过于追求表面的文字华丽、主题的高端大气。尤
其在当下年代,越是远离消费者情感,越是无法打动对方,相反,只有
从高处着眼、从低处入手,通过细节的真实来营造情感,才能让消费者
为之动容。
个人际遇:写消费者个人和产品有关的际遇,用生活的细节来传递
品牌对个人的关怀。
亲情爱情友情:亲人、恋人和友人,是真情故事中最吸引人的三种
更多电子书请访问:爱分享 http:www.ishare1.cn 仅供学习和交流,请购买正版支持本书作者角色和关系。
适当煽情:写真情品牌故事不妨设置一些能打动受众的场景,渲染
其中人物所承受的压力,让受众有充分的代入感。
某汽车SUV品牌在互联网相关论坛上发布的一篇软文故事,讲述了
汽车使用者是如何从山沟走到大城市,并通过自己的努力拼搏和省吃俭
用,最终从打工仔做到公司副总,购买了该SUV型号汽车。他喜欢用这
款车带上家人在春暖花开时去乡下老家旅游,尽情享受工作以后的温情
时光。
这篇故事传递的内容有关亲情,因此很容易引发不同购买能力、不
同文化背景的人产生相同的共鸣。
3.有“距离感”的故事
特定产品或服务的品牌故事,可以同受众有一定的距离,恰当选择
好这种距离感,就能令消费人群感受到品牌蕴含的宝贵价值,为了获取
价值而选择认同品牌文化、追随品牌影响。
时间距离:选择有特定历史背景和时代特征的故事,能够让品牌更
加厚重。
空间距离:让品牌故事发生在异国他乡或具有民族风情,显得与众
不同,不落俗套。
阶层距离:品牌故事中相关人物不是普通消费者,而是大师、明
星、政治家等。
“黄鹤楼(感恩)”香烟的品牌故事与中国著名的京剧大师梅兰芳有
关。这是一段“滴水之恩,当以涌泉相报”的感恩故事,在抗战时期,黄
鹤楼创始人简氏兄弟曾多次捐资赞助梅兰芳的演艺事业。而梅兰芳大师
为了报简氏兄弟的知遇之恩,在简氏兄弟经营出现困境后也多次为其义
演,不收取分文酬劳,演绎了一段感恩故事。这段感恩故事的传播也
给“黄鹤楼(感恩)”香烟带来了较高的品牌附加值。
这段品牌故事有意选择历史久远的民国时代作为背景,既传递出品
更多电子书请访问:爱分享 http:www.ishare1.cn 仅供学习和交流,请购买正版支持本书作者牌的悠久,营造出时间上的距离感,又突出了大师和普通人之间的距离
感,让消费者为了拉近这种距离感而愿意亲近产品。
4.有亲切感的故事
和距离感不同,和普通人日常生活息息相关的产品或服务,其软文
应该围绕亲切感来形成文章核心内容,而不至于脱离现实。
身边人物:选择普通人作为品牌故事的主角,写他们的日常生活,使受众感同身受。
突出共性:强调只是众多品牌故事中的一例,以小见大,以个体代
表集体。
叙述语气:让故事如普通人的自述,口语化痕迹稍重,以拉家常的
方式来打动消费者。
《淘宝》卖家杂志中有过一篇故事:
“我在年初开了个淘宝店,主要卖女孩子的衣服。生意慢慢变好
了,我一个人忙不过来,就把大学刚毕业的妹妹找过来做客服。现在,还差一个漂亮的、符合衣服特点的女孩子做麻豆。大家都知道,麻豆对
于服装店的重要性,为了花钱雇一个麻豆,我花了不少功夫。最初,我
在招聘网站上发了不少信息,结果都不满意,有的女孩薪水要求太高,还有的希望能直接代言大品牌,借此走红。我觉得这样的太好高骛远,不切实际。最后,我偶然看到淘宝下面有个频道叫作淘工作,里面主要
都是发布网店需要人才的信息,确实很不错。于是我赶紧发布了招聘麻
豆的信息,列出了要求和待遇,没想到,过两天就有一个条件不错的女
孩子来应聘,她在大城市外企公司上班,业余时间想要兼职,于是上淘
频道寻求工作。经过视频面试,我觉得她很务实,也很开朗,对工作理
解也非常到位。就这样,我找到了自己想要的麻豆……”
这篇故事娓娓道来,初看只是普通卖家在和大家分享创业中的一桩
小事,但实际上却很好地宣传了淘宝中的淘频道子品牌。由于故事中的
主人公是普通的店主和女孩子,发生的事情也是淘频道中寻常发生的招
更多电子书请访问:爱分享 http:www.ishare1.cn 仅供学习和交流,请购买正版支持本书作者聘过程,再加上语气平缓自然,能够令读者轻松阅读之余在脑海中留下
对品牌的深刻印象。
点睛
品牌故事不可能面面俱到。抓住产品特点,或以个性动人,或传递
真情,或拉近距离,或拉远时空,就能让品牌神形兼备、立体丰满。
5.1.2 如何讲企业家的故事
企业家个人形象如何,同企业影响成效有着密切联系。很多时候,企业家本人就是企业产品的最佳代言人,越是影响力大、竞争力强的企
业,越会重视企业家个人品牌,甚至更换一名企业高管,都会直接改变
企业在资本市场中的表现,抬高或降低股票价格。由此可知,在利用软
文讲企业品牌故事的过程中,讲好企业家故事也是至关重要的。
将企业家故事作为软文主题,在目前的品牌营销中屡见不鲜。简单
地将企业家生平经历写出来,无法得到足够关注,更谈不上传递文化。
抓住企业家身上的闪光点,才能成就精彩有效的软文故事。
企业家故事可以分为下面几大类型。
1.创业传奇型
无论是改革开放初期,还是互联网创业时代,无数创业者都为了财
富和事业梦想在打拼。或许其起步过程相对平淡,但只要经过挖掘,就
能发现企业家于草根时期就具备的勇敢、创新精神,拥有的远见卓识,体现出的人格魅力。稍加包装,就能形成抓人眼球、燃烧热血的创业传
奇。
突出动机:对企业家最初选择产品和行业的动机加以渲染突出,最
好能充满感染力。
先抑后扬:先强调企业家平凡时的辛酸,拉近和普通人的距离,凸
更多电子书请访问:爱分享 http:www.ishare1.cn 仅供学习和交流,请购买正版支持本书作者显此后的变化巨大。
典型代表:让企业家站到消费者中,描写其经历过的心态转变,使
其因真实感而获得认同。
世界闻名的化妆品品牌玫琳凯,有一篇相当成功的软文,讲述的正
是创始人玫琳凯的早期职业生涯故事,文章这样写道:
“玫琳凯出身贫寒。从学校毕业后,她开始卖不同产品,从最初的
卖书,到上门推销家庭护理产品。她对家庭护理的产品销售很成功,主
管们称赞了她的工作,但却从没有考虑给她加工资。不久后,甚至跟她
学习销售的男性员工都得到了升职,而她却依旧默默无闻。玫琳凯发
现,在当时的环境中,男人们并不相信一个女性能够在商业上取得成
功,她决定去证明他们是错的。于是她花费500美元,买下了别人的皮
肤护理产品经营权,并创办了自己的公司……”
这篇故事以玫琳凯的生平小传形式出现,从中折射努力工作进取的
精神,尤其表现出其力求战胜世俗偏见的独立人格力量。玫琳凯的故事
和女性化妆品所推崇的产品内涵获得很好结合,代表了许多职场女性的
心声,这些女性又正是产品的消费人群,从而产生了积极效果。
2.精神追求型
一家企业想要充分发扬品牌内涵,就要兼顾经济效益和社会效益,在互联网传播条件下,企业家行为的点滴会很快被传播到公众眼中。如
果能够在软文中渗透企业家个人生活中更高层次的精神追求,就能使得
企业形象充满道德号召力,并因此强化好感,获得更多粉丝。
当然,企业家也是人,软文的描述无需也不能把他们写成脱离了七
情六欲的圣人、神仙和道德楷模。抓住行为和言语中的闪光点,体现出
他们与普通人的稍有不同,反而能营造出真实立体的个人形象。
慈善行为:企业家在成功后如何回报社会、广行善事,符合传统文
化,利于社会评价提升。图5-2所示为某企业家的慈善行为描述。
更多电子书请访问:爱分享 http:www.ishare1.cn 仅供学习和交流,请购买正版支持本书作者▲图5-2 某企业家的慈善行为描述
返璞归真:企业家在从商之余依旧追求健康平淡的个人生活,志趣
高远,令人佩服的同时,又带来一丝神秘色彩。
兴趣爱好:不要片面地将企业家描写成为工作狂,而是适当描写一
些逸闻趣事,表现其生活情趣,这样更为“接地气”。
下面是一篇对某房产集团老总的软文报道节选:
“2014年10月29日,姚总当选为上海十大慈善人物的第二天,他的
微博上没有任何与此次颁奖有关的信息,却转发了一条汪小菲的微博。
汪小菲在微博众写道:为了每一个有女儿的爸爸,我捐十万,大家多帮
忙。姚总对这条微博评论道:心疼,为了孩子,我应捐5万。
随后,姚总表示,打算建立一个专项基金,用来救助遭遇不幸的孩
子。”
这段文字并非描写企业家在面对市场竞争时做出的重大决策,而是
抓住生活中平常的细节,体现出这位企业家心中的大爱,很好地从其中
传递了整个企业品牌文化的优秀根基。
3.人际网络型
没有任何一篇成功的企业家故事是只有企业家形象的。企业家和普
通人一样生活在种种复杂关系的人际网络中,为了表现出其特点,写作
时就要懂得从描写他如何建立、处理身边的各种关系着手,以少量篇幅
写他身边的人。当读者阅读这些故事时,就能更为全面地认识并了解企
业家。
更多电子书请访问:爱分享 http:www.ishare1.cn 仅供学习和交流,请购买正版支持本书作者家庭关系:如果情况允许,不妨将企业家的家人角色纳入故事,成
为很好的映衬材料。
善待下属:企业家的管理行为中包含着善待员工的人性化追求,这
看似和消费者无关,实际上决定了企业的精神风貌。
朋友关系:从朋友口中展现出的企业家风范,更加亲切而真实,令
读者信服。
例如一篇关于某集团女总经理的软文这样写道:
“柳总在集团刚刚成立不久之后上任,一心扑在工作上。由于市场
竞争压力大,集团新成立后收购了几家公司,需要加班加点进行营销项
目的讨论规划。而柳总的女儿又刚上幼儿园,每晚都需要母亲陪伴才能
入睡。于是柳总在加班后会每晚九点到家,上楼去女儿卧室哄孩子睡
觉,下属们则安静地待在楼下客厅,等柳总出来继续开会商讨。”
这段故事说得并不是企业内的事情,而是企业家如何处理家庭生活
和事业之间的矛盾。其中情节栩栩如生地展现出一个女强人怎样既关注
工作,又关心子女的多面姿态。在阅读中,人们很容易理解她的做法,同时也为甘心情愿如此支持配合的下属们所感染。
点睛
写企业家故事,更多需要将他们作为真实的人,而并非符号来看
待。着力挖掘其身为“人”的最大不同点,寻找他们为什么能够成功,进
而满足读者的窥探欲和学习欲。
5.1.3 如何讲消费者的故事
唯美的韩剧,在吸引无数中国女性观众的同时,带动一次又一次的
粉丝经济。与其艳羡这样的成果,软文写作者不妨让笔下的故事也如同
韩剧那样,能够让目标消费者对号入座,他们阅读其他消费者的故事,更多电子书请访问:爱分享 http:www.ishare1.cn 仅供学习和交流,请购买正版支持本书作者将自己想象成文章中的主角,体验其中种种的感动、喜悦、兴奋甚至是
痛苦。有了这样的代入感,消费者才会对产品从一而终。
正因如此,设计良好有效的消费情境,展示消费者在品牌影响下发
生的故事。这样,就能让更多人感受到品牌所传达的信息和情感,这是
故事营销的精髓所在。
写好消费者故事,需要在真实、客观和典型的基础上,拥有突出亮
点。
1.消费者的特定身份
如果消费者缺乏特定身份,故事写起来就会过于平淡。和普通人完
全没有区别,难以唤醒读者的注意力。
身份的特点必须在故事开头就予以点出,否则读者会失去阅读下去
的耐心。
名人效应:被大众所关注的名人和产品有联系,可以大加利用,但
绝不能杜撰。 ......
您现在查看是摘要介绍页, 详见PDF附件(6261KB,286页)。





